Introduction
Tissue-resident mast cells play a crucial role in allergic and parasitic infections [1,2]. When activated by extracellular stimuli, mast cells rapidly degranulate and secrete chemokines that activate other immune cells, promoting their migration to sites of inflammation [2]. Chemokines such as interleukin (IL)-8 (CXCL8), monocyte chemotactic protein-1 (MCP-1; CCL2), and RANTES (CCL5) secreted by mast cells facilitate immune cell migration to inflammation sites [2,3]. IL-8, a key proinflammatory chemokine, is crucial in acute inflammation and immune responses and is implicated in the pathogenesis of various inflammatory diseases [3,4]. Produced by various cell types, IL-8 plays a vital role in the early stages of inflammation, regulating the recruitment and activation of immune cells essential for an effective immune response [4]. In patients with Trichomonas vaginalis infection, mast cells are the predominant inflammatory cells found in vaginal discharge, commonly alongside neutrophils [1]. During T. vaginalis infection, mast cells produce various chemokines that promote the migration of other immune cells to the infection site.
Trichomonas vaginalis is a common sexually transmitted protozoan parasite that infects the human genitourinary tract [5]. Annually, more than 180 million people worldwide are infected with this parasite [5]. T. vaginalis infection causes vaginitis and cervicitis in women and urethritis or prostatitis in men [1,5,6]. When trichomonas infects humans, it secretes various substances that directly damage the vaginal or cervical epithelium and elicit immune responses. T. vaginalis-derived secretory products (TvSPs) include various pathogenic mediators such as lipid mediators, proteins, carbohydrates, and proteolytic enzymes [7,8]. Our previous study showed that T. vaginalis secretes lipid mediators such as leukotriene B4 (LTB4) and cysteinyl leukotrienes (CysLTs), including leukotriene C4 (LTC4), leukotriene D4 (LTD4), and leukotriene E4 (LTB4) [9–11]. T. vaginalis-derived LTB4 induces chemotaxis of human neutrophils and activates mast cells, leading to degranulation, migration, Ractive Oxygen Species (ROS) production, and IL-8 secretion [9–14]. These responses occur through a signaling axis involving T. vaginalis-derived LTB4 and BLT (LTB4 receptor) in human mast cells.
CysLTs are lipid mediators derived from arachidonic acid metabolism via the 5-lipoxygenase pathway [15]. These potent inflammatory mediators are involved in various physiological and pathological processes. CysLTs are primarily synthesized and released by activated immune cells, such as mast cells, eosinophils, and basophils, in response to allergens, infections, or other stimuli [15,16]. They exert their effects by binding to specific receptors, primarily the CysLT receptors (CysLTRs), which are G-protein-coupled receptors expressed on various cell types, including immune, epithelial, and endothelial cells [16]. Previously, we reported that T. vaginalis-secreted CysLTs induced MCP-1 secretion through interaction with the CysLTRs of mast cells [11]. However, the signaling mechanism involved in IL-8 production in mast cells by T. vaginalis-derived CysLTs is not well understood. Therefore, in this study, we investigated whether CysLTR-mediated signaling mechanisms are involved in IL-8 production in human mast cells stimulated with T. vaginalis-secreted CysLTs.
Materials and Methods
Reagents
Diphenyleneiodonium chloride (DPI) and apocynin were obtained from Calbiochem (Gibbstown, NJ, USA). Bay u-9773 cells were purchased from Enzo Life Sciences (Farmingdale, NY, USA). LTC4 was sourced from Biomol (Plymouth Junction, PA, USA). Anti-phospho-AKT, anti-AKT, anti-phospho-CREB, and anti-β-actin antibodies were purchased from Cell Signaling Technology (Danvers, MA, USA). Anti-NOX2, anti-ATPase, anti-phospho-p47phox, and anti-p47phox antibodies were obtained from Santa Cruz Biotechnology (Santa Cruz, CA, USA). All other reagents were purchased from Sigma-Aldrich (St. Louis, MO, USA).
Cultivation of T. vaginalis and preparation of T. vaginalis-derived secretory products (TvSP)
The T016 strain of T. vaginalis [17] was kindly donated by Prof. Jae-Sook Ryu in Hanyang University College of Medicine. T. vaginalis was axenically sub-cultured at 37°C in Diamond’s trypticase-yeast extract-maltose medium supplemented with 10% heat-inactivated horse serum (Gibco/Invitrogen, Gaithersburg, MD, USA) and 0.5% penicillin/streptomycin (Gibco/Invitrogen). To obtain TvSP for HMC-1 stimulation, the trichomonads (1×107 cells) were washed once with Hank’s balanced salt solution (HBSS) (Gibco/Invitrogen), resuspended in 1 ml of HBSS, and incubated for 1 h at 37°C. The culture supernatant was centrifuged at 12,000 g for 10 min, and the supernatant was filtered through a 0.22-μm filter to obtain TvSP. Protein concentrations were measured using the BCA protein assay, with bovine serum albumin as the standard.
Human mast cell (HMC-1) culture
HMC-1 cells were cultured in Iscove’s modified Dulbecco’s medium (Gibco) supplemented with 10% heat-inactivated fetal bovine serum (FBS) (Biomeda, Foster City, CA, USA) and 1% penicillin/streptomycin. The cells were maintained in a 5% CO2 incubator. Cell viability, assessed by the trypan blue exclusion assay, was consistently 99%.
HMC-1 cell stimulation and pretreatment
HMC-1 cells (1×105) were seeded in 48-well plates and incubated for specified durations with or without 100 μl TvSP (collected from 1×107 trichomonads/ml) at 37°C in a 5% CO2 incubator. The cells were pretreated with various pharmacological inhibitors and the CysLTR antagonist Bay-u9773 before stimulation with or without TvSPs for 30 min at 37°C.
Measurement of intracellular ROS generation and p47phox phosphorylation in HMC-1 cells
Intracellular ROS accumulation in HMC-1 cells was measured using the red fluorescent probe hydroethidium (HE) and the green fluorescent probe DCF-DA. HMC-1 cells (1×105/well) were prestained at 37°C for 10 min with 1 μm HE, which is rapidly oxidized in the presence of O2−, or 5 μm DCF-DA, which is rapidly oxidized to highly fluorescent DCF in the presence of intracellular H2O2. The cells were cultured for 1 h with or without TvSP or LTB4 in 24-well tissue culture plates in a CO2 incubator. After incubation, cells were washed twice with wash buffer before measuring DCF fluorescence using a FACSCalibur TM (BD Bioscience). At least 10,000 gated events were analyzed for each sample. HMC-1 cells (1×105) were seeded in 48-well plates and incubated for specified durations with or without TvSP or LTC4 for 1 h at 37°C in a 5% CO2 incubator. Cytosolic and membrane fractions were prepared using a Cytosol/Membrane Fraction Isolation Kit (BioVision) according to the manufacturer’s instructions.
RT-PCR for IL-8 gene expression and protein secretion in HMC-1 cells
HMC-1 cells (1×106 cell/sample) were incubated for 30 min in the absence or presence of TvSP (100 μg/ml). RNA from cells was extracted using QIAGEN RNeasy Plus Min Kit (Qiagen, Hilden, Germany) according to the manufacturer’s protocol. Isolated RNA was reverse transcribed into single-strand cDNA with AccuPower RT PreMix (Bioneer, Deajon, Korea) and an oligo (dT) primer. Single-strand cDNA was then amplified with a gene-specific antisense primer. The primers were as follows: hIL-8 (293 bp), 5′-ATTTGAAAA TGGCATTCCCC-3′ (sense) and 5′-TCATCAGCAAAAGGGATGGA-3′ (antisense); and β-actin (273 bp), 5′-CAAGAGATGGCCACGGCTGCT-3′ (sense) and 5′-TCCTTCTGCA TCCTGTCGGCA-3′ (antisense). The amplification protocol for hIL-8 was 95°C for 30 sec (30 cycles), 58°C for 30 sec, and 72°C for 30 sec. β-actin was amplified at 95°C for 30 sec (30 cycles), 55°C for 30 sec, and 72°C for 30 sec. Protocols were completed with a 7-min extension at 72°C. The final PCR products were resolved on a 2% agarose gel containing ethidium bromide and visualized under ultraviolet light. For IL-8 protein secretion analysis, HMC-1 cells (5×105) pretreated with or without Bay u-9773 (1–10 μm) for 30 min, were incubated with or without TvSP or LTC4 for 1 h at 37°C in a 5% CO2 incubator. After incubation, culture supernatants and cell lysates were collected for MCP-1 ELISA (Thermo Scientific, Waltham, MA, USA).
Short interfering RNA (siRNA)-mediated NADPH oxidase (NOX2) knockdown in HMC-1 cells
ON-target, SMARTpool NOX2 siRNA (L-011021-00-0005) and scrambled siRNA (D-001810-01-05) were purchased from Dhamarcon (Lafayette, CO, USA). siRNA transfection was performed using Lipofectamine (Thermo Fisher Scientific, MA, USA), following the manufacturer’s instructions. At 72 h post-transfection, the efficiency of NOX2 knockdown was confirmed by western blotting using specific antibodies with β-actin as the loading control. Transfected HMC-1 cells were washed, placed in fresh cell culture medium, and incubated with TvSP for subsequent experiments.
Immunoblotting
HMC-1 cells (5×105) were pretreated for various durations with or without pharmacological inhibitors or receptor antagonists, then stimulated for the indicated time periods with or without TvSP. Cells were lysed in a lysis buffer (50 mm Tris-HCl, pH 8.0, 150 mm NaCl, 1% NP-40, 0.5% sodium deoxycholate, 0.1% sodium dodecyl sulfate (SDS), 1 mm ethylenediaminetetraacetic acid (EDTA), 1 mm phenylmethylsulfonyl fluoride (PMSF), 1 mM sodium orthovanadate, and a proteinase inhibitor cocktail) on ice for 30 min. Lysates were centrifuged at 15,000 g for 5 min, separated by SDS-polyacrylamide gel electrophoresis, transferred onto a polyvinylidene fluoride membrane (Millipore), and blocked with 5% skim milk. The blot was probed with primary antibodies at 4°C overnight, followed by incubation with secondary horseradish peroxidase (HRP)-conjugated antibodies. Immunoreactivity was detected using LumiGLO (Cell Signaling Technology).
Results
NADPH oxidase involvement in ROS production in HMC-1 cell induced by TvSP
We investigated whether NADPH oxidases are involved in ROS generation in HMC-1 cells stimulated by TvSP. As shown in Fig. 1A, pretreatment of HMC-1 cells with the general NOX inhibitors DPI or apocynin significantly reduced TvSP-induced ROS generation compared to the vehicle control group. TvSP-induced ROS generation in HMC-1 cells was observed using fluorescence microscopy. Intracellular ROS accumulation was measured using the red fluorescent probe HE. Pretreatment with DPI inhibited TvSP-induced ROS generation in HMC-1 cells compared to the untreated control group (Fig. 1B).
TvSP induces NOX2 activation and ROS generation via PKC or PI3 kinase-mediated signaling in HMC-1 cells
We examined whether TvSP induces NOX2 activation in HMC-1 cells. NOX2 expression in TvSP-stimulated HMC-1 cells increased in a time-dependent manner (Fig. 2A). PAF was used as a positive control, showing similar NOX2 activation. We also investigated the intracellular distribution of p47phox in HMC-1 cells. In untreated cells, p47phox was predominantly in the cytosol, whereas in TvSP-stimulated HMC-1 cells, p47phox translocated to the membrane. Pretreatment with the PI3K inhibitor LY264002 or the PKC inhibitor Ro-31-8220 reduced TvSP-induced p47phox membrane translocation (Fig. 2B). Additionally, pretreatment with PI3K inhibitors (wortmannin or LY294002) or PKC inhibitors significantly reduced NOX2-derived ROS generation in TvSP-stimulated HMC-1 cells (Fig. 2C). A similar phenomenon was observed in PAF. TvSP also induced AKT phosphorylation in HMC-1 cells in a time-dependent manner (Fig. 2D).
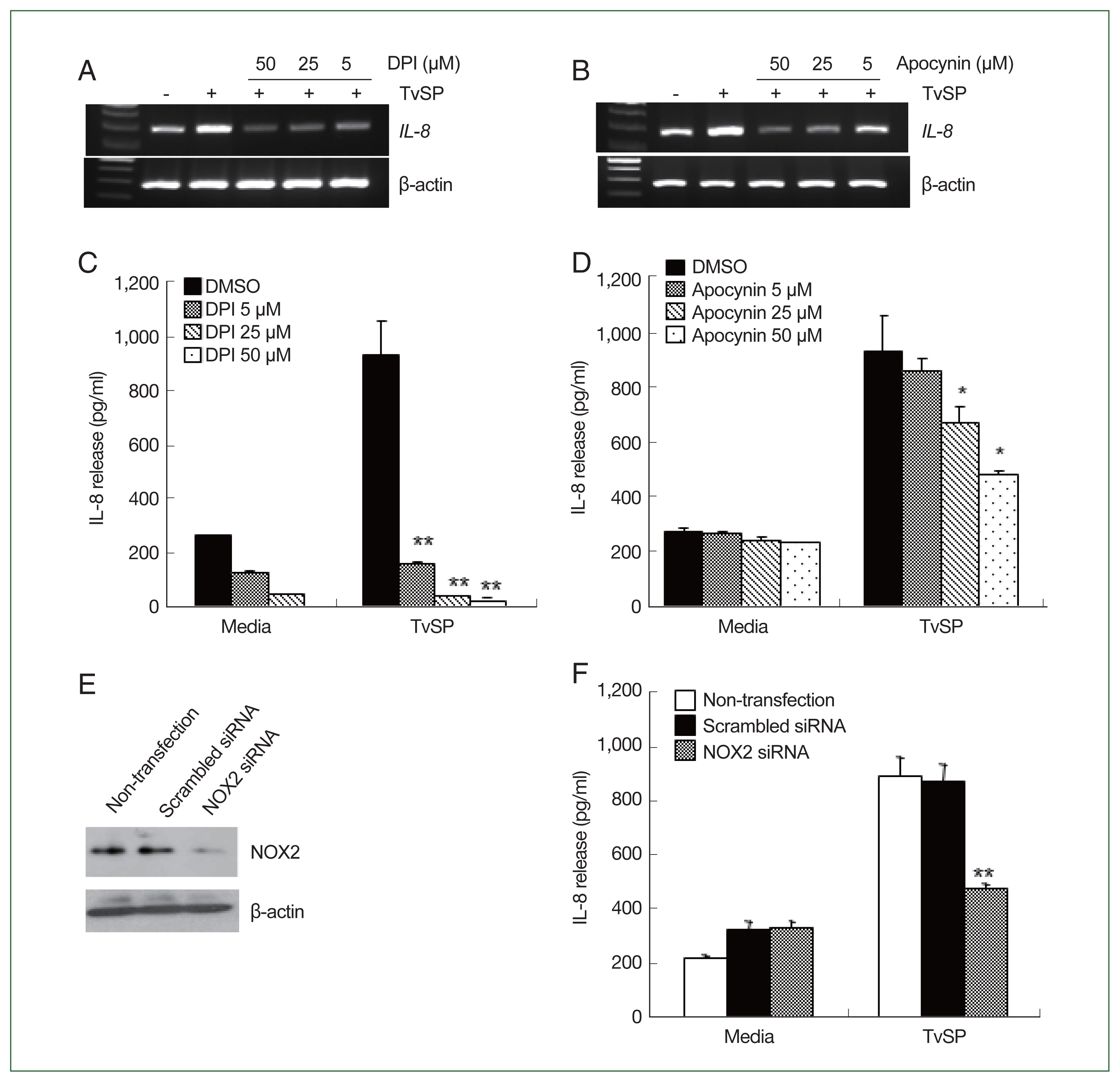
Role of NADPH oxidases 2 in IL-8 production in HMC-1 cells induced by TvSP
We examined whether NOX2 was involved in TvSP-induced IL-8 production in HMC-1 cells. As shown in Fig. 3A and B, TvSP stimulation increased IL-8 mRNA levels in HMC-1 cells. Pretreatment with DPI or apocynin inhibited the TvSP-induced il-8 mRNA expression in HMC-1 cells (Fig. 3A and B). We also examined the role of NOX2-derived ROS in TvSP-induced IL-8 secretion in HMC-1 cells. Pretreatment with NOX2 inhibitors decreased TvSP-induced IL-8 secretion in HMC-1 cells in a dose-dependent manner (Fig. 3C, D). Finally, we evaluated the role of NOX2-derived ROS in TvSP-induced IL-8 secretion by transfecting HMC-1 cells with NOX2 siRNA (Fig. 3E). NOX2 siRNA suppressed TvSP-induced IL-8 secretion in HMC-1 cells (Fig. 3F).
NOX2 is required for CREB phosphorylation in HMC-1 cells induced by TvSP
We investigated the role of NOX2 in TvSP-induced CREB phosphorylation in HMC-1 cells. As shown in Fig. 4, CREB phosphorylation was lower in NOX2-silenced HMC-1 cells compared to non-transfected or scramble siRNA-transfected cells. These results indicate that NOX2 is essential for CREB activation in response to TvSP (Fig. 4).
Involvement of CysLT receptor in ROS generation and IL-8 production of TvSP-stimulated HMC-1 cells
We examined the involvement of the CysLT receptor in TvSP-induced ROS production and IL-8 production. Pretreatment with the CysLT antagonist Bay-u9773 significantly reduced TvSP-induced ROS production in HMC-1 cells in a dose-dependent manner (Fig. 5A). The effects of LTC4 stimulation were similar to those of TvSP. Bay-u9773 also significantly reduced TvSP-induced CREB phosphorylation (Fig. 5B) and IL-8 production (Fig. 5C) in mast cells. The effects of LTC4 stimulation were consistent with those of TvSP.
Discussion
This study shows that T. vaginalis-secreted CysLTs might induce IL-8 production in HMC-1 cells via CysLTR-mediated NOX2 activation. We found that TvSP stimulation rapidly induced NOX2-derived ROS through p47phox translocation to the membrane in HMC-1 cells, which was required for CREB phosphorylation and IL-8 production. Blocking of TvSP signaling by treatment with a CysLTR antagonist suppressed TvSP-induced ROS production, CREB phosphorylation, and IL-8 production in HMC-1 cells. These findings suggest that ROS production via CysLTR-mediated NOX2 activation plays a crucial role in IL-8 production during mast cell-mediated tissue inflammation caused by T. vaginalis infection.
The signaling interactions between parasites and immune cells are critical for immune cell activation against parasites. Immune cells express various surface receptors, including lipid mediator receptors [15,18]. Parasite-derived lipid mediators transmit signals to host cells through these receptors. For instance, Entamoeba histolytica-secreted PEG2 promotes IL-8 production via EP4 receptors in colon epithelial cells, inducing immune cell migration [19]. Conversely, Schistosoma mansoni-secreted PED2 inhibits the migration of Langerhans cells through the adenylate cyclase-coupled PGD2 receptor [20]. In T. vaginalis infection, T. vaginalis-secreted LTB4 induces IL-8 production through BLT1-mediated activation of CREB or NF-κB in human neutrophils and mast cells [10,21]. Similar to the LTB4-BLT axis, T. vaginalis-secreted CysLTs signal through host cell CysLTRs. Our study found that T. vaginalis-secreted CysLTs induced ROS-dependent IL-8 production in human mast cells via CysLTR-mediated signaling. These results suggest that parasite-host crosstalk is very important for tissue inflammatory responses during innate immunity.
In mast cells, CysLTR-mediated signaling is closely related to IL-8 secretion, which is essential for the recruitment and infiltration of neutrophils and other granulocytes to infection sites [4,22]. In this study, we observed that TvSP-stimulated HMC-1 cells pretreated with a CysLTR antagonist showed significantly reduced IL-8 production compared to untreated TvSP-stimulated HMC-1 cells. This suggests that the interaction between T. vaginalis-secreted CysLTs and mast cell CysLTRs is crucial for the signaling cascade that mediates IL-8 production. T. vaginalis-secreted CysLTs induce IL-8 production via CREB activation in mast cells. Similar results were obtained using LTC4 as a positive control. Our findings align with previous reports showing that CysLT binding to CysLTR activates transcription factors to induce IL-8 production. For instance, LTD4 induces AP-1- and NF-κB-dependent IL-8 expression through CysLT1 receptor engagement [23]. Treatment with LTC4 or LTD4 induces CysLT2 receptor-mediated IL-8 production in HEK293 cells [22,24]. Treatment with pranlukast, a CysLTR1 antagonist, inhibits TNF-α-induced NF-κB activation in U937 and Jurkat cells [25]. Furthermore, T. vaginalis-secreted CysLTs promote migration, degranulation and MCP-1 production and NF-κB phosphorylation in mast cells [11]. These results suggest that the CysLT-CysLTR pathway is crucial for mast cell activation and immune response during T. vaginalis infection.
NOX2-derived ROS in immune cells are crucial for host immune defense [26,27]. Specifically, the phosphorylation and membrane translocation of p47phox are required for NOX2 activation in immune cells [26]. PI3K/PKC signaling is essential for NOX2-mediated signal transduction [27]. Recent reports have shown that NOX2-derived ROS is essential for signaling involved in cytokine secretion, immune cell migration, and immune cell death induced by protozoan parasites such as E. histolytica and T. vaginalis [11,13,14,18,28]. Our study confirmed that upon TvSP stimulation, phosphorylated p47phox translocates from the cytoplasm to the membrane in a PI3K/PKC-mediated manner in mast cells (Fig. 2B). In addition, TvSP-induced IL-8 secretion and CREB phosphorylation were significantly reduced in HMC-1 cells pretreated with NOX inhibitors or transfected with NOX2 siRNA, compared to control cells. These findings indicate that NOX2-derived ROS are essential for TvSP-induced IL-8 secretion by HMC-1 cells. Previously, we reported that the interaction between T. vaginalis-secreted CysLTs and CysLTR is crucial for mast cell degranulation, MCP-1 secretion, and NF-κB phosphorylation [11]. In this study, we demonstrated that NOX2-derived ROS generated through the interaction between T. vaginalis-secreted CysLTs and CysLTRs are involved in CREB phosphorylation and IL-8 production in human mast cells.
In conclusion, we have demonstrated that CysLTs from T. vaginalis contribute to ROS production, CREB phosphorylation, thereby increase IL-8 secretion by human mast cells via NOX2 activation. Understanding the host-parasite cross-talk between T. vaginalis CysLTs and host cell CysLTRs may provide insights into the pathogenesis of human trichomoniasis.



