Skip to main navigation Skip to main content
  • KSPTM
  • E-Submission

PHD : Parasites, Hosts and Diseases

OPEN ACCESS
ABOUT
BROWSE ARTICLES
FOR CONTRIBUTORS

Page Path

  • HOME
  • BROWSE ARTICLES
  • Previous issues
10
results for

Previous issues

Article category

Keywords

Authors

Funded articles

Previous issues

Prev issue Next issue

Volume 63(1); February 2025

Mini Review

Opisthorchis viverrini (OV) infection, which can progress to cholangiocarcinoma (CCA), poses a critical public health challenge. While numerous studies have investigated behavior modification programs aimed at preventing OV and CCA, the effectiveness of these interventions remains inconclusive. This systematic review and meta-analysis sought to synthesize evidence on the efficacy of behavior modification programs, particularly those based on self-efficacy, in preventing OV and CCA. We reviewed experimental and quasi-experimental studies, comprising 2-group comparisons or 1-group pretest-posttest designs, that evaluated health education interventions focused on behavior modification for OV and CCA prevention. Relevant literatures was systematically retrieved from the PubMed, Google Scholar, ThaiJo, and ThaiLis databases. Of 702 identified studies, 13 met the systematic review and meta-analysis inclusion criteria. The analysis assessed the quality of the studies, extracted data, and evaluated the risk of bias. Standardized mean differences were calculated to determine the impact of self-efficacy– based programs on knowledge, self-efficacy, and behavior modification. The results indicated significant post-intervention improvements in all outcomes (P<0.001) despite high heterogeneity in knowledge (=76%), self-efficacy (=77%), and behavior modification (=93%). The experimental group demonstrated significantly more significant improvements in knowledge (mean difference=1.52, 95% confidence interval (CI)=1.36–1.68), self-efficacy (mean difference=1.08, 95% CI=0.90–1.26), and behavior modification (mean difference=1.78, 95% CI=1.63–1.92) compared to the comparison group, with values of 74%, 84%, and 92%, respectively. In conclusion, health education programs grounded in self-efficacy principles effectively enhance knowledge, selfefficacy, and behavior modification to prevent OV and CCA. These findings suggest that self-efficacy–based behavior modification programs may also apply to the prevention of other diseases.

Citations

Citations to this article as recorded by  Crossref logo
  • Re: Impact of self-efficacy–based health education programs on behavior modification for Opisthorchis viverrini and cholangiocarcinoma prevention in Thailand: A systematic review and meta-analysis
    Nathkapach Kaewpitoon Rattanapitoon, Chutharat Thanchonnang, Schawanya Kaewpitoon Rattanapitoon
    Parasites, Hosts and Diseases.2025; 63(4): 378.     CrossRef
  • 4,105 View
  • 424 Download
  • 2 Web of Science
  • Crossref

Original Articles

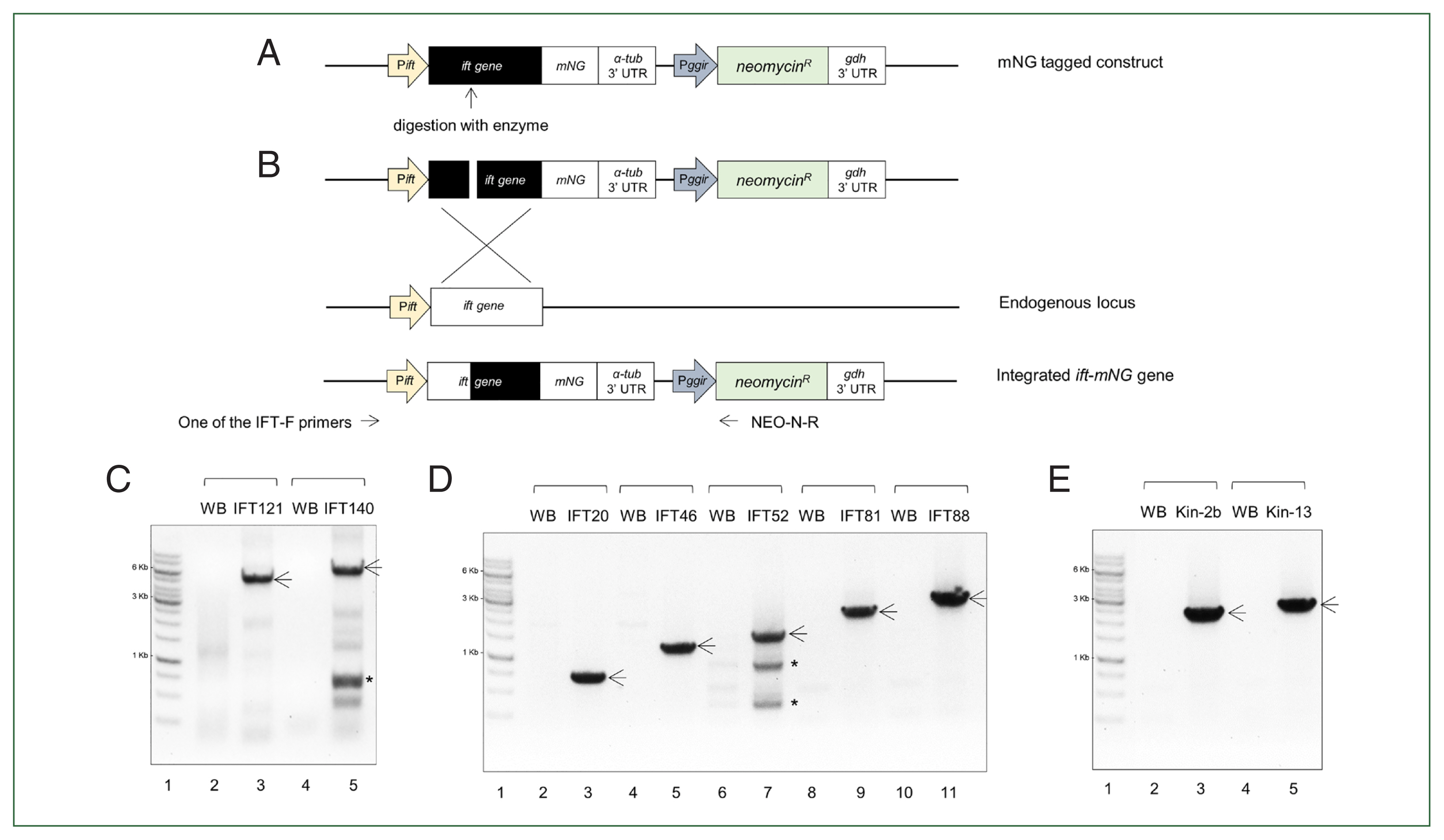
Giardia intraflagellar transport protein 88 is involved in flagella formation video
Hye Rim Yeo, Mee Young Shin, Juri Kim, Soon-Jung Park
Parasites Hosts Dis 2025;63(1):12-24.
Published online February 25, 2025
DOI: https://doi.org/10.3347/PHD.24064
Intraflagellar transport (IFT) particles, a multi-protein apparatus composed of complex A and B, are known to be involved in homeostasis of flagella formation. IFT particles have recently become an interesting topic in Giardia lamblia, which has 4 pairs of flagella. In this experiment, we examined the function of giardial IFT components. When 7 components (IFT121, 140, 20, 46, 52, 81, and 88) of IFT were expressed in Giardia trophozoites as a tagged form with mNeonGreen, all of them were found in both flagella pores and cytoplasmic axonemes. In addition, motor proteins for IFT particles (kinesin-13 and kinesin-2b), were localized to a median body and cytoplasmic flagella, respectively. The CRISPRi-mediated knockdown of IFT88 significantly affected the lengths of all 4 flagella compared to the control cells, Giardia expressing dead Cas9 using control guide RNA. Decreased expression of kinesin-2b also resulted in shortening of flagella, excluding the ventral flagella. Live Giardia cells expressing IFT88-mNeonGreen clearly demonstrated fluorescence in flagella pores and cytoplasmic axonemes. These results on IFT88 and kinesin-2b indicate that IFT complex plays a role in maintenance of G. lamblia flagella.

Citations

Citations to this article as recorded by  Crossref logo
  • The cytoskeleton of pathogenic protists
    Wanderley de Souza, Ana Paula Gadelha, Marlene Benchimol
    Bioscience Reports.2026;[Epub]     CrossRef
  • Identification and confirmation of SUMOylation-modified proteins in Giardia trophozoites
    Hye Rim Yeo, Mee Young Shin, Juri Kim, Soon-Jung Park
    Parasites, Hosts and Diseases.2025; 63(3): 264.     CrossRef
  • 2,957 View
  • 266 Download
  • 2 Web of Science
  • Crossref
Establishing a Cre/loxP-based genetic manipulation system for Acanthamoeba: Targeted genome editing and stable reporter expression
Ja Moon Aung, So-Young Joo, Byoung-Kuk Na, Seunghyeok Bang, Minsang Shin, Youn-Kyoung Goo, Yeonchul Hong
Parasites Hosts Dis 2025;63(1):25-36.
Published online February 25, 2025
DOI: https://doi.org/10.3347/PHD.24078
Acanthamoeba is an opportunistic pathogen responsible for granulomatous amoebic encephalitis and amoebic keratitis. Despite its clinical significance, effective treatments remain challenging due to a limited understanding of its pathogenic mechanism. This study developed a genetic manipulation system in Acanthamoeba to facilitate gene function and drug screening studies. We applied the Cre/loxP system to integrate the gene encoding the tdTomato fluorescent protein into the genome of Acanthamoeba castellanii via homologous recombination. The polyubiquitin gene and its untranslated regions were identified and verified, after which the tdTomato gene was cloned between the untranslated regions of the polyubiquitin gene. The construct was then introduced into the Acanthamoeba genome using a modified pLPBLP vector containing loxP sites. Cre recombinase was utilized to remove the neomycin resistance cassette flanked by loxP sites, and genetically modified cells were selected by clonal dilution. The integration of the tdTomato gene, confirmed through PCR and fluorescence microscopy, showed stable expression in both trophozoites and cysts without the need for antibiotic selection. We demonstrated the feasibility of antibiotic-free reporter gene expression in Acanthamoeba. The system provides a valuable tool for functional genomics, allowing us to explore gene functions in Acanthamoeba and develop reliable drug screening models. Furthermore, the ability to express genes without the continuous use of selection markers opens up new possibilities for studying the pathobiology of this pathogen and advancing the development of novel therapeutic strategies against Acanthamoeba infections.

Citations

Citations to this article as recorded by  Crossref logo
  • The effect of Legionella pneumophila infection on the encystation of Acanthamoeba castellanii
    Hye-Jeong Jo, Hae-Ahm Lee, Fu-Shi Quan, Hyun-Hee Kong, Eun-Kyung Moon
    Parasites, Hosts and Diseases.2026; 64(1): 37.     CrossRef
  • 2,955 View
  • 304 Download
  • 1 Web of Science
  • Crossref
Anti-tumor effects of Toxoplasma gondii and antigen-pulsed dendritic cells in mice bearing breast cancer
Bong Kyun Kim, Hei Gwon Choi, Jae-Hyung Lee, In Wook Choi, Jae-Min Yuk, Guang-Ho Cha, Young-Ha Lee
Parasites Hosts Dis 2025;63(1):37-49.
Published online February 25, 2025
DOI: https://doi.org/10.3347/PHD.24082
Cancer immunotherapy is widely used to treat various cancers to augment the weakened host immune response against tumors. Dendritic cells (DCs) are specialized antigen-presenting cells that play dual roles in inducing innate and adaptive immunity. Toxoplasma gondii is a protozoan parasite that exhibits anti-tumor activity against certain types of cancers. However, little is known about the anti-tumor effects of T. gondii or tumor/parasite antigen-pulsed DCs (DC vaccines, DCV) in breast cancer. In this study, C57BL/6 mice were administered E0771 mouse breast cancer cells (Cancer-injected) subcutaneously, T. gondii Me49 cysts orally (TG-injected), or DCs pulsed with breast cancer cell lysate antigen and T. gondii lysate antigens (DCV-injected) intraperitoneally. Tumor size and immunological characteristics were subsequently evaluated. We also evaluated matrix metalloproteinase (MMP)-2 and MMP-9 levels in E0771 mouse breast cancer cells co-cultured with T. gondii or DCs by RT-PCR. The tumor volumes of mice injected with breast cancer cells and antigen-pulsed DCs (Cancer/DCV-injected mice) were similar to those of Cancer-injected mice; however, they were significantly reduced in T. gondii-infected tumor-bearing (TG/Cancer-injected) mice. Moreover, tumor volumes were significantly reduced by adding antigen-pulsed DCs (TG/Cancer/DCV-injected mice) compared to TG/Cancer-injected mice. The levels of IFN-γ, serum IgG2a levels, and CD8+ T cell populations were significantly higher in DCV- and TG-injected mice than in control mice, while no significant differences between Cancer- and Cancer/DCV-injected mice were observed. The levels of IFN-γ, the IgG2a levels, and the percentage of CD8+ T cells were significantly increased in TG/Cancer- and TG/Cancer/DCV-injected mice than in Cancer-injected mice. IFN-γ levels and serum IgG2a levels were further increased in TG/Cancer/DCV-injected mice than in TG/Cancer-injected mice. The MMP-2 and MMP-9 mRNA expressions were significantly decreased in mouse breast cancer cells co-cultured with live T. gondii, T. gondii lysate antigen, or antigen-pulsed DCs (DCV) but not in inactivated DCs. These results indicate that T. gondii induces anti-tumor effects in breast cancer-bearing mice through the induction of strong Th1 immune responses, but not in antigen-pulsed DCs alone. The addition of antigen-pulsed DCs further augments the anti-tumor effects of T. gondii.

Citations

Citations to this article as recorded by  Crossref logo
  • Detection of Toxoplasma gondii and High-Risk Human Papillomaviruses in FFPE Malignant and Benign Breast Lesions Using Real-Time PCR
    Selma Usluca, Ayfer Bakir, Ata Arikok, Gizem Korkut, Gulsah Yagiz, Murat Alper
    Infection and Drug Resistance.2025; Volume 18: 3149.     CrossRef
  • Parasites’ immunomodulators: a breakthrough in immunotherapeutics displaying antineoplastic activity against human colorectal and hepatocellular carcinoma cells
    Nahla El Skhawy, Ahmed Shehata, Maha M. Eissa
    Infectious Agents and Cancer.2025;[Epub]     CrossRef
  • 4,339 View
  • 121 Download
  • 2 Web of Science
  • Crossref
Performance validation of the BD MAX Enteric Parasite Panel using simulated samples in low endemic regions
Bosung Park, Eun Jeong Won, Heungsup Sung, Mi-Na Kim
Parasites Hosts Dis 2025;63(1):50-56.
Published online February 25, 2025
DOI: https://doi.org/10.3347/PHD.24071
Molecular diagnostics are essential for detecting intestinal parasites, but evaluating clinical samples from low endemic areas, including Korea, is challenging. We tested the performance of the BD MAX Enteric Parasite Panel in simulated samples for clinical use. Simulated samples were prepared with residual stool samples to confirm the diagnostic performance of the kits. Standard materials for Cryptosporidium parvum, Giardia lamblia, and Entamoeba histolytica were obtained for assessment. Limit of detection was determined by diluting standard materials into multiple concentrations and testing each in duplicate. Repeatability was assessed by retesting all samples twice. Accuracy was evaluated by comparing BD MAX System results with intended results. The limit of detection values obtained using standard materials were 781 cysts/ml, 6,250 oocysts/ml, and 125 DNA copies/ml for G. lamblia, C. parvum, and E. histolytica, respectively. Simulated G. lamblia-positive stool samples with concentrations above 6,250 cysts/ml consistently yielded positive results (100% concordance). However, C. parvum-positive stool samples at 6,250 oocysts/ml showed 50% concordance initially and 75% after retesting. At 62,500 oocysts/ml, the concordance rates were 89% initially and 100% after retesting. Overall agreement was 95.2%, but that for C. parvum was relatively low (82.4%). The diagnostic performances were 87.8% of sensitivity and 100% of specificity. Despite the limited clinical samples, BD MAX Enteric Parasite Panel showed good performance for clinical use, and spiked samples proved useful for evaluating protozoan PCR in low-incidence regions.
  • 2,545 View
  • 112 Download

Brief Communications

Prevalence of asymptomatic malaria in high- and low-transmission areas of Tanzania: The role of asymptomatic carriers in malaria persistence and the need for targeted surveillance and control efforts
Ernest Mazigo, Hojong Jun, Wang-Jong Lee, Johnsy Mary Louis, Fadhila Fitriana, Jadidan Hada Syahada, Fauzi Muh, Feng Lu, Md Atique Ahmed, Seok Ho Cha, Wanjoo Chun, Won Sun Park, Se Jin Lee, Sunghun Na, Joon-Hee Han, Nyalali Kija, Smart Geodfrey, Eun-Teak Han, Jim Todd, Alphaxard Manjurano, Winifrida Kidima, Jin-Hee Han
Parasites Hosts Dis 2025;63(1):57-65.
Published online February 25, 2025
DOI: https://doi.org/10.3347/PHD.24077
As many countries implement different programs aimed at eliminating malaria, attention should be given to asymptomatic carriers that may interrupt the progress. This was a community-based cross-sectional study conducted in Tanzania from December 2022 to July 2023 within 4 villages from each of the 3 regions, Geita and Kigoma, which are high malaria transmission, and Arusha, which is low transmission. Malaria was diagnosed in asymptomatic individuals aged 1 year and older using the malaria rapid diagnostic test and light microscope. A total of 2,365 of 3,489 (67.9%) participants were enrolled from high-transmission villages. The overall prevalence was 25.5% and 15.8% by malaria rapid diagnostic test and light microscope, respectively. Using the respective tools, the prevalence was significantly higher at 35.6% (confidence interval (CI)=23.6–49.9) and 23.1% (CI=16.2–35.1) in the high-transmission regions (Geita and Kigoma) compared with 2.9% (CI=1.1–3.5) and 1.1% (CI=0.7–1.8) in the low-transmission region (Arusha). Children younger than 15 years and males accounted for the greatest proportion of infections. In the study area, the prevalence of asymptomatic cases was higher than that of reported symptomatic cases in health facilities. We hypothesize that these parasite reservoirs may contribute to the persistence of malaria in the country. Therefore, to achieve comprehensive malaria control in the country, the surveillance and screening of asymptomatic malaria cases are vital.

Citations

Citations to this article as recorded by  Crossref logo
  • Diagnostic challenges of histidine-rich protein 2-based rapid diagnostic tests due to pfhrp2 and pfhrp3 gene deletions in asymptomatic malaria in Tanzania
    Ernest Mazigo, Hojong Jun, Wang-Jong Lee, Johnsy Mary Louis, Fadhila Fitriana, Jadidan Hada Syahada, Fauzi Muh, Wanjoo Chun, Won Sun Park, Se Jin Lee, Sunghun Na, Eun-Taek Han, Feng Lu, Winifrida Kidima, Jin-Hee Han
    Infectious Diseases of Poverty.2026;[Epub]     CrossRef
  • Asymptomatic malaria: a hidden reservoir for the transmission and circulation of artemisinin partial-resistant Plasmodium falciparum in Tanzania
    Ernest Mazigo, Wang-Jong Lee, Hojong Jun, Fadhila Fitriana, Jadidan Hada Syahada, Johnsy Mary Louis, Fauzi Muh, Feng Lu, Kyu Joon Lee, Joo-Won Nam, Joon-Hee Han, Tae-Hyung Kwon, Se Jin Lee, Sunghun Na, Wanjoo Chun, Won Sun Park, Eun-Taek Han, Jim Todd, Al
    Emerging Microbes & Infections.2026;[Epub]     CrossRef
  • Hidden reservoirs of infection: prevalence and risk factors of asymptomatic malaria in a high-endemic region of Zambia
    Wisdom Silwamba, David Chisompola, John Nzobokela, Martin Chakulya, Lombe Kabwe, Kingsley Tembo
    Malaria Journal.2025;[Epub]     CrossRef
  • Emergence of chloroquine-sensitive Plasmodium falciparum and rising resistance to first-line artemisinin partner drugs in Malawi
    Ernest Mazigo, Hojong Jun, Wang-Jong Lee, Johnsy Mary Louis, Jadidan Hada Syahada, Fadhila Fitriana, Fauzi Muh, Md Atique Ahmed, Feng Lu, Joon-Hee Han, Tae-Hyung Kwon, Se Jin Lee, Sunghun Na, Wanjoo Chun, Won Sun Park, Eun-Taek Han, Winifrida Kidima, Jin-
    Emerging Microbes & Infections.2025;[Epub]     CrossRef
  • First report of pfhrp2 and pfhrp3 gene deletions compromising HRP2-based malaria rapid diagnostic tests in Malawi
    Johnsy Mary Louis, Ernest Mazigo, Hojong Jun, Wang-Jong Lee, Jadidan Hada Syahada, Fadhila Fitriana, Fauzi Muh, Wanjoo Chun, Won Sun Park, Se Jin Lee, Sunghun Na, Feng Lu, Eun-Teak Han, Jin-Hee Han
    Infectious Diseases of Poverty.2025;[Epub]     CrossRef
  • Micro-geographic variation in antigenic diversity of PfEBA-175 region II in asymptomatic Plasmodium falciparum infections in Tanzania
    Jadidan Hada Syahada, Wang-Jong Lee, Hojong Jun, Johnsy Mary Louis, Fadhila Fitriana, Fauzi Muh, Feng Lu, Md Atique Ahmed, Sunghun Na, Wanjoo Chun, Won Sun Park, Bo-Young Jeon, Eun-Teak Han, Jim Todd, Alphaxard Manjurano, Winifrida Kidima, Ernest Mazigo,
    Frontiers in Immunology.2025;[Epub]     CrossRef
  • Burden and determinants of asymptomatic malaria among adults living in urban and rural areas in Gabon in 2023: a community-based cross-sectional study
    Bridy Chesly Moutombi Ditombi, Noé Patrick M’Bondoukwé, Jacques Mari Ndong Ngomo, Helena Noeline Kono, Bedrich Pongui Ngondza, Meredith Ada Mengome, Luccheri Ndong Akomezoghe, Dimitri Ardin Moussavou Mabika, Coella Joyce Mihindou, Reine Moutongo, Denise P
    Malaria Journal.2025;[Epub]     CrossRef
  • 9,205 View
  • 148 Download
  • 7 Web of Science
  • Crossref
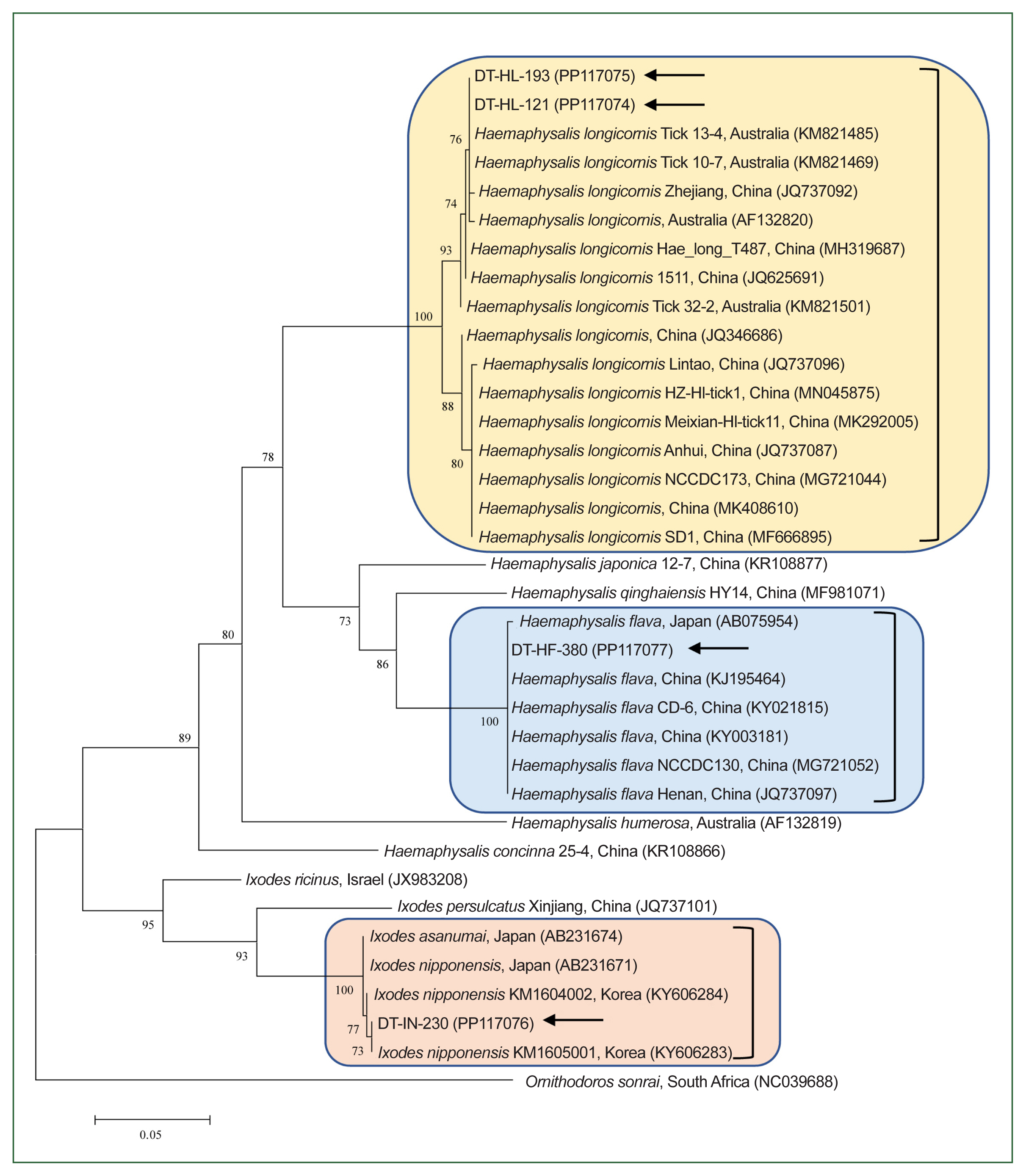
Molecular detection of Toxoplasma gondii in ticks and their respective host dogs
Min-Goo Seo, Dongmi Kwak
Parasites Hosts Dis 2025;63(1):66-74.
Published online February 25, 2025
DOI: https://doi.org/10.3347/PHD.24091
We identified the presence of Toxoplasma gondii in ticks and their host dogs, and assess the potential role of ticks as reservoirs for this pathogen. A total of 1,230 feeding ticks were collected from 340 dogs. The tick species identified included Haemaphysalis longicornis, H. flava, and Ixodes nipponensis. Detection of the T. gondii B1 gene occurred in 2 dogs (0.6%) and 4 tick pools (0.9%). Genotyping confirmed the presence of the I/III genotype. This study is the first to report the molecular detection of T. gondii in both canine ticks and their hosts. Our findings offer important insights into the dynamics of T. gondii transmission between vectors and their hosts.

Citations

Citations to this article as recorded by  Crossref logo
  • Molecular detection of Toxoplasma gondii in Amblyomma gervaisi ticks infesting monitor lizards (Varanus bengalensis)
    Muhammad Naeem, Muhammad Ammar Ameen, Hafiza Misbah Munir, Huma Fatima, Shakir Ullah, Hira Muqaddas, Kasim Sakran Abass, Adil Khan, Furhan Iqbal
    Experimental and Applied Acarology.2026;[Epub]     CrossRef
  • Detection of intestinal parasites in leopard cat fecal samples using shotgun metagenomics
    Jun Ho Choi, Singeun Oh, Myung-hee Yi, Dongjun Kang, Du-Yeol Choi, Xavier Chavarria, Arwa Shatta, Yoon Hee Cho, Seongjun Choe, Seung-Hun Lee, Ju Yeong Kim
    Parasites, Hosts and Diseases.2025; 63(4): 349.     CrossRef
  • The first record of an unknown Coccidea Leuckart, 1879 in the midgut of trombiculid larvae Hirsutiella zachvatkini (Acariformes, Trombiculidae)
    A.B. Shatrov
    Acarina.2025; 33(2): 159.     CrossRef
  • 3,236 View
  • 109 Download
  • 2 Web of Science
  • Crossref
Changes in schistosomiasis prevalence after 2 years of an integrated intervention in the Itilima district of Tanzania
Humphrey Mazigo, Jungim Lee, Yoonho Cho, Seungman Cha, Yan Jin
Parasites Hosts Dis 2025;63(1):75-86.
Published online February 25, 2025
DOI: https://doi.org/10.3347/PHD.24057
Schistosomiasis remains one of the most prevalent neglected tropical diseases in Tanzania. World Vision Tanzania, in collaboration with the Ministry of Health through the National Neglected Tropical Diseases Control Programme, implemented school- and community-based mass drug administrations, community-led total sanitation, and community voice and action from 2020 to 2022. This study assessed changes in the prevalence of schistosomiasis in the Itilima district of northwestern Tanzania following the implementation of these integrated interventions. A total of 1,405 students from 22 schools participated in the baseline survey in August to September 2020, and 1,320 in September 2022. Additionally, 368 adults from 8 villages participated in the baseline survey, and 401 in the endline survey. The prevalence difference was calculated to assess changes before and after the integrated interventions. We also investigated risk factors for Schistosoma haematobium infection using endline data. The prevalence difference between 2020 and 2022 was -20.0% (95% confidence interval (CI)=-22.2%–-17.7%, p<0.001) for students and -19.6% (95% CI=-22.2%–-17.7%, p<0.001) for adults. Individuals without a latrine were more likely to have schistosomiasis (adjusted odds ratio=5.9, 95% CI=1.7–21.5, p=0.01) compared to those who had a latrine. The findings indicate substantial changes in schistosomiasis prevalence in the study area following the implementation of integrated interventions. To sustain these achievements in Itilima, a multi-sectorial approach is highly recommended to integrate additional measures for eliminating schistosomiasis as a public health problem.
  • 4,459 View
  • 97 Download
An integrated mass drug administration against hymenolepiasis and schistosomiasis in Sudan
Yan Jin
Parasites Hosts Dis 2025;63(1):87-94.
Published online February 25, 2025
DOI: https://doi.org/10.3347/PHD.24056
Hymenolepis nana, commonly known as the dwarf tapeworm, affects 50 to 75 million people worldwide. To date, no studies have explored the disease burden of H. nana infection in Sudan. This study aimed to determine the national prevalence of H. nana across 189 districts and 18 states in Sudan and the number of individuals infected with H. nana who did not receive treatment during the mass drug administration (MDA) campaign targeting schistosomiasis. In addition, the study sought to evaluate the extent of co-infection of H. nana with schistosomiasis and soil-transmitted helminthiasis. This involved a secondary analysis of a nationwide survey conducted in 2017 in Sudan. Binomial family generalized linear models with a logarithmic link function were used to estimate the prevalence ratio of potential risk factors, including sex and water and sanitation conditions in schools and households. For the nationwide survey, a 2-stage sampling method was used, in which 105,167 students were selected from 1,772 schools. A total of 96,679 stool samples were collected, of which 4,706 (4.9%) tested positive for H. nana. Of these, fewer than 1% were co-infected with schistosomiasis (either Schistosoma haematobium or Schistosoma mansoni), and a mere 0.1% had co-infections with soil-transmitted helminths. At an 8% threshold for village-based MDA, approximately 1.1 million infected adults are ineligible to receive praziquantel from the village-based MDA. Children residing in households with improved latrines had a lower odds of H. nana infection than those without improved latrines did (adjusted odds ratio=0.87, 95% confidence interval=0.80–0.94, p=0.001). In countries where H. nana is endemic, such as Sudan, providers making MDA decisions should consider the prevalence of either H. nana or schistosomiasis, rather than focusing solely on the latter.

Citations

Citations to this article as recorded by  Crossref logo
  • From treatment to prevention: reimagining schistosomiasis control through WASH and environmental management
    Morayo B. Adediran, Adedayo Adesida, Oluwadamilola O. Ezekiel, Precious C. Irabor, Blessing M. Babalola, Oyetunde T. Oyeyemi
    Pathogens and Global Health.2025; : 1.     CrossRef
  • 5,153 View
  • 75 Download
  • 1 Web of Science
  • Crossref
Case Report
Thelazia callipaeda (Nematoda: Spirurida) infections in 2 wildlife species, Prionailurus bengalensis and Nyctereutes procyonoides, in Korea
Jinho Jang, Young-Seok Park, YoungMin Yun, Keeseon S. Eom, Seongjun Choe
Parasites Hosts Dis 2025;63(1):95-101.
Published online February 25, 2025
DOI: https://doi.org/10.3347/PHD.24079
Thelazia callipaeda (Spirurida, Thelaziidae), a parasitic eye worm causing thelaziasis has been reported in humans and dogs in Korea. However, its occurrence in other potential reservoir hosts, including wild animals, remains unclear. In the present study, we described the 2 cases of thelaziasis from both of feral and captive wild animal in Korea. In August and November 2017, 2 cases of the parasitic infections were found in the third eyelid of rescued leopard cat Prionailurus bengalensis and reared raccoon dog Nyctereutes procyonoides at the Chungnam Wild Animal Rescue Center. A total of 20 and 24 worms were detected from the left and right eyes of leopard cat, respectively. In the left eye of the raccoon dog, 5 worms were recognized. Male worms were 969–11,860 μm long (10,600 μm on average) and 300–320 μm width (315 μm on average). Female worms were 13,430–15,330 (14,480) μm long and 320–370 (344) μm wide in size. They commonly had a characteristic scalariform buccal cavity and short esophagus. The vulva openings were located at the anterior of esophago-intestinal junction in females. The thelaziasis is reported in 2 species of wildlife, P. bengalensis and N. procyonoides, for the first time in Korea.

Citations

Citations to this article as recorded by  Crossref logo
  • Unwelcome guests: Nematodes of zoonotic and animal health importance in native and invasive carnivores of Hungary
    Tamara Szentiványi, Borbála Bruszniczky, Zsolt Biró, Krisztián Katona, Ágnes Klein, Attila Bende, László Bánáti, Gábor Vass, Pál Lehotzky, Dorottya Kovács, Gábor Földvári, Ágnes Csivincsik, Gábor Nagy, Rebeka Ráhel Nagy, Máté Miklós, Kriszta Lilla Szabadi
    Current Research in Parasitology & Vector-Borne Diseases.2026; 9: 100380.     CrossRef
  • Detection of intestinal parasites in leopard cat fecal samples using shotgun metagenomics
    Jun Ho Choi, Singeun Oh, Myung-hee Yi, Dongjun Kang, Du-Yeol Choi, Xavier Chavarria, Arwa Shatta, Yoon Hee Cho, Seongjun Choe, Seung-Hun Lee, Ju Yeong Kim
    Parasites, Hosts and Diseases.2025; 63(4): 349.     CrossRef
  • 4,322 View
  • 101 Download
  • 2 Web of Science
  • Crossref