Skip to main navigation Skip to main content
  • KSPTM
  • E-Submission

PHD : Parasites, Hosts and Diseases

OPEN ACCESS
ABOUT
BROWSE ARTICLES
FOR CONTRIBUTORS

Page Path

29
results for

"toxoplasmosis"

Article category

Keywords

Publication year

Authors

Funded articles

"toxoplasmosis"

Mini Review

Possible association between Toxoplasma gondii infection and autism spectrum disorder
Tahereh Mikaeili Galeh, Tooran Nayeri, Samira Dodangeh, Zahra Hosseininejad, Asal Tanzif, Alireza Khalilian, Ahmad Daryani
Parasites Hosts Dis 2025;63(3):201-214.
Published online August 20, 2025
DOI: https://doi.org/10.3347/PHD.24066
Toxoplasma gondii is a neurotropic apicomplexan protozoan estimated to affect approximately 30% of the global population. In this review, we aimed to examine scientific evidence on the potential role of T. gondii infection in the development of autism spectrum disorder (ASD), a heterogeneous neurodevelopmental disorder. This review summarizes the current literature exploring the possible association between T. gondii and ASD. Findings indicate that toxoplasmosis may contribute to host alterations, including the induction of humoral and cellular immune responses, production of various cytokines, and changes in neurotransmitter levels (e.g., serotonin, dopamine, acetylcholine, gamma-aminobutyric acid, and glutamate), as well as the activation of enzymes such as indoleamine 2,3-dioxygenase, which may influence the pathophysiology of ASD. In conclusion, this review suggests that T. gondii infection could act as a potential risk factor for ASD. However, further intensive studies are necessary to clarify the role of this parasite in the etiology and progression of ASD. This review is anticipated to stimulate further studies aimed at understanding and potentially reducing the burden of neurodevelopmental disorders worldwide.
  • 5,875 View
  • 132 Download

Brief Communication

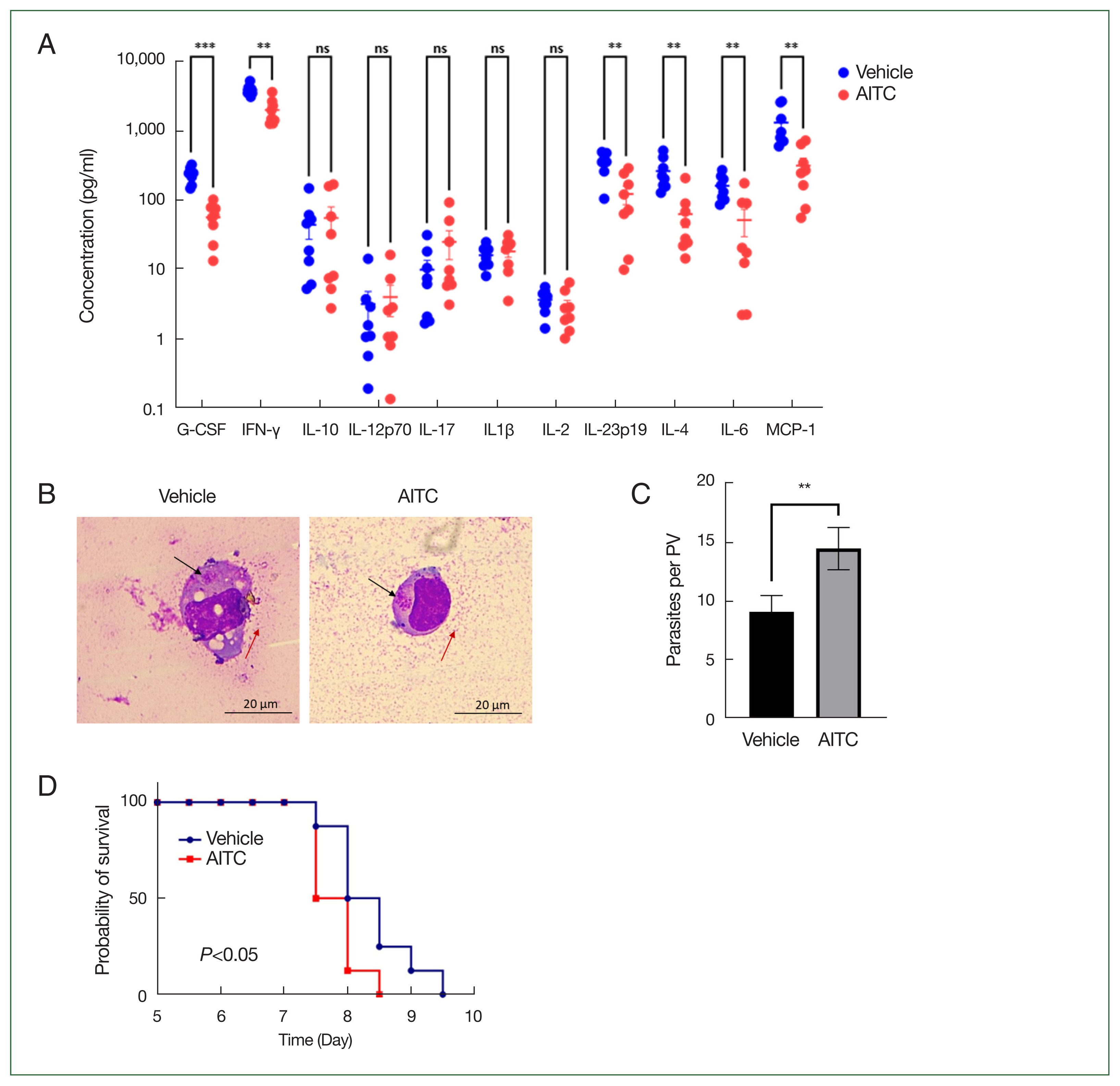
Allyl isothiocyanate exacerbates acute toxoplasmosis through inhibition of inflammatory cytokines
Qiu-Mei Lin, Hong-Bin Long, Jun-Ting He, Zhi-hao Zhang, Ho-Woo Nam, Fu-Shi Quan, Qi Zhong, Xu-Qing Liu, Zhao-Shou Yang
Parasites Hosts Dis 2024;62(4):476-483.
Published online November 22, 2024
DOI: https://doi.org/10.3347/PHD.24054
Allyl isothiocyanate (AITC) is a natural product commonly used in food preservation and pharmaceutical applications. Toxoplasmosis, caused by the protozoan pathogen Toxoplasma gondii, is prevalent globally while the impact of AITC on toxoplasmosis is unclear. We explored the effect of AITC on acute toxoplasmosis. We infected C57BL/6 mice with T. gondii type I RH strain following AITC administration. On the 4th day after infection, which corresponds to the initial stage of infection, we collected serum for the determination of inflammatory cytokine levels. The mice serum of the AITC-administered group contained significantly lower levels of granulocyte colony-stimulating factor, interferon-gamma, interleukin (IL)-23 subunit p19, IL-4, IL-6, and monocyte chemoattractant protein-1. The lifespan of the mice in the AITC-administered group was significantly reduced. In vitro experiments showed that AITC promoted the proliferation of intracellular T. gondii accompanied by the inhibition of IL-4, IL-1β, and IL-6 production in RAW264.7 macrophages. Our results showed that AITC facilitated T. gondii infection in the early stage by inhibiting the production of several inflammatory cytokines.
  • 2,429 View
  • 70 Download

Original Article

Clinical characteristics of toxoplasmosis patients in Korea: A retrospective study using health insurance review and assessment service data and electronic medical records
Do-Won Ham, Bong-Kwang Jung, Ji-Hun Shin, Yong Joon Kim, Kyoung Yul Seo, Seung Mi Lee, Jae Hyoung Im, Jeong-Ran Kwon, Ho-Sung Lee, Kyung-Won Hwang, Eun-Hee Shin
Parasites Hosts Dis 2024;62(4):424-437.
Published online November 22, 2024
DOI: https://doi.org/10.3347/PHD.24001
This study aimed to elucidate the clinical characteristics of patients diagnosed with toxoplasmosis in Korea. We collected and analyzed the specific research data of 5,917 patients from the Health Insurance Review and Assessment (HIRA; 2007–2020) and 533 electronic medical records (EMRs; 2003–2021) of Korean patients. The HIRA data showed that toxoplasmosis is an endemic disease that occurs constantly in Korea, with a large proportion of patients complaining of ocular symptoms. Of the 533 patients for whom EMR data were available, 54.6% were diagnosed with toxoplasmosis; ocular toxoplasmosis (35.7%), congenital toxoplasmosis (4.7%), cerebral toxoplasmosis (4.1%), pulmonary toxoplasmosis (0.4%), and toxoplasma hepatitis (0.6%), in order of frequency. In ocular cases, 54.4% of the patients had diverse ocular pathologies. Toxoplasmosis in Korea is characterized by a high frequency of ocular symptoms, most patients are adults, and 51.8% of patients with seropositivity were positive for IgG, suggesting prior infection. This study highlights that patients with ocular symptoms are included in the major diagnosis group for acquired toxoplasmosis in Korea.

Citations

Citations to this article as recorded by  Crossref logo
  • Detection of intestinal parasites in leopard cat fecal samples using shotgun metagenomics
    Jun Ho Choi, Singeun Oh, Myung-hee Yi, Dongjun Kang, Du-Yeol Choi, Xavier Chavarria, Arwa Shatta, Yoon Hee Cho, Seongjun Choe, Seung-Hun Lee, Ju Yeong Kim
    Parasites, Hosts and Diseases.2025; 63(4): 349.     CrossRef
  • 4,427 View
  • 100 Download
  • 2 Web of Science
  • Crossref

Brief Communication

Elevated interleukin-10 levels in patients with ocular toxoplasmosis
Gee-Hyun Kim, Jae Hyuck Kwak, Young-Hoon Park
Parasites Hosts Dis 2023;61(3):310-316.
Published online August 21, 2023
DOI: https://doi.org/10.3347/PHD.22172
In elderly patients, ocular toxoplasmosis is one of the most common etiologies of uveitis, which should be differentially diagnosed from ocular lymphoma, another common pathology of uveitis in older adults. The high level of interleukin (IL)-10 and an IL-10/IL-6 ratio higher than 1 (>1.0) are helpful parameters to diagnose ocular lymphoma. In this study, we used aqueous humor samples to detect 4 cases of ocular toxoplasmosis in patients with high levels of IL-10 and an IL-10/IL-6 ratio higher than 1. Our results show that ocular toxoplasmosis may be associated with increased cytokine levels in aqueous humor.

Citations

Citations to this article as recorded by  Crossref logo
  • Toxoplasma gondii IST suppresses inflammatory and apoptotic responses by inhibiting STAT1-mediated signaling in IFN-γ/TNF-α-stimulated hepatocytes
    Seung-Hwan Seo, Ji-Eun Lee, Do-Won Ham, Eun-Hee Shin
    Parasites, Hosts and Diseases.2024; 62(1): 30.     CrossRef
  • Factors related to central nervous system involvement of primary vitreoretinal lymphoma
    Joo Young Kim, Jae Jung Kim, Rae Young Kim, Mirinae Kim, Young Gun Park, Young-Hoon Park
    Graefe's Archive for Clinical and Experimental Ophthalmology.2024; 262(8): 2421.     CrossRef
  • 8,887 View
  • 104 Download
  • 2 Web of Science
  • Crossref

Case Report

Delayed Cerebral Toxoplasmosis in a Kidney Transplant Patient: a Case Report
Hosung Myeong, Moowan Park, Ji Eun Kim, Sun Won Park, Sang Hyung Lee
Korean J Parasitol 2022;60(1):35-38.
Published online February 23, 2022
DOI: https://doi.org/10.3347/kjp.2022.60.1.35
Cerebral toxoplasmosis is often life-threatening in an immunocompromised patient due to delayed diagnosis and treatment. Several differential diagnoses could be possible only with preoperative brain images of cerebral toxoplasmosis which show multiple rim-enhancing lesions. Due to the rarity of cerebral toxoplasmosis cases in Korea, the diagnosis and treatment are often delayed. This paper concerns a male patient whose cerebral toxoplasmosis was activated 21 years post kidney transplantation. Brain open biopsy was decided to make an exact diagnosis. Cerebral toxoplasmosis was confirmed by immunohistochemistry and PCR analyses of the tissue samples. Although cerebral toxoplasmosis was under control with medication, the patient did not recover clinically and died due to sepsis and recurrent gastrointestinal bleeding.

Citations

Citations to this article as recorded by  Crossref logo
  • Cerebral Toxoplasmosis in a Renal Transplant Recipient—A Rare Complication
    Dubravka Mihaljević, Zvonimir Sitaš, Josip Hanulak, Petar Vranjić, Justina Mihaljević
    Life.2026; 16(3): 471.     CrossRef
  • Disseminated toxoplasmosis infection 20 years post kidney transplant
    Shaun Chandler, Lana Sundac, Carmel Hawley
    BMJ Case Reports.2024; 17(9): e260412.     CrossRef
  • Ciclosporin/mycophenolate mofetil

    Reactions Weekly.2022; 1916(1): 146.     CrossRef
  • 4,449 View
  • 207 Download
  • 2 Web of Science
  • Crossref

Original Articles

Clusters of Toxoplasmosis in Ganghwa-gun, Cheorwon-gun, and Goseong-gun, Korea
Jihye Yu, Woojin Kim, Yoon Kyung Chang, Tong-Soo Kim, Sung-Jong Hong, Hye-Jin Ahn, Ho-Woo Nam, Dongjae Kim
Korean J Parasitol 2021;59(3):251-256.
Published online June 21, 2021
DOI: https://doi.org/10.3347/kjp.2021.59.3.251
We find out the clusters with high toxoplasmosis risk to discuss the geographical pattern in Gyodong-myeon and Samsan-myeon of Ganghwa-gun, Cheorwon-gun, and Goseong-gun, Korea. Seroepidemiological data of toxoplasmosis surveyed using rapid diagnostic tests for the residents in the areas in 2019 were analyzed to detect clusters of the infection. The cluster was investigated using the SaTScan program which is based on Kulldorff’s scan statistic. The clusters were found with P-values in each region analyzed in the program, and the risk and patient incidence of specific areas can be examined by the values such as relative risk and log likelihood ratio. Jiseok-ri and Insa-ri were found to be a cluster in Gyodong-myeon and Seokmo-ri was the cluster in Samsan-myeon. Yangji-ri and Igil-ri were found to be a cluster in Cheorwon-gun and Madal-ri and Baebong-ri were the cluster in Goseong-gun. This findings can be used to monitor and prevent toxoplasmosis infections occurring in vulnerable areas.

Citations

Citations to this article as recorded by  Crossref logo
  • Seroprevalence of Toxoplasma gondii infection among patients of a tertiary hospital in Guangzhou, Guangdong province, PR China
    Yu-bin Guan, Xiao-xiao Sun, Shao-lian Chen, Xiao-ting Zhu, Zhi-hua Zeng, Han-wei Lu, Hong-mei Feng, Yu Guo, Wen-gong Jiang, Kui Xiong, Xiao-rong Yang, Ho-Woo Nam, Zhao-shou Yang, Pan Li
    PLOS ONE.2023; 18(7): e0286430.     CrossRef
  • 4,920 View
  • 86 Download
  • 1 Web of Science
  • Crossref
Seroprevalence of Toxoplasma gondii assayed using Rapid Diagnostic Tests among Residents in Three Counties Adjacent to The Demilitarized Zone, Korea
Jeehi Jung, Jinyoung Lee, Yoon Kyung Chang, Seong Kyu Ahn, Seo Hye Park, Sung-Jong Hong, Jihoo Lee, Chom-Kyu Chong, Hye-Jin Ahn, Ho-Woo Nam, Tong-Soo Kim, Dongjae Kim
Korean J Parasitol 2021;59(1):9-14.
Published online February 19, 2021
DOI: https://doi.org/10.3347/kjp.2021.59.1.9
Toxoplasma gondii seroprevalence have been rapidly increasing in some parts of Korea. We analyzed prevalence of anti-Toxoplasma gondii antibodies, using a rapid diagnostic test (RDT), in the sera of 552 residents in Ganghwa-gun, 661 ones in Cheorwon-gun, and 305 ones in Goseong-gun, Korea in 2019. IgG/IgM RDT mounted with recombinant fragment of major surface antigen (SAG1), glutathione-S-transferase-linker-SAG1A, were applied to the sera. IgG seroprevalence was 28.1% in Ganghwa-gun, 19.5% in Cheorwon-gun and 35.7% in Goseong-gun. Odds ratios comparing Cheorwon vs Ganghwa was 0.63 (P=0.001) and Goesong versus Ganghwa was 1.47 (P=0.01) adjusting age and sex. Goseong had highest seroprevalence among the 3 counties both in crude rates and logistic regression. Although Cheorwon and Goseong are adjacent to the demilitarized zone (DMZ) in Korea, seroprevalence rate was much higher in Goseong. Further investigation on other DMZ-closed areas is necessary whether they have high prevalence rates compared to the other areas. T. gondii prevalence in Korea is still persists; proper health policy should be established.

Citations

Citations to this article as recorded by  Crossref logo
  • Molecular survey of Toxoplasma gondii B1 gene in pigs from various localities in Korea
    Dongmi Kwak, Min-Goo Seo
    Parasites, Hosts and Diseases.2024; 62(3): 294.     CrossRef
  • 6,006 View
  • 183 Download
  • 3 Web of Science
  • Crossref
4-Hydroxybenzaldehyde Restricts the Intracellular Growth of Toxoplasma gondii by Inducing SIRT1-Mediated Autophagy in Macrophages
Jina lee, Jae-Won Choi, Hye Young Han, Woo Sik Kim, Ha-Yeon Song, Eui-Baek Byun, Eui-Hong Byun, Young-Ha Lee, Jae-Min Yuk
Korean J Parasitol 2020;58(1):7-14.
Published online February 29, 2020
DOI: https://doi.org/10.3347/kjp.2020.58.1.7
Toxoplasma gondii is an intracellular protozoan parasite that infects approximately one third of the human popu- lation worldwide. Considering the toxicity and side effects of anti-toxoplasma medications, it is important to develop effec- tive drug alternatives with fewer and less severe off-target effects. In this study, we found that 4-hydroxybenzaldehyde (4- HBA) induced autophagy and the expression of NAD-dependent protein deacetylase sirtuin-1 (SIRT1) in primary murine bone marrow-derived macrophages (BMDMs). Interestingly, treatment of BMDMs with 4-HBA significantly reduced the number of macrophages infected with T. gondii and the proliferation of T. gondii in infected cells. This effect was impaired by pretreating the macrophages with 3-methyladenine or wortmannin (selective autophagy inhibitors) or with sirtinol or EX527 (SIRT1 inhibitors). Moreover, we found that pharmacological inhibition of SIRT1 prevented 4-HBA-mediated expres- sion of LC3-phosphatidylethanolamine conjugate (LC3-II) and the colocalization of T. gondii parasitophorous vacuoles with autophagosomes in BMDMs. These data suggest that 4-HBA promotes antiparasitic host responses by activating SIRT1- mediated autophagy, and 4-HBA might be a promising therapeutic alternative for the treatment of toxoplasmosis.

Citations

Citations to this article as recorded by  Crossref logo
  • Evaluation of Antimicrobial Potential of Endophytic Fungi and LC-MS/MS Profiling of Metabolites from Senna alata (L
    Muh Anugrawan, Yanti Leman, Isra Wahid, Yulia Yusrini Djabir, Anna Khuzaimah
    Tropical Journal of Natural Product Research.2026;[Epub]     CrossRef
  • P-Hydroxybenzaldehyde from Gastrodia elata Blume Reduces Hydroxyurea-Induced Cellular Senescent Phenotypes in Human SH-SY5Y Cells via Enhancing Autophagy
    Shuhui Qu, Daijiao Tang, Lingxuan Fan, Yuan Dai, Hai-Jing Zhong, Wei Cai, Cheong-Meng Chong
    Pharmaceuticals.2026; 19(2): 207.     CrossRef
  • Impact of prenatal phthalate exposure on newborn metabolome and infant neurodevelopment
    Susan S. Hoffman, Ziyin Tang, Anne Dunlop, Patricia A. Brennan, Thompson Huynh, Stephanie M. Eick, Dana B. Barr, Blake Rushing, Susan L. McRitchie, Susan Sumner, Kaitlin R. Taibl, Youran Tan, Parinya Panuwet, Grace E. Lee, Jasmin Eatman, Elizabeth J. Corw
    Nature Communications.2025;[Epub]     CrossRef
  • Neospora caninum infection specifically suppresses the expression of a host lncRNA XR_001919077.1 to facilitate parasite propagation by modulating host cell mitochondrial function and autophagy
    Shan-Shan Zhao, De-Liang Tao, Jin-Ming Chen, Ming-Yi Zhang, Xin Yang, Jun-Ke Song, Qun Liu, Guang-Hui Zhao, Björn F. C. Kafsack
    Microbiology Spectrum.2025;[Epub]     CrossRef
  • Synthesis, structural characterization, in silico ADMET and molecular docking studies of a Schiff base derived from 4-hydroxybenzaldehyde and 4-aminobenzoic acid
    Patryk Nowak, Artur Sikorski
    New Journal of Chemistry.2025; 49(14): 5940.     CrossRef
  • Metabolomic Plasma Profile of Chronic Obstructive Pulmonary Disease Patients
    Carme Casadevall, Bella Agranovich, Cesar Jesse Enríquez-Rodríguez, Rosa Faner, Sergi Pascual-Guàrdia, Ady Castro-Acosta, Ramon Camps-Ubach, Judith Garcia-Aymerich, Esther Barreiro, Eduard Monsó, Luis Seijo, Juan José Soler-Cataluña, Salud Santos, Germán
    International Journal of Molecular Sciences.2025; 26(10): 4526.     CrossRef
  • The role of host autophagy in intracellular protozoan parasites diseases
    Rafael Cardoso Maciel Costa Silva, Jhones Sousa Ribeiro, Thalita Santos de Moraes de Farias, Leonardo Holanda Travassos
    Archives of Biochemistry and Biophysics.2024; 761: 110186.     CrossRef
  • Structural diversity of cocrystals formed from acridine and two isomers of hydroxybenzaldehyde: 3-hydroxybenzaldehyde and 4-hydroxybenzaldehyde
    Patryk Nowak, Artur Sikorski
    RSC Advances.2023; 13(29): 20105.     CrossRef
  • Protective effect of benzaldehyde combined with albendazole against brain injury induced by Angiostrongylus cantonensis infection in mice
    Kuang-Yao Chen, Chien-Ju Cheng, Yi-Ju Chen, Cheng-Hsun Chiu, Lian-Chen Wang
    International Journal of Antimicrobial Agents.2023; 62(5): 106963.     CrossRef
  • Benzaldehyde Attenuates the Fifth Stage Larval Excretory–Secretory Product of Angiostrongylus cantonensis-Induced Injury in Mouse Astrocytes via Regulation of Endoplasmic Reticulum Stress and Oxidative Stress
    Kuang-Yao Chen, Yi-Ju Chen, Chien-Ju Cheng, Kai-Yuan Jhan, Lian-Chen Wang
    Biomolecules.2022; 12(2): 177.     CrossRef
  • Neospora caninum infection induced mitochondrial dysfunction in caprine endometrial epithelial cells via downregulating SIRT1
    De-Liang Tao, Shan-Shan Zhao, Jin-Ming Chen, Xi Chen, Xin Yang, Jun-Ke Song, Qun Liu, Guang-Hui Zhao
    Parasites & Vectors.2022;[Epub]     CrossRef
  • Modulation of autophagy as a therapeutic strategy for Toxoplasma gondii infection
    Ao Cheng, Huanan Zhang, Baike Chen, Shengyao Zheng, Hongyi Wang, Yijia Shi, Siyao You, Ming Li, Liping Jiang
    Frontiers in Cellular and Infection Microbiology.2022;[Epub]     CrossRef
  • SIRT1 Promotes Host Protective Immunity against Toxoplasma gondii by Controlling the FoxO-Autophagy Axis via the AMPK and PI3K/AKT Signalling Pathways
    Jina Lee, Jinju Kim, Jae-Hyung Lee, Yong Min Choi, Hyeonil Choi, Hwan-Doo Cho, Guang-Ho Cha, Young-Ha Lee, Eun-Kyeong Jo, Byung-Hyun Park, Jae-Min Yuk
    International Journal of Molecular Sciences.2022; 23(21): 13578.     CrossRef
  • The role of SIRT1 in the process of Toxoplasma gondii infection of RAW 264.7 macrophages
    Kai Dong, Ziyang Jiang, Jianhui Zhang, Hanxiao Qin, Jianping Chen, Qiwei Chen
    Frontiers in Microbiology.2022;[Epub]     CrossRef
  • Recent Advances in the Roles of Autophagy and Autophagy Proteins in Host Cells During Toxoplasma gondii Infection and Potential Therapeutic Implications
    Carlos S. Subauste
    Frontiers in Cell and Developmental Biology.2021;[Epub]     CrossRef
  • Moringa oleiferaextract promotes apoptosis-like death inToxoplasma gondiitachyzoitesin vitro
    Letícia Nishi, Raquel Arruda da Silva Sanfelice, Bruna Taciane da Silva Bortoleti, Fernanda Tomiotto-Pellissier, Taylon Felipe Silva, Fernanda Ferreira Evangelista, Danielle Lazarin-Bidóia, Idessania Nazareth Costa, Wander Rogério Pavanelli, Ivete Conchon
    Parasitology.2021; 148(12): 1447.     CrossRef
  • Analysis of Phenolic Compounds in Coix-seed Reactive Derivatives(CRD) by Using Liquid Chromatography/Mass Spectrometry(LC-MS)
    Nobutaka SUZUKI, Masahiko TAKINO, Hirotaka OKUWA-HAYASHI
    Japanese Journal of Complementary and Alternative Medicine.2020; 17(1): 11.     CrossRef
  • Urolithin-A attenuates neurotoxoplasmosis and alters innate response towards predator odor
    Sijie Tan, Wen Han Tong, Ajai Vyas
    Brain, Behavior, & Immunity - Health.2020; 8: 100128.     CrossRef
  • The Host Autophagy During Toxoplasma Infection
    Minmin Wu, Obed Cudjoe, Jilong Shen, Ying Chen, Jian Du
    Frontiers in Microbiology.2020;[Epub]     CrossRef
  • 9,203 View
  • 178 Download
  • 20 Web of Science
  • Crossref
Serologic Tests of IgG and IgM Antibodies and IgG Avidity for Diagnosis of Ocular Toxoplasmosis
Bahman Rahimi-Esboei, Mohammad Zarei, Mehdi Mohebali, Hossein Keshavarz Valian, Saeedeh Shojaee, Raziyeh Mahmoudzadeh, Mirataollah Salabati
Korean J Parasitol 2018;56(2):147-152.
Published online April 30, 2018
DOI: https://doi.org/10.3347/kjp.2018.56.2.147
This prospective study was aimed to detect acute and chronic ocular toxoplasmosis by comparison of anti-Toxoplasma gondii IgM and IgG antibody levels and IgG avidity test. One hundred and seventeen patients with ocular toxoplasmosis (OT) who referred to the Farabi Eye Hospital, Tehran, Iran were included in this study. Of the patients, 77 cases were positive for anti-T. gondii IgG, and 8 cases were positive for anti-T. gondii IgM. IgG avidity test revealed 11, 4, and 102 cases were low, intermediate, and high, respectively, and 6.8% and 9.4% of cases were positive for IgM and IgG avidity tests, respectively (P=0.632). Agreement (Kappa value) between paired tests IgG-IgM, IgG-IgG avidity, and IgM-IgG avidity was 0.080, 0.099, and 0.721, respectively (P<0.05). This study showed that conventional serologic tests (IgM and IgG levels) and IgG avidity correlate well each other and can be used to differentiate recent infections from old OT. It seems that reactivated old infections rather than recently acquired infections are majority of Iranian OT patients.

Citations

Citations to this article as recorded by  Crossref logo
  • Serum Concentrations of Th1, Th2 and Treg‐Associated Cytokines in Patients With Ocular Toxoplasmosis
    Ovi Sofia, Rahajeng Anugrahing Saldianovitta, I. Nyoman Surya Ari Wahyudi, Loeki Enggar Fitri, Hani Susianti, Seskoati Prayitnaningsih, Hidayat Sujuti
    Parasite Immunology.2025;[Epub]     CrossRef
  • Identification of novel biomarkers for anti-Toxoplasma gondii IgM detection and the potential application in rapid diagnostic fluorescent tests
    Minh-Ngoc Nguyen, Seon-Ju Yeo, Hyun Park
    Frontiers in Microbiology.2024;[Epub]     CrossRef
  • Role of IgG avidity in eyes with active Toxoplasma retinochoroiditis
    Pratik Lakhmawar, Anup Kelgaonkar, Anamika Patel, Ashish Khalsa, Soumyava Basu
    Indian Journal of Ophthalmology.2024; 72(Suppl 4): S601.     CrossRef
  • Efficacy of amniotic fluid, blood and urine samples for the diagnosis of toxoplasmosis in pregnant women candidates for amniocentesis using serological and molecular techniques
    Rohallah Abedian, Bahman Rahimi Esboei, Shirafkan Kordi, Hadi Shokrollahnia Roshan, Hajar Ziaei Hezarjaribi, Zahra Rahmani, Mahbobeh Montazeri, Mahdi Fakhar
    BMC Pregnancy and Childbirth.2024;[Epub]     CrossRef
  • Clinical and Serological Characteristics of Ocular Toxoplasmosis in the Democratic Republic of Congo
    Nadine Nsiangani Lusambo, Dieudonné Kaimbo Wa Kaimbo, Dieudonné Mumba Ngoyi, Janvier Kilangalanga Ngoy, Marie-Thérèse Ngoyi Bambi, Théodore Kadima Mutombo, Guy Kintoki Makela, Lady Ngandowe Nzamokili, Alejandra de-la-Torre
    Ocular Immunology and Inflammation.2023; 31(7): 1522.     CrossRef
  • The infectious status of patients with optic neuritis of inflammatory and demyelinating etiologies
    V. V. Neroev, E. K. Eliseeva, G. I. Krichevskaya, G. A. Davydova, M. N. Zakharova
    Russian Ophthalmological Journal.2023; 16(3): 54.     CrossRef
  • Ocular toxoplasmosis, an overview focusing on clinical aspects
    Silvia Fabiani, Claudio Caroselli, Martina Menchini, Giovanna Gabbriellini, Marco Falcone, Fabrizio Bruschi
    Acta Tropica.2022; 225: 106180.     CrossRef
  • Diagnostic Dilemma and Therapeutic Challenges in Managing an Atypical Presentation of an Ocular Toxoplasmosis Patient With Myasthenia Gravis: Literature Review
    Zen Kuang Tham, Pooi Wah Lott, Chye Li Ee, Norlina Ramli, Tajunisah Iqbal
    Infectious Diseases in Clinical Practice.2022;[Epub]     CrossRef
  • Utility of blood as the clinical specimen for the diagnosis of ocular toxoplasmosis using uracil DNA glycosylase-supplemented loop-mediated isothermal amplification and real-time polymerase chain reaction assays based on REP-529 sequence and B1 gene
    Bahman Rahimi Esboei, Shirzad Fallahi, Mohammad Zarei, Bahram Kazemi, Mehdi Mohebali, Saeedeh Shojaee, Parisa Mousavi, Aref Teimouri, Raziyeh Mahmoudzadeh, Mirataollah Salabati, Hossein Keshavarz Valian
    BMC Infectious Diseases.2022;[Epub]     CrossRef
  • Ocular toxoplasmosis: phenotype differences between toxoplasma IgM positive and IgM negative patients in a large cohort
    Sofia Ajamil-Rodanes, Joshua Luis, Rabia Bourkiza, Benedict Girling, Angela Rees, Catherine Cosgrove, Carlos Pavesio, Mark Westcott
    British Journal of Ophthalmology.2021; 105(2): 210.     CrossRef
  • Study of toxoplasmosis and toxocariasis in patients suffering from ophthalmic disorders using serological and molecular methods
    Jasem Saki, Elham Eskandari, Mostafa Feghhi
    International Ophthalmology.2020; 40(9): 2151.     CrossRef
  • Duffy blood group system and ocular toxoplasmosis
    Ana Iara Costa Ferreira, Cinara Cássia Brandão de Mattos, Fábio Batista Frederico, Cássia Rúbia Bernardo, Gildásio Castelo de Almeida Junior, Rubens Camargo Siqueira, Cristina Silva Meira-Strejevitch, Vera Lucia Pereira-Chioccola, Luiz Carlos de Mattos
    Infection, Genetics and Evolution.2020; 85: 104430.     CrossRef
  • Genotyping and phylogenic study of Acanthamoeba isolates from human keratitis and swimming pool water samples in Iran
    Bahman Rahimi Esboei, Mahdi Fakhar, Reza Saberi, Mohammad Barati, Masoumeh Moslemi, Hadi Hassannia, Yousef Dadimoghadam, Nahid Jalallou
    Parasite Epidemiology and Control.2020; 11: e00164.     CrossRef
  • Diagnostic significance of C-reactive protein and hematological parameters in acute toxoplasmosis
    Vanessa Sandri, Itamar Luís Gonçalves, Gustavo Machado das Neves, Marisa Lucia Romani Paraboni
    Journal of Parasitic Diseases.2020; 44(4): 785.     CrossRef
  • Evaluation of RE and B1 Genes as Targets for Detection of Toxoplasma gondii by Nested PCR in Blood Samples of Patients with Ocular Toxoplasmosis
    Bahman Rahimi Esboei, Bahram Kazemi, Mohammad Zarei, Mehdi Mohebali, Hossein Keshavarz Valian, Saeedeh Shojaee, Fatemeh Zahedipour, Shirzad Fallahi, Parisa Mousavi, Raziyeh Mahmoudzadeh, Mirataollah Salabati
    Acta Parasitologica.2019; 64(2): 384.     CrossRef
  • 13,584 View
  • 257 Download
  • 17 Web of Science
  • Crossref
Isolation and Genotyping of Toxoplasma gondii in Brazilian Dogs
Jamille Rodrigues da Silva, Bianca Mendes Maciel, Luana Karla Nogueira de Santana Souza Santos, F?bio Santos Carvalho, Daniele de Santana Rocha, Carlos Wilson Gomes Lopes, George R?go Albuquerque
Korean J Parasitol 2017;55(3):239-246.
Published online June 30, 2017
DOI: https://doi.org/10.3347/kjp.2017.55.3.239
Strains of Toxoplasma gondii in Brazil are highly genetically diverse compared to strains from North America and Europe. Dogs are epidemiologically important because they act as sentinels for T. gondii infections in humans and are good indicators of environmental contamination. The aim of this study was to isolate and genetically characterize T. gondii strains from tissues of naturally infected Brazilian dogs. For this study, 21 blood samples were collected from dogs at the Zoonosis Control Centers of Ilh?us and Itabuna cities, Bahia, Brazil. The sera were examined for T. gondii antibodies using the indirect hemagglutination test. Brains and hearts of seropositive dogs were bioassayed in mice to isolate and characterize T. gondii parasites by PCR-RFLP using 10 genetic markers (SAG1, newSAG2, SAG3, BTUB, c22-8, c29-2, GRA6, PK1, APICO, and L358). However, T. gondii was isolated from only 4 (57.1%) dogs, designated TgDgBr6, 13, 17, and 21. All strains were virulent, causing clinical changes (rough hair coat, lethargy, and abdominal distention) and the death of all mice within 8-20 days after inoculation. Genetic analysis of these 4 T. gondii isolates revealed 4 distinct genotypes with different clonal lineage combinations (types I, II, and III) and 2 atypical alleles. Using PCR-RFLP with several markers, this study contributes to evaluations of the genetic diversity of strains circulating in Brazil.

Citations

Citations to this article as recorded by  Crossref logo
  • Synanthropic Rodents as Bioindicator of Human Pathogens in a Tourist Area of Brazil
    Debora Oliveira Nunes, Hllytchaikra Ferraz Fehlberg, Laurence Oliveira Carneiro, Karenina Melo Miranda Oliveira, Ricardo Siqueira Bovendorp, Cassia Matos Ribeiro, George Rego Albuquerque, Trícia Maria Ferreira de Sousa Oliveira, Anaiá da Paixão Sevá
    EcoHealth.2025; 22(1): 55.     CrossRef
  • Global geographical distribution of Toxoplasma gondii genotypes from dogs: A systematic review
    Maryam Hataminejad, Mahbobeh Montazeri, Asal Tanzifi, Tahereh Mikaeili Galeh
    Parasite Epidemiology and Control.2025; 30: e00433.     CrossRef
  • Seroprevalence of Toxoplasma gondii Infection and Associated Risk Factors in Different Populations of Dogs from Aguascalientes, Mexico
    Carlos Cruz-Vázquez, Liliana Maldonado-López, Irene Vitela-Mendoza, Leticia Medina-Esparza, Liliana Aguilar-Marcelino, Isabel de Velasco-Reyes
    Acta Parasitologica.2023; 68(3): 683.     CrossRef
  • Cytologic detection of Toxoplasma gondii in the cerebrospinal fluid of a dog and in vitro isolation of a unique mouse-virulent recombinant strain
    Waléria Borges-Silva, Mariana M. Rezende-Gondim, Gideão S. Galvão, Daniele S. Rocha, George R. Albuquerque, Luís P. Gondim
    Journal of Veterinary Diagnostic Investigation.2021; 33(3): 591.     CrossRef
  • Application of Toxoplasma gondii GRA15 peptides in diagnosis and serotyping
    Runli Li, Yeting Ma, Jin Li, Penglai Zhou, Fuguo Zheng, Qing Liu, Wenwei Gao
    Microbial Pathogenesis.2020; 143: 104168.     CrossRef
  • Toxoplasma gondii infections in dogs: 2009-2020
    Jitender P. Dubey, Fernando H.A. Murata, Camila K. Cerqueira-Cézar, Oliver C.H. Kwok, Yurong Yang, Chunlei Su
    Veterinary Parasitology.2020; 287: 109223.     CrossRef
  • Clinical Toxoplasmosis in Dogs and Cats: An Update
    Rafael Calero-Bernal, Solange M. Gennari
    Frontiers in Veterinary Science.2019;[Epub]     CrossRef
  • Virulence of atypical Toxoplasma gondii strains isolated in French Guiana in a murine model
    Stéphane Simon, Benoit de Thoisy, Aurélien Mercier, Mathieu Nacher, Magalie Demar
    Parasite.2019; 26: 60.     CrossRef
  • Dogs (Canis familiaris) as Sentinels for Human Infectious Disease and Application to Canadian Populations: A Systematic Review
    Natasha H. Bowser, Neil E. Anderson
    Veterinary Sciences.2018; 5(4): 83.     CrossRef
  • 13,280 View
  • 190 Download
  • 11 Web of Science
  • Crossref

Brief Communications

Chronic Toxoplasmosis Modulates the Induction of Contact Hypersensitivity by TNCB in Mouse Model
Zhaoshou Yang, Hye-Jin Ahn, Ho-Woo Nam
Korean J Parasitol 2015;53(6):755-757.
Published online December 31, 2015
DOI: https://doi.org/10.3347/kjp.2015.53.6.755
Mouse models of chronic toxoplasmosis and atopic dermatitis (AD) were combined to clarify the effect of opportunistic Toxoplama gondii infection on the development of AD. AD was induced as a chronic contact hypersensitivity (CHS) with repeated challenge of 2,4,6-trinitro-1-chlorobenzene (TNCB) on the dorsal skin of mice. TNCB induced skin thickness increases in both normal and toxoplasmic mice. The changing patterns were different from the sigmoidal which saturated at 20 days in normal mice to the convex saturated at 12 days in toxoplasmic mice with the crossing at 18 days. Compared to normal mice, toxoplasmic mice presented CHS more severely in earlier times and then moderately in later times. These data suggest that host immune modification by T. gondii infection enhances CHS in early times of atopic stimulation but soothes the reaction of CHS in later times in mouse model.

Citations

Citations to this article as recorded by  Crossref logo
  • Effect of orally administered exopolysaccharides produced by Lactococcus lactis subsp. cremoris FC on a mouse model of dermatitis induced by repeated exposure to 2,4,6-trinitro-1-chlorobenzene
    Yayoi Gotoh, Shiho Suzuki, Midori Amako, Shinichi Kitamura, Toshiya Toda
    Journal of Functional Foods.2017; 35: 43.     CrossRef
  • 9,462 View
  • 86 Download
  • 1 Web of Science
  • Crossref
Toxoplasmosis in a Pet Peach-Faced Lovebird(Agapornis roseicollis)
Madalyn K. Cooper, Jan ?lapeta, Shannon L. Donahoe, David N. Phalen
Korean J Parasitol 2015;53(6):749-753.
Published online December 31, 2015
DOI: https://doi.org/10.3347/kjp.2015.53.6.749
Toxoplasma gondii atypical type II genotype was diagnosed in a pet peach-faced lovebird (Agapornis roseicollis) based on histopathology, immunohistochemistry, and multilocus DNA typing. The bird presented with severe neurological signs, and hematology was suggestive of chronic granulomatous disease. Gross post-mortem examination revealed cerebral hemorrhage, splenomegaly, hepatitis, and thickening of the right ventricular free wall. Histologic sections of the most significant lesions in the brain revealed intralesional protozoan organisms associated with malacia, spongiform changes, and a mild histiocytic response, indicative of diffuse, non-suppurative encephalitis. Immunohistochemistry confirmed the causative organisms to be T. gondii. DNA isolated from the brain was used to confirm the presence of T. gondii DNA. Multilocus genotyping based on SAG1, altSAG2, SAG3, BTUB, GRA6, c22-8, c29-2, L358, PK1, and Apico markers demonstrated the presence of ToxoDB PCR-RFLP genotype #3 and B1 gene as atypical T. gondii type II. The atypical type II strain has been previously documented in Australian wildlife, indicating an environmental transmission route.

Citations

Citations to this article as recorded by  Crossref logo
  • Dolphins share Toxoplasma gondii Type II genotypes with terrestrial animals: Evidence of terrestrial T. gondii contamination in marine environments
    Yi-Jou Chen, Heather Fenton, Jane Hall, Karrie Rose, Victor M. Peddemors, Jan Šlapeta
    Veterinary Parasitology.2025; 335: 110439.     CrossRef
  • Global prevalence of Toxoplasma gondii in birds: A systematic review and meta-analysis
    Leila Zaki, Meysam Olfatifar, Fatemeh Ghaffarifar, Aida Vafae Eslahi, Amir KarimiPourSaryazdi, Ali Taghipour, Najla Hamidianfar, Milad Badri, Pikka Jokelainen
    Parasite Epidemiology and Control.2024; 25: e00350.     CrossRef
  • Successful Neoadjuvant Chemotherapy and Surgical Removal of a Nonmetastatic Testicular Round Cell Tumor in a Solomon Island Eclectus Parrot (Eclectus roratus solomonensis)
    Rachel Baden, Brian Speer, Michael Garner, Vanessa Hernández Urraca, Brenna Fitzgerald
    Journal of Avian Medicine and Surgery.2024;[Epub]     CrossRef
  • Epidemiology and isolation of viable Toxoplasma gondii strain from macropods
    Liulu Yang, Hongjie Ren, Niuping Zhu, Gaohui Mao, Junbao Li, Chunlei Su, Yibao Jiang, Yurong Yang
    Heliyon.2023; 9(3): e13960.     CrossRef
  • Epidemiologic significance of Toxoplasma gondii infections in turkeys, ducks, ratites and other wild birds: 2009–2020
    J. P. Dubey, F. H. A. Murata, C. K. Cerqueira-Cézar, O. C. H. Kwok, C. Su
    Parasitology.2021; 148(1): 1.     CrossRef
  • Comparison of genotypes of Toxoplasma gondii in domestic cats from Australia with latent infection or clinical toxoplasmosis
    Anthea Brennan, Shannon L. Donahoe, Julia A. Beatty, Katherine Belov, Scott Lindsay, Katherine A. Briscoe, Jan Šlapeta, Vanessa R. Barrs
    Veterinary Parasitology.2016; 228: 13.     CrossRef
  • 12,175 View
  • 116 Download
  • 8 Web of Science
  • Crossref

Original Articles

Seropositivity of Toxoplasmosis in Pregnant Women by ELISA at Minia University Hospital, Egypt
Amany M. Kamal, Azza K. Ahmed, Manal Z. M. Abdellatif, Mohamed Tawfik, Ebtesam E. Hassan
Korean J Parasitol 2015;53(5):605-610.
Published online October 29, 2015
DOI: https://doi.org/10.3347/kjp.2015.53.5.605
Toxoplasmosis is considered as an important risk factor for bad obstetric history (BOH) and one of the major causes of congenitally acquired infections. The present study aimed to estimate the seropositivity of T. gondii infection and associated risk factors among the attendees of high risk pregnancy and low risk antenatal care clinic of Minia Maternity and Pediatric University Hospital, Minia, Egypt. The study was carried out from April 2013 to April 2014 through 2 phases, the first phase was case-control study, and the second phase was follow-up with intervention. A total of 120 high risk pregnant and 120 normal pregnant females were submitted to clinical examinations, serological screening for anti-Toxoplasma IgM and IgG antibodies by ELISA, and an interview questionnaire. Seropositive cases were subjected to spiramycin course treatment. The results showed that the seroprevalence of toxoplasmosis in high-risk pregnancy group was 50.8%, which was significantly different from that of normal pregnancy group (P < 0.05). Analysis of seropositive women in relation to BOH showed that abortion was the commonest form of the pregnancy wastage (56.5%). The high prevalence of T. gondii seropositive cases was observed in the age group of 21-30 years. Post-delivery adverse outcome was observed in 80.3% of high-risk pregnancy group compared to 20% of normal pregnancy group. There was a statistically significant relationship between seropositivity and living in rural area, low socioeconomic level, and undercooked meat consumption (P<0.05). Serological screening for anti-Toxoplasma antibodies should be routine tests especially among high-risk pregnant women.

Citations

Citations to this article as recorded by  Crossref logo
  • Early Warning Signs, Effects, Risk Factors, and Diagnostic Indicators of Toxoplasmosis in Pregnant Women in Africa: A Scoping Review
    Cherotich Jesca Tangus, Ndichu Maingi, James Chege Nganga, Davis Karanja Njuguna, Kariuki Njaanake, Bruno Enagnon Lokonon, Gloria Ivy Mensah, Kennedy Kwasi Addo, Andrée Prisca Ndjoug Ndour, Bassirou Bonfoh
    Tropical Medicine and Infectious Disease.2026; 11(4): 104.     CrossRef
  • Seroprevalence of Toxoplasma gondii Antibodies and Associated Risk Factors Among Women in Zakho City, Iraq
    Kalthom M Mustafa, Ahmed B Mohammed, Wijdan M.S. Mero
    Cureus.2024;[Epub]     CrossRef
  • Interplay between cross sectional analysis of risk factors associated with Toxoplasma gondii infection in pregnant women and their domestic cats
    Eman A. A. Hassanen, Dennis N. Makau, Mohamed Afifi, Omar A. Al-Jabr, Mohammed Abdulrahman Alshahrani, Ahmed Saif, Reham G. A. Anter, Wafaa M. El-Neshwy, Doaa Ibrahim, Rasha M. M. Abou Elez
    Frontiers in Veterinary Science.2023;[Epub]     CrossRef
  • Upregulation of IL-33, CCL2, and CXCL16 levels in Brazilian pregnant women infected by Toxoplasma gondii
    Priscilla Vilela dos Santos, Débora Nonato Miranda de Toledo, Nathalia Sernizon Guimarães, Luiza Oliveira Perucci, Valter Ferreira de Andrade-Neto, André Talvani
    Acta Tropica.2023; 243: 106931.     CrossRef
  • Latent Toxoplasmosis is Associated with Depression and Suicidal Behavior
    Ahmed M. Kamal, Amany M. Kamal, Aliaa S. Abd El-Fatah, Mina M. Rizk, Eptesam E. Hassan
    Archives of Suicide Research.2022; 26(2): 819.     CrossRef
  • Detection of toxoplasmosis in aborted women in Alexandria, Egypt using ELISA and PCR
    Mona Hassan El-Sayad, Aziza Ibrahim Salem, Hisham Fazary, Haneen Nawaf Alzainny, Naglaa Fathi Abd El-Latif
    Journal of Parasitic Diseases.2021; 45(2): 539.     CrossRef
  • Seroprevalence of Neospora caninum and Toxoplasma gondii IgG and IgM antibodies among buffaloes and cattle from Menoufia Province, Egypt
    Hany M. Ibrahim, Adel A. H. Abdel-Rahman, Nora M. Bishr
    Journal of Parasitic Diseases.2021; 45(4): 952.     CrossRef
  • Distribution of integrons and phylogenetic groups among Escherichia coli causing community-acquired urinary tract infection in Upper Egypt
    Eman M. Farahat, Noha A. Hassuna, Adel M. Hammad, Medhat Abdel Fattah, Ahmed S. Khairalla
    Canadian Journal of Microbiology.2021; 67(6): 451.     CrossRef
  • Evaluation of soluble CD279 (sCD279) and CD274 (sCD274) in Iraqi patients with Acute Myeloid Leukemia (AML) with Toxoplasmosis
    Ali A. Issa, Ali N. Yaseen, Muhammed A. H. Aldabagh
    IOP Conference Series: Earth and Environmental Science.2021; 790(1): 012065.     CrossRef
  • Toxoplasma gondii infection and spontaneous abortion: A systematic review and meta-analysis
    Narges Kalantari, Tahmineh Gorgani-Firouzjaee, Zahra Moulana, Mohammad Chehrazi, Salman Ghaffari
    Microbial Pathogenesis.2021; 158: 105070.     CrossRef
  • Toxoplasmosis in immunocompetent Saudi women: Correlation with vitamin D
    Zafar Rasheed, Ali Shariq, Ghaida B AlQefari, Ghayda S Alwahbi, Amal I Aljuaythin, Fidaa S Alsuhaibani, Daliyah F Alotaibi, Shahad S Aljohani, Ruqiah Alghasham, Thamir Alsaeed, Nada A Alharbi, Osamah Al Rugaie, Waleed Al Abdulmonem, Osama F Sharaf
    Women's Health.2021;[Epub]     CrossRef
  • Toxoplasma gondii seropositivity and the associated risk factors in sheep and pregnant women in El-Minya Governorate, Egypt
    Abdelbaset E. Abdelbaset, Maha I. Hamed, Mostafa F. N. Abushahba, Mohamed S. Rawy, Amal S. M. Sayed, Jeffrey J. Adamovicz
    Veterinary World.2020; 13(1): 54.     CrossRef
  • A review on toxoplasmosis in humans and animals from Egypt
    I. E. Abbas, I. Villena, J. P. Dubey
    Parasitology.2020; 147(2): 135.     CrossRef
  • The global seroprevalence of anti-Toxoplasma gondii antibodies in women who had spontaneous abortion: A systematic review and meta-analysis
    Tooran Nayeri, Shahabeddin Sarvi, Mahmood Moosazadeh, Afsaneh Amouei, Zahra Hosseininejad, Ahmad Daryani, Maria Angeles Gómez-Morales
    PLOS Neglected Tropical Diseases.2020; 14(3): e0008103.     CrossRef
  • Risk factors associated with seropositivity for Toxoplasma gondii in population-based studies among immunocompromised patients (pregnant women, HIV patients and children) in West African countries, Cameroon and Gabon: a meta-analysis
    Paul Olalekan Odeniran, Kehinde Foluke Omolabi, Isaiah Oluwafemi Ademola
    Acta Tropica.2020; 209: 105544.     CrossRef
  • Serological prevalence of toxoplasmosis in pregnant women in Luanda (Angola): Geospatial distribution and its association with socio-demographic and clinical-obstetric determinants
    Amélia Nkutxi Vueba, Clarissa Perez Faria, Ricardo Almendra, Paula Santana, Maria do Céu Sousa, Adriana Calderaro
    PLOS ONE.2020; 15(11): e0241908.     CrossRef
  • Clinico-epidemiological and sociodemographic profile of HIV/AIDS patients who are co-infected with Toxoplasma gondii in the border region of Brazil
    JANIELLE C. MORO, NEIDE M. MOREIRA
    Anais da Academia Brasileira de Ciências.2020;[Epub]     CrossRef
  • Potential risk factors associated with seropositivity for Toxoplasma gondii among pregnant women and HIV infected individuals in Ethiopia: A systematic review and meta-analysis
    Zewdu Seyoum Tarekegn, Haileyesus Dejene, Agerie Addisu, Shimelis Dagnachew, Olaf Horstick
    PLOS Neglected Tropical Diseases.2020; 14(12): e0008944.     CrossRef
  • Toxoplasma gondii infection and toxoplasmosis in North Africa: a review
    Mariem Rouatbi, Safa Amairia, Yosra Amdouni, Mohamed Anis Boussaadoun, Ouarda Ayadi, Amira Adel Taha Al-Hosary, Mourad Rekik, Rym Ben Abdallah, Karim Aoun, Mohamed Aziz Darghouth, Barbara Wieland, Mohamed Gharbi
    Parasite.2019; 26: 6.     CrossRef
  • BCG scar, socioeconomic and nutritional status: a study of newborns in urban area of Makassar, Indonesia
    Aldian Irma Amaruddin, Sitti Wahyuni, Firdaus Hamid, Maisuri T. Chalid, Maria Yazdanbakhsh, Erliyani Sartono
    Tropical Medicine & International Health.2019; 24(6): 736.     CrossRef
  • Conhecimento e comportamento preventivo de gestantes sobre Toxoplasmose no município de Imperatriz, Maranhão, Brasil
    Ivone Pereira da Silva Moura, Ilma Pastana Ferreira, Altem Nascimento Pontes, Cléa Nazaré Carneiro Bichara
    Ciência & Saúde Coletiva.2019; 24(10): 3933.     CrossRef
  • Performance of Zika Assays in the Context of Toxoplasma gondii, Parvovirus B19, Rubella Virus, and Cytomegalovirus (TORCH) Diagnostic Assays
    Bettie Voordouw, Barry Rockx, Thomas Jaenisch, Pieter Fraaij, Philippe Mayaud, Ann Vossen, Marion Koopmans
    Clinical Microbiology Reviews.2019;[Epub]     CrossRef
  • Seroprevalence of Toxoplasma gondii among pregnant women attending antenatal clinics at Hawassa University comprehensive specialized and Yirgalem General Hospitals, in Southern Ethiopia
    Demissie Assegu Fenta
    BMC Infectious Diseases.2019;[Epub]     CrossRef
  • Toxoplasma gondii seroprevalence among pregnant women attending antenatal clinic in Northern Tanzania
    Eliakimu Paul, Ireen Kiwelu, Blandina Mmbaga, Rebeka Nazareth, Elias Sabuni, Athanasia Maro, Arnold Ndaro, Jo E. B. Halliday, Jaffu Chilongola
    Tropical Medicine and Health.2018;[Epub]     CrossRef
  • Seroprevalence and associated risk factors of Toxoplasma gondii among Manchu pregnant women in northeastern China
    Ruo-Lan Jiang, Ling-Hui Ma, Zhen-Rong Ma, Guangyu Hou, Quan Zhao, Xiang Wu
    Microbial Pathogenesis.2018; 123: 398.     CrossRef
  • Seroprevalence and potential risk factors of T. gondii infection in pregnant women attending antenatal care at Bonga Hospital, Southwestern Ethiopia
    Jalel Negero, Moti Yohannes, Kifle Woldemichael, Dechassa Tegegne
    International Journal of Infectious Diseases.2017; 57: 44.     CrossRef
  • Comparative and analytical study on active toxoplasmosis to assess the IgG avidity in correlation to serological profile in a cohort of Egyptian patients
    Al Shaimaa M. R. Hamed, Shadia H. Omar, Maha M. A. Basyoni, Abeer S. El Antably, Engy El Khateeb, Abdulla Y. El Kateb
    Comparative Clinical Pathology.2017; 26(5): 1157.     CrossRef
  • Molecular and serological prevalence of Toxoplasma gondii in pregnant women and sheep in Egypt
    Hany M. Ibrahim, Azza H. Mohamed, Ahmed A. El-Sharaawy, Hend E. El-Shqanqery
    Asian Pacific Journal of Tropical Medicine.2017; 10(10): 996.     CrossRef
  • Seroprevalence of Anti-Toxoplasma gondiiAntibodies Among Lebanese Pregnant Women
    Hasan Nahouli, Nour El Arnaout, Elias Chalhoub, Elie Anastadiadis, Hiba El Hajj
    Vector-Borne and Zoonotic Diseases.2017; 17(12): 785.     CrossRef
  • Comparison of Placenta PCR and Maternal Serology of Aborted Women for Detection of Toxoplasma gondii in Ardabil, Iran
    Somaie Matin, Gholamreza Shahbazi, Shervin Tabrizian Namin, Rouhallah Moradpour, Farideh Feizi, Hadi Piri-dogahe
    The Korean Journal of Parasitology.2017; 55(6): 607.     CrossRef
  • Is Toxoplasma Gondii Infection a Risk Factor for Leukemia? An Evidence-Based Meta-Analysis
    Yi Huang, Yu Huang, Aoshuang Chang, Jishi Wang, Xiaoqing Zeng, Jiahong Wu
    Medical Science Monitor.2016; 22: 1547.     CrossRef
  • 14,545 View
  • 157 Download
  • 34 Web of Science
  • Crossref
A New IgG Immunoblot Kit for Diagnosis of Toxoplasmosis in Pregnant Women
Imen Khammari, Fatma Saghrouni, Sami Lakhal, Aida Bouratbine, Moncef Ben Said, Jalel Boukadida
Korean J Parasitol 2014;52(5):493-499.
Published online October 22, 2014
DOI: https://doi.org/10.3347/kjp.2014.52.5.493

The determination of the accurate immune status of pregnant women is crucial in order to prevent congenital toxoplasmosis. Equivocal results with conventional serological techniques are not uncommon when IgG titers are close to the cut-off value of the test, so that a confirmatory technique is needed. For this purpose, we developed a homemade immunoblot (IB) using soluble extract of Toxoplasma gondii tachyzoites and assessed it by testing 154 positive, 100 negative, and 123 equivocal sera obtained from pregnant women. In order to select the more valuable bands in terms of sensitivity and specificity, we used the Youden Index (YI). The highest YIs were those given by the 32, 36, 98, 21, and 33 bands. The simultaneous presence on the same blot of at least 3 bands showed a much higher YI (0.964) and was adapted as the positivity criterion. The analysis of results showed that our homemade IB correlated well with the commercial LDBIO Toxo II IgG® kit recently recommended as a confirmatory test (96.7% of concordance).

Citations

Citations to this article as recorded by  Crossref logo
  • A Systematic Review and Meta-Analysis of Diagnostic Test Accuracy for Human Toxoplasmosis: Performance, Populations, and Validation Gaps
    Dodit Suprianto, Loeki Enggar Fitri, Akhmad Sabarudin, Wayan Mahmudy, Muhammad Prabowo, Werasak Surareungchai
    Medical Devices: Evidence and Research.2026; Volume 19: 1.     CrossRef
  • Systematic Review and Meta-Analysis of Congenital Toxoplasmosis Diagnosis: Advances and Challenges
    Priscila Silva Franco, Ana Carolina Morais Oliveira Scussel, Rafaela José Silva, Thadia Evelyn Araújo, Henrique Tomaz Gonzaga, Camila Ferreira Marcon, Joaquim Pedro Brito-de-Sousa, Angélica Lemos Debs Diniz, Marina Carvalho Paschoini, Bellisa Freitas Barb
    Journal of Tropical Medicine.2024; 2024: 1.     CrossRef
  • Trend in serological and molecular diagnostic methods for Toxoplasma gondii infection
    Min-ju Kim, Soeun J. Park, Hyunwoo Park
    European Journal of Medical Research.2024;[Epub]     CrossRef
  • Diagnostic Accuracy of LDBIO-Toxo II IgG and IgM Western Blot in Suspected Seroconversion in Pregnancy: A Multicentre Study
    Valeria Meroni, Francesca Genco, Luigia Scudeller, Marie-Pierre Brenier-Pinchart, Hélène Fricker-Hidalgo, Coralie L’Ollivier, Luc Paris, Hervé Pelloux
    Pathogens.2022; 11(6): 665.     CrossRef
  • Serological diagnosis of toxoplasmosis: evaluation of the commercial test recomLine Toxoplasma IgG immunoblot (Mikrogen) based on recombinant antigens
    Vincent Jean-Pierre, Julien Miozzo, Hélène Fricker-Hidalgo, Cécile Garnaud, Marie Gladys Robert, Hervé Pelloux, Marie-Pierre Brenier-Pinchart
    Parasite.2022; 29: 52.     CrossRef
  • A longitudinal study of Toxoplasma gondii seroconversion on four large Danish sow farms
    Abbey Olsen, Lis Alban, Matthew Denwood, Hans Houe, Tina Birk Jensen, Henrik Vedel Nielsen
    Veterinary Parasitology.2021; 295: 109460.     CrossRef
  • Performance of seven commercial automated assays for the detection of low levels of anti-Toxoplasma IgG in French immunocompromised patients
    Tiphaine Douet, Catherine Armengol, Elena Charpentier, Pamela Chauvin, Sophie Cassaing, Xavier Iriart, Antoine Berry, Judith Fillaux
    Parasite.2019; 26: 51.     CrossRef
  • Performance of Zika Assays in the Context of Toxoplasma gondii, Parvovirus B19, Rubella Virus, and Cytomegalovirus (TORCH) Diagnostic Assays
    Bettie Voordouw, Barry Rockx, Thomas Jaenisch, Pieter Fraaij, Philippe Mayaud, Ann Vossen, Marion Koopmans
    Clinical Microbiology Reviews.2019;[Epub]     CrossRef
  • Semiquantitative Dot Blot with the GRA8 antigen to differentiate the stages of toxoplasmosis infection
    Juan Gabriel Costa, María Julia Vilariño
    Journal of Microbiological Methods.2018; 149: 9.     CrossRef
  • Knowledge and Practices of Toxoplasmosis among Clinical Laboratory Professionals: A Cross-Sectional Study in Durango, Mexico
    Cosme Alvarado-Esquivel, Luis Sánchez-Anguiano, Luis Berumen-Segovia, Jesús Hernández-Tinoco, Yazmin Rico-Almochantaf, Alfredo Cisneros-Camacho, Jorge Cisneros-Martínez
    International Journal of Environmental Research and Public Health.2017; 14(11): 1413.     CrossRef
  • Sensing parasites: Proteomic and advanced bio-detection alternatives
    Carlos Sánchez-Ovejero, Fernando Benito-Lopez, Paula Díez, Adriano Casulli, Mar Siles-Lucas, Manuel Fuentes, Raúl Manzano-Román
    Journal of Proteomics.2016; 136: 145.     CrossRef
  • The impact of lowering the cut-off value on the sensitivity of the Platelia Elisa IgG (Bio-Rad) test for toxoplasmosis diagnosis
    Oussama Mouri, Eric Kendjo, Feriel Touafek, Arnaud Fekkar, Ousmane Konte, Sebastien Imbert, Régis Courtin, Dominique Mazier, Luc Paris
    Parasite.2015; 22: 22.     CrossRef
  • 10,919 View
  • 118 Download
  • 13 Web of Science
  • Crossref
IgG Avidity Antibodies against Toxoplasma gondii in High Risk Females of Reproductive Age Group in India
Naushaba Siddiqui, Fatima Shujatullah, Haris M. Khan, Tamkin Rabbani, Parvez A. Khan
Korean J Parasitol 2014;52(5):487-491.
Published online October 22, 2014
DOI: https://doi.org/10.3347/kjp.2014.52.5.487

Toxoplasma gondii is an obligate intracellular protozoan that is distributed worldwide. Recently, several tests for avidity of Toxoplasma IgG antibodies have been introduced to help discriminate between recently acquired and distant infections. The study was conducted in Jawaharlal Nehru Medical College and Hospital, India from February 2011 to September 2012. Serum specimens were subjected to Toxoplasma IgM ELISA and IgG avidity ELISA test. Out of 48 patients with abortions, 17 (35.4%) were positive for IgM ELISA, and 8 (16.6%) had low IgG avidity antibodies. Out of 48 patients with other obstetric problems, 23 (47.9%) were positive for IgM ELISA, and 17 (35.4%) had low IgG avidity antibodies. Combining both groups on avidity test, only 25 of 40 (62.5%) IgM-positive women had low-avidity IgG antibodies suggesting a recent T. gondii infection in these women. More importantly, 15 (37.5%) of the IgM-positive women had high-avidity antibodies suggesting that the infection was acquired before gestation The relation of IgM seropositivity with the following risk factors was not found to be statistically significant; contact with cats (0.13), non-vegetarian food habits (0.05), and low socio-economic status (0.49). While, for IgG avidity ELISA, only contact with cats (0.01) was significantly associated with seropositivity. All other risk factors have P-values of >0.05 (not significant). IgG avidity test when used in combination with IgM test was a valuable assay for diagnosis of ongoing or recently acquired T. gondii infection in India.

Citations

Citations to this article as recorded by  Crossref logo
  • A meta-analysis and survey on the prevalence of Toxoplasma gondii infection in cats (Felis catus)
    Mohd Ubaid, Umra Fatima Zuberi, Syed Muhammad Sarosh Ghalib, Faizeaab Hashmi, Sana Aqeel
    The Journal of Basic and Applied Zoology.2025;[Epub]     CrossRef
  • Seroprevalence and associated behavioral factors of Toxoplasma gondii infection among pregnant women in Pokhara Valley, Nepal
    Mamata Thapa, Tulsi Ram Gompo, Tatsuki Sugi, Masahito Asada, Hiroaki Arima, Kishor Pandey
    Tropical Medicine and Health.2025;[Epub]     CrossRef
  • Relationship between the serum level, polymorphism and gene expression of IL-33 in samples of recurrent miscarriage Iraqi women infected with toxoplasmosis
    Sabreen Hadi Fadhil, Entsar Jabbar Saheb
    Experimental Parasitology.2024; 263-264: 108799.     CrossRef
  • Detection of persistent low IgG avidity–an interpretative problem in the diagnosis of acute toxoplasmosis
    Petr Kodym, Zuzana Kurzová, Dagmar Berenová, Marek Malý, Gheyath K. Nasrallah
    PLOS ONE.2023; 18(4): e0284499.     CrossRef
  • Diagnosis of Acute Toxoplasmosis in the First Trimester of Pregnancy by IgG Avidity
    Afshin Azimi, Mahdi Parsaei, Eissa Soleymani, Elham Mehranzadeh, Amir Hossein Maghsood
    Avicenna Journal of Clinical Medicine.2022; 29(1): 50.     CrossRef
  • Toxoplasma gondii infection and spontaneous abortion: A systematic review and meta-analysis
    Narges Kalantari, Tahmineh Gorgani-Firouzjaee, Zahra Moulana, Mohammad Chehrazi, Salman Ghaffari
    Microbial Pathogenesis.2021; 158: 105070.     CrossRef
  • The global seroprevalence of anti-Toxoplasma gondii antibodies in women who had spontaneous abortion: A systematic review and meta-analysis
    Tooran Nayeri, Shahabeddin Sarvi, Mahmood Moosazadeh, Afsaneh Amouei, Zahra Hosseininejad, Ahmad Daryani, Maria Angeles Gómez-Morales
    PLOS Neglected Tropical Diseases.2020; 14(3): e0008103.     CrossRef
  • Analysis Concentration of <i>Toxoplasma gondii</i> on Anti-Toxoplasma IgG-IgM Antibody Levels, and the Outcomes of Pregnancy in Mice Balb/c
    Tigor Peniel Simanjuntak, Mochammad Hatta, Robert H. Sirait, Marni Br Karo, Lenny Irmawaty Sirait, Tetty Rina Aritonang, Syahrul Rauf, Ressy Dwiyanti
    Open Journal of Obstetrics and Gynecology.2017; 07(03): 281.     CrossRef
  • Seroprevalence of Toxoplasma gondii among pregnant women in Almadinah Almunawwarah KSA
    Naglaa F.A. Imam, Esra'a A.A. Azzam, Ahmed A. Attia
    Journal of Taibah University Medical Sciences.2016; 11(3): 255.     CrossRef
  • 9,933 View
  • 83 Download
  • 9 Web of Science
  • Crossref

Brief Communication

Gefitinib Inhibits the Growth of Toxoplasma gondii in HeLa Cells
Zhaoshou Yang, Hye-Jin Ahn, Ho-Woo Nam
Korean J Parasitol 2014;52(4):439-441.
Published online August 29, 2014
DOI: https://doi.org/10.3347/kjp.2014.52.4.439

Toxoplasma gondii is the causative agent of toxoplasmosis with symptoms of congenital neurological and ocular diseases and acquired lymphadenitis, retinochoroiditis, and meningoencephalitis. Small molecules which block the activity of protein kinases were tested in in vitro culture of T. gondii to find new therapeutic drugs of safer and more effective than the combined administration of pyrimethamine and sulfadoxine that sometimes provoke lethal Stevens-Johnson syndrome. Among them, Gefitinib and Crizotinib inhibited intracellular growth of T. gondii in HeLa cells by counting the number of T. gondii per parasitophorous vacuolar membrane whereas Sunitinib did not. Gefitinib inhibited the growth of T. gondii in a dose-dependent manner over 5 ?M up to the tolerable concentration of HeLa cells and halted the division of the parasite immediately from the time point of treatment. Gefitinib inhibition suggests that tyrosine kinases of EGFR family or other homologous kinases of the parasite itself may be the target to cause the block of T. gondii growth.

Citations

Citations to this article as recorded by  Crossref logo
  • Experimental and clinical tests of FDA-approved kinase inhibitors for the treatment of neurological disorders (update 2024)
    Hassan Aliashrafzadeh, Dewey Liu, Samantha De Alba, Imad Akbar, Austin Lui, Jordan Vanleuven, Ryan Martin, Zhang Wang, Da Zhi Liu
    Exploration of Drug Science.2025;[Epub]     CrossRef
  • The antimicrobial activity of innate host-directed therapies: A systematic review
    Tirosh Shapira, Matthew Christofferson, Yossef Av-Gay
    International Journal of Antimicrobial Agents.2024; 63(5): 107138.     CrossRef
  • Impact of Training Data, Ground Truth and Shape Variability in the Deep Learning-Based Semantic Segmentation of HeLa Cells Observed with Electron Microscopy
    Cefa Karabağ, Mauricio Alberto Ortega-Ruíz, Constantino Carlos Reyes-Aldasoro
    Journal of Imaging.2023; 9(3): 59.     CrossRef
  • Role of EtMIC4 EGF-like in regulating the apoptosis of Eimeria tenella host cells via the EGFR pathway
    Xue-song Zhang, Yong-juan Zhao, Yu Zhang, Tong Xu, Kai-ling Cui, Bu-ting Duan, Xiao-ling Lv, Li Zhang, Zhi-yong Xu, Rui Bai, Ming-xue Zheng
    Poultry Science.2022; 101(10): 102075.     CrossRef
  • FDA-Approved Kinase Inhibitors in Preclinical and Clinical Trials for Neurological Disorders
    Austin Lui, Jordan Vanleuven, David Perekopskiy, Dewey Liu, Desiree Xu, Omar Alzayat, Taiseer Elgokhy, Timothy Do, Meghan Gann, Ryan Martin, Da-Zhi Liu
    Pharmaceuticals.2022; 15(12): 1546.     CrossRef
  • Clearing or subverting the enemy: Role of autophagy in protozoan infections
    George Ghartey-Kwansah, Benjamin Aboagye, Frank Adu-Nti, Yeboah Kwaku Opoku, Emmanuel Kwasi Abu
    Life Sciences.2020; 247: 117453.     CrossRef
  • Secretome Analysis of Host Cells Infected with Toxoplasma gondii after Treatment of Human Epidermal Growth Factor Receptor 2/4 Inhibitors
    Hye-Jung Kim, Hye-Jin Ahn, Hyeweon Kang, Jaehui Park, Seul gi Oh, Saehae Choi, Won-Kyu Lee, Ho-Woo Nam
    The Korean Journal of Parasitology.2020; 58(3): 249.     CrossRef
  • Autophagy in the control and pathogenesis of parasitic infections
    George Ghartey-Kwansah, Frank Adu-Nti, Benjamin Aboagye, Amandus Ankobil, Edward Eyipe Essuman, Yeboah Kwaku Opoku, Samuel Abokyi, Emmanuel Kwasi Abu, Johnson Nyarko Boampong
    Cell & Bioscience.2020;[Epub]     CrossRef
  • Interplay Between Toxoplasma gondii, Autophagy, and Autophagy Proteins
    Carlos S. Subauste
    Frontiers in Cellular and Infection Microbiology.2019;[Epub]     CrossRef
  • The Interplay of Host Autophagy and Eukaryotic Pathogens
    Robert J. Evans, Varadharajan Sundaramurthy, Eva-Maria Frickel
    Frontiers in Cell and Developmental Biology.2018;[Epub]     CrossRef
  • A Systematic Review of In vitro and In vivo Activities of Anti-Toxoplasma Drugs and Compounds (2006–2016)
    Mahbobeh Montazeri, Mehdi Sharif, Shahabeddin Sarvi, Saeed Mehrzadi, Ehsan Ahmadpour, Ahmad Daryani
    Frontiers in Microbiology.2017;[Epub]     CrossRef
  • The Toxoplasma Parasitophorous Vacuole: An Evolving Host–Parasite Frontier
    Barbara Clough, Eva-Maria Frickel
    Trends in Parasitology.2017; 33(6): 473.     CrossRef
  • Activation of a Neospora caninum EGFR-Like Kinase Facilitates Intracellular Parasite Proliferation
    Xiaoxia Jin, Guojiang Li, Xichen Zhang, Pengtao Gong, Yanhui Yu, Jianhua Li
    Frontiers in Microbiology.2017;[Epub]     CrossRef
  • Suppressors for Human Epidermal Growth Factor Receptor 2/4 (HER2/4): A New Family of Anti-Toxoplasmic Agents in ARPE-19 Cells
    Yeong Hoon Kim, Lokraj Bhatt, Hye-Jin Ahn, Zhaoshou Yang, Won-Kyu Lee, Ho-Woo Nam
    The Korean Journal of Parasitology.2017; 55(5): 491.     CrossRef
  • Human toxoplasmosis–Searching for novel chemotherapeutics
    Magdalena Antczak, Katarzyna Dzitko, Henryka Długońska
    Biomedicine & Pharmacotherapy.2016; 82: 677.     CrossRef
  • Clinically Available Medicines Demonstrating Anti-Toxoplasma Activity
    Andrew J. Neville, Sydney J. Zach, Xiaofang Wang, Joshua J. Larson, Abigail K. Judge, Lisa A. Davis, Jonathan L. Vennerstrom, Paul H. Davis
    Antimicrobial Agents and Chemotherapy.2015; 59(12): 7161.     CrossRef
  • 10,432 View
  • 96 Download
  • 15 Web of Science
  • Crossref

Original Article

Evaluation of Recombinant SAG1, SAG2, and SAG3 Antigens for Serodiagnosis of Toxoplasmosis
Khadijeh Khanaliha, Mohammad Hossein Motazedian, Bahram Kazemi, Bahador Shahriari, Mojgan Bandehpour, Zarin Sharifniya
Korean J Parasitol 2014;52(2):137-142.
Published online April 18, 2014
DOI: https://doi.org/10.3347/kjp.2014.52.2.137

Serologic tests are widely accepted for diagnosing Toxoplasma gondii but purification and standardization of antigen needs to be improved. Recently, surface tachyzoite and bradyzoite antigens have become more attractive for this purpose. In this study, diagnostic usefulness of 3 recombinant antigens (SAG1, SAG2, and SAG3) were evaluated, and their efficacy was compared with the available commercial ELISA. The recombinant plasmids were transformed to JM109 strain of Escherichia coli, and the recombinants were expressed and purified. Recombinant SAG1, SAG2, and SAG3 antigens were evaluated using different groups of sera in an ELISA system, and the results were compared to those of a commercial IgG and IgM ELISA kit. The sensitivity and specificity of recombinant surface antigens for detection of anti-Toxoplasma IgG in comparison with commercially available ELISA were as follows: SAG1 (93.6% and 92.9%), SAG2 (100.0% and 89.4%), and SAG3 (95.4% and 91.2%), respectively. A high degree of agreement (96.9%) was observed between recombinant SAG2 and commercial ELISA in terms of detecting IgG anti-Toxoplasma antibodies. P22 had the best performance in detecting anti-Toxoplasma IgM in comparison with the other 2 recombinant antigens. Recombinant SAG1, SAG2, and SAG3 could all be used for diagnosis of IgG-specific antibodies against T. gondii.

Citations

Citations to this article as recorded by  Crossref logo
  • Evaluation of recombinant Toxoplasma gondii matrix antigen MAG1 for toxoplasmosis screening in HIV/AIDS patients
    Ruenruetai Udonsom, Charoonluk Jirapattharasate, Supaluk Popruk, Sumonmal Uttayamakul, Intira Tantawiwattananon, Manas Kotepui, Sukhontha Siri, Hirotake Mori, Yoshifumi Nishikawa, Aongart Mahittikorn
    Acta Tropica.2026; 274: 107983.     CrossRef
  • IgM Antibody Detection as a Diagnostic Marker for Acute Toxoplasmosis: Current Status of Studies and Main Limitations
    Karolina Sołowińska, Lucyna Holec-Gąsior
    Antibodies.2025; 14(2): 44.     CrossRef
  • Analysis of the Correlation Between Toxoplasma gondii Seropositivity and Alzheimer’s Disease
    Jianjun Wang, Ping Lin, Dan Li, Biyu Yang, Jiaqi Wang, Meng Feng, Xunjia Cheng
    Pathogens.2024; 13(11): 1021.     CrossRef
  • Seroprevalence and Epidemiology of Toxoplasma gondii in Animals in the Qinghai-Tibetan Plateau Area, China
    Guojing Li, Wangli Zheng, Jinfang Yang, Tongsheng Qi, Yongcai He, Wangkai Chen, Hejia Ma, Yali Sun, Ying Li, Ming Kang, Jixu Li
    Pathogens.2021; 10(4): 432.     CrossRef
  • Detection of Toxoplasma gondii Infections using Virus-Like Particles Displaying T. gondii ROP4 Antigen
    Min-Ju Kim, Jie Mao, Hae-Ji Kang, Ki-Back Chu, Fu-Shi Quan
    The Korean Journal of Parasitology.2021; 59(6): 565.     CrossRef
  • Prevalence of Toxoplasma gondii parasite in captive Mexican jaguars determined by recombinant surface antigens (SAG1) and dense granular antigens (GRA1 and GRA7) in ELISA-based serodiagnosis
    Alejandro Reynoso-Palomar, Dulce Moreno-Gálvez, Abel Villa-Mancera
    Experimental Parasitology.2020; 208: 107791.     CrossRef
  • Evaluation of a PCR assay for diagnosis of toxoplasmosis in serum and peripheral blood mononuclear cell among HIV/AIDS patients
    Farah Bokharaei-Salim, Abdoulreza Esteghamati, Khadijeh Khanaliha, Saeed Kalantari, Shirin Sayyahfar, Tahereh Donyavi, Saba Garshasbi, Qasem Asgari, Borna Salemi
    Journal of Parasitic Diseases.2020; 44(1): 159.     CrossRef
  • Toxoplasma gondii seropositivity and serointensity and cognitive function in adults
    Shawn D. Gale, Lance D. Erickson, Evan L. Thacker, Elizabeth L. Mitchell, Bruce L. Brown, Dawson W. Hedges, Mathieu Nacher
    PLOS Neglected Tropical Diseases.2020; 14(10): e0008733.     CrossRef
  • Human toxoplasmosis in Mozambique: gaps in knowledge and research opportunities
    Leonardo Manuel, Gabriela Santos-Gomes, Emilia V. Noormahomed
    Parasites & Vectors.2020;[Epub]     CrossRef
  • The soluble fraction of Neospora caninum treated with PI-PLC is dominated by NcSRS29B and NcSRS29C
    Marcos Alexandre Bezerra, Luiz Miguel Pereira, Luciana Baroni, Ana Patrícia Yatsuda
    Experimental Parasitology.2019; 204: 107731.     CrossRef
  • Research Progress of Antigens Related to the Process of Toxoplasma gondii Invading Host Cell
    晓敬 孙
    Open Journal of Natural Science.2019; 07(06): 585.     CrossRef
  • Toxoplasma gondii-positive human sera recognise intracellular tachyzoites and bradyzoites with diverse patterns of immunoreactivity
    Marijo S. Roiko, Kaice LaFavers, Diane Leland, Gustavo Arrizabalaga
    International Journal for Parasitology.2018; 48(3-4): 225.     CrossRef
  • Development of an immunochromatographic test based on monoclonal antibodies against surface antigen 3 (TgSAG3) for rapid detection of Toxoplasma gondii
    Jiaqing Luo, Hongchao Sun, Xianfeng Zhao, Suhua Wang, Xunhui Zhuo, Yi Yang, Xueqiu Chen, Chaoqun Yao, Aifang Du
    Veterinary Parasitology.2018; 252: 52.     CrossRef
  • Antigens to Detect the Acute Phase of Toxoplasmosis in Pregnant Women: Standardized Comparison
    Juan Gabriel Costa, María Julia Vilariño
    Biomarkers in Medicine.2018; 12(5): 517.     CrossRef
  • P35 and P22 Toxoplasma gondii antigens abbreviate regions to diagnose acquired toxoplasmosis during pregnancy: toward single-sample assays
    Juan G. Costa, Leandro E. Peretti, Valeria S. García, Luz Peverengo, Verónica D.G. González, Luis M. Gugliotta, Maria L. Dalla Fontana, Claudia M. Lagier, Iván S. Marcipar
    Clinical Chemistry and Laboratory Medicine (CCLM).2017;[Epub]     CrossRef
  • Cloning and Sequencing of Truncated Toxoplasma gondii Subtilisin-Like 1 Antigen
    Ahmad Rouhizadeh, Ata A Ghadiri, Mohammad Razi Jalali, Masoud Ghorbanpour, Mohammad Hossein Razi Jalali
    Zahedan Journal of Research in Medical Sciences.2016;[Epub]     CrossRef
  • Evaluation of Recombinant SRS3 Antigen for Diagnosis of Toxoplasmosis by Enzyme-Linked Immunosorbent Assay
    Seyedeh Mahya Marashiyan, Fatemeh Moradian, Geita Saadatnia, Majid Golkar
    Archives of Clinical Infectious Diseases.2016;[Epub]     CrossRef
  • Cloning and Expression of Major Surface Antigen 1 Gene of Toxoplasma gondii RH Strain Using the Expression Vector pVAX1 in Chinese Hamster Ovary Cells
    Rahman Abdizadeh, Sharif Maraghi, Ata A. Ghadiri, Mehdi Tavalla, Saeedeh Shojaee
    Jundishapur Journal of Microbiology.2015;[Epub]     CrossRef
  • 12,079 View
  • 109 Download
  • 18 Web of Science
  • Crossref

Brief Communication

IgG Western Blot for Confirmatory Diagnosis of Equivocal Cases of Toxoplasmosis by EIA-IgG and Fluorescent Antibody Test
Imen Khammari, Fatma Saghrouni, Alia Yaacoub, Sondoss Gaied Meksi, Hinda Ach, Lamia Garma, Akila Fathallah, Moncef Ben Sa?d
Korean J Parasitol 2013;51(4):485-488.
Published online August 30, 2013
DOI: https://doi.org/10.3347/kjp.2013.51.4.485

The performance values of available techniques used in serodiagnosis of toxoplasmosis are satisfactory but they raise problems of equivocal and discordant results for very low IgG titers. Recently marketed, LDBio-Toxo II IgG Western blot (IB) showed an excellent correlation with the dye test. We estimated the proportion of equivocal and discordant results between the enzyme immunoassay Platelia Toxo IgG (EIA-IgG) and fluorescent antibody test (FAT) and assessed the usefulness of the IB as a confirmatory test. Out of 2,136 sera collected from pregnant women, 1,644 (77.0%) tested unequivocally positive and 407 (19.0%) were negative in both EIA-IgG and FAT. The remaining 85 (4%) sera showed equivocal or discordant results. Among them, 73 (85.9%) were positive and 12 (14.1%) were negative in IB. Forty-one (89.1%) equivocal sera in EIA-IgG and 46 (86.8%) equivocal sera in FAT were positive in IB. Reducing the cut-off values of both screening techniques improved significantly their sensitivity in detecting very low IgG titers at the expense of their specificity. In conclusion, equivocal results in routine-used techniques and their discordance in determination of the immune status in pregnancy women were not uncommon. IB test appeard to be highly useful in these situations as a confirmatory technique.

Citations

Citations to this article as recorded by  Crossref logo
  • A Systematic Review and Meta-Analysis of Diagnostic Test Accuracy for Human Toxoplasmosis: Performance, Populations, and Validation Gaps
    Dodit Suprianto, Loeki Enggar Fitri, Akhmad Sabarudin, Wayan Mahmudy, Muhammad Prabowo, Werasak Surareungchai
    Medical Devices: Evidence and Research.2026; Volume 19: 1.     CrossRef
  • Systematic Review and Meta-Analysis of Congenital Toxoplasmosis Diagnosis: Advances and Challenges
    Priscila Silva Franco, Ana Carolina Morais Oliveira Scussel, Rafaela José Silva, Thadia Evelyn Araújo, Henrique Tomaz Gonzaga, Camila Ferreira Marcon, Joaquim Pedro Brito-de-Sousa, Angélica Lemos Debs Diniz, Marina Carvalho Paschoini, Bellisa Freitas Barb
    Journal of Tropical Medicine.2024; 2024: 1.     CrossRef
  • Congenital Toxoplasmosis Diagnosis: Current Approaches and New Insights
    Alfredo Márquez-Mauricio, Heriberto Caballero-Ortega, Fernando Gómez-Chávez
    Acta Parasitologica.2023; 68(3): 473.     CrossRef
  • Performances of ICT Toxoplasma IgG-IgM test in comparison with Vidas® toxo competition to determine the immune status against Toxoplasma gondii
    Sylvie Abraham, Raphael Piarroux, Ying Zhou, Vera Tesic, Ana Abeleda, Nadhira Houhou-Fidouh, Pascale Nicaise-Rolland, Luce Landraud, Rima McLeod, Sandrine Houzé
    European Journal of Clinical Microbiology & Infectious Diseases.2023; 42(11): 1327.     CrossRef
  • Determination of an optimal ELISA cut-off for the diagnosis of Toxoplasma gondii infection in pigs using Bayesian latent class modelling of data from multiple diagnostic tests
    Abbey Olsen, Henrik Vedel Nielsen, Lis Alban, Hans Houe, Tina Birk Jensen, Matthew Denwood
    Preventive Veterinary Medicine.2022; 201: 105606.     CrossRef
  • Diagnostic Accuracy of LDBIO-Toxo II IgG and IgM Western Blot in Suspected Seroconversion in Pregnancy: A Multicentre Study
    Valeria Meroni, Francesca Genco, Luigia Scudeller, Marie-Pierre Brenier-Pinchart, Hélène Fricker-Hidalgo, Coralie L’Ollivier, Luc Paris, Hervé Pelloux
    Pathogens.2022; 11(6): 665.     CrossRef
  • Difficultés d’interprétation de la sérologie toxoplasmose
    Luc Paris, Sandrine Houzé
    Revue Francophone des Laboratoires.2022; 2022(545): 33.     CrossRef
  • Serological diagnosis of toxoplasmosis: evaluation of the commercial test recomLine Toxoplasma IgG immunoblot (Mikrogen) based on recombinant antigens
    Vincent Jean-Pierre, Julien Miozzo, Hélène Fricker-Hidalgo, Cécile Garnaud, Marie Gladys Robert, Hervé Pelloux, Marie-Pierre Brenier-Pinchart
    Parasite.2022; 29: 52.     CrossRef
  • Contribution of the Toxoplasma ICT IgG IgM® test in determining the immune status of pregnant women against toxoplasmosis
    Ben‐Abdallah Rym, Kalboussi Yasmine, Bellali Hedia, Issaoui Nesrine, Souissi Olfa, Maatoug Rania, Aoun Karim, Bouratbine Aïda
    Journal of Clinical Laboratory Analysis.2021;[Epub]     CrossRef
  • A longitudinal study of Toxoplasma gondii seroconversion on four large Danish sow farms
    Abbey Olsen, Lis Alban, Matthew Denwood, Hans Houe, Tina Birk Jensen, Henrik Vedel Nielsen
    Veterinary Parasitology.2021; 295: 109460.     CrossRef
  • Contribution of the "Recomline Toxoplasma IgM" Kit in the Distinction between Toxoplasmic IgM and Natural IgM
    Khammari Imen, Ben Halima Nada, Ismaïl Samar, Chouaieb Hamed, Fathallah Akila
    International Journal Of Pharmaceutical And Phytopharmacological Research.2021; 11(6): 15.     CrossRef
  • Evaluating the “Recomline Toxoplasma IgM” Kit for Differentiating Toxoplasmic and Natural IgM
    Imen Khammari, Nada Ben Halima, Samar Ismaïl, Hamed Chouaieb, Akila Fathallah
    Interdisciplinary Research in Medical Sciences Specialty.2021; 1(2): 1.     CrossRef
  • Performance of a Toxo IgM prototype assay for the diagnosis of maternal and congenital Toxoplasma infections
    Martine Wallon, Hélène Fricker-Hidalgo, Emmanuelle Chapey, Claire Bailet, Céline Dard, Marie-Pierre Brenier-Pinchart, Hervé Pelloux
    Clinical Chemistry and Laboratory Medicine (CCLM).2020; 58(11): 1959.     CrossRef
  • Performance of Zika Assays in the Context of Toxoplasma gondii, Parvovirus B19, Rubella Virus, and Cytomegalovirus (TORCH) Diagnostic Assays
    Bettie Voordouw, Barry Rockx, Thomas Jaenisch, Pieter Fraaij, Philippe Mayaud, Ann Vossen, Marion Koopmans
    Clinical Microbiology Reviews.2019;[Epub]     CrossRef
  • Establishing tools for early diagnosis of congenital toxoplasmosis: Flow cytometric IgG avidity assay as a confirmatory test for neonatal screening
    Aline de Castro Zacche-Tonini, Giuliana Schmidt França Fonseca, Laura Néspoli Nassar Pansini de Jesus, Geisa Baptista Barros, Jordana Grazziela Alves Coelho-dos-Reis, Samantha Ribeiro Béla, Anderson Silva Machado, Ana Carolina Aguiar Vasconcelos Carneiro,
    Journal of Immunological Methods.2017; 451: 37.     CrossRef
  • A New IgG Immunoblot Kit for Diagnosis of Toxoplasmosis in Pregnant Women
    Imen Khammari, Fatma Saghrouni, Sami Lakhal, Aida Bouratbine, Moncef Ben Said, Jalel Boukadida
    The Korean Journal of Parasitology.2014; 52(5): 493.     CrossRef
  • Identification of soluble and membrane antigenic markers of acquired toxoplasmosis by immunoblot
    I. Khammari, F. Saghrouni, S. Lakhal, I. Bougmiza, A. Bouratbine, M. Ben Said, J. Boukadida
    Parasite Immunology.2014; 36(12): 684.     CrossRef
  • 9,339 View
  • 99 Download
  • Crossref

Original Article

Influence of Toxoplasma gondii Acute Infection on Cholinesterase Activities of Wistar Rats
Alexandre Alberto Tonin, Aleksandro Schafer da Silva, Maria Luiza Thorstenberg, L?via Gelain Castilhos, Raqueli Teresinha Fran?a, Daniela Bitencourt Rosa Leal, Marta Maria Medeiros Frescura Duarte, Fernanda Silveira Flores Vogel, Mario Luiz de La Rue, Sonia Terezinha dos Anjos Lopes
Korean J Parasitol 2013;51(4):421-426.
Published online August 30, 2013
DOI: https://doi.org/10.3347/kjp.2013.51.4.421

Several studies have shown the mechanisms and importance of immune responses against Toxoplasma gondii infection and the notable role of cholinesterases in inflammatory reactions. However, the association between those factors has not yet been investigated. Therefore, the aim of this study was to evaluate the acetylcholinesterase (AChE) activity in blood and lymphocytes and the activity of butyrylcholinesterase (BChE) in serum of rats experimentally infected with T. gondii during the acute phase of infection. For that, an in vivo study was performed with evaluations of AChE and BChE activities on days 5 and 10 post-infection (PI). The activity of AChE in blood was increased on day 5 PI, while in lymphocytes its activity was enhanced on days 5 and 10 PI (P<0.05). No significant difference was observed between groups regarding to the activity of BChE in serum. A positive (P<0.01) correlation was observed between AChE activity and number of lymphocytes. The role of AChE as an inflammatory marker is well known in different pathologies; thus, our results lead to the hypothesis that AChE has an important role in modulation of early immune responses against T. gondii infection.

Citations

Citations to this article as recorded by  Crossref logo
  • A meta-analysis of changes in cholinesterase activity among experimental animals infected with Toxoplasma gondii
    F. K. Mohammad, S. H. Eassa, R. G. Abdullah
    BULGARIAN JOURNAL OF VETERINARY MEDICINE.2025; 28(2): 195.     CrossRef
  • Variation in Gene Expression Across Infection Status and Elevation in a Hawaiian Honeycreeper
    Loren Cassin‐Sackett, Katherine M. McClure, Taylor E. Callicrate, Eben H. Paxton, Robert C. Fleischer
    Ecology and Evolution.2025;[Epub]     CrossRef
  • Plasma Cholinesterase Activity in Patients With Rheumatoid Arthritis and Toxoplasmosis
    Rabie G Abdullah, Souzan H Eassa, Fouad K Mohammad
    Cureus.2023;[Epub]     CrossRef
  • Toxoplasmosis: Targeting neurotransmitter systems in psychiatric disorders
    Tooran Nayeri, Shahabeddin Sarvi, Ahmad Daryani
    Metabolic Brain Disease.2022; 37(1): 123.     CrossRef
  • Toxoplasma gondii: A possible etiologic agent for Alzheimer's disease
    Tooran Nayeri, Shahabeddin Sarvi, Mehdi Sharif, Ahmad Daryani
    Heliyon.2021; 7(6): e07151.     CrossRef
  • Diagnostic significance of C-reactive protein and hematological parameters in acute toxoplasmosis
    Vanessa Sandri, Itamar Luís Gonçalves, Gustavo Machado das Neves, Marisa Lucia Romani Paraboni
    Journal of Parasitic Diseases.2020; 44(4): 785.     CrossRef
  • STUDY ON THE PREVALENCE AND HEMATOLOGICAL ALTERATIONS IN TOXOPLASMA GONDII INFECTED CAPTIVE PHEASANT SPECIES OF BAHAWALPUR ZOO, PAKISTAN
    M.H. Lashari, M Bibi, U Farooq, F Afzal, A Ali, M Safdar, M.S. Akhtar, A.A. Farooq, S Masood, M Ayaz, M.I. Khan
    The Journal of Animal and Plant Sciences.2020; 31(2): 625.     CrossRef
  • Is There a Cholinergic Survival Incentive for Neurotropic Parasites in the Brain?
    Abdul Mannan Baig
    ACS Chemical Neuroscience.2017; 8(12): 2574.     CrossRef
  • Sulfamethoxazole-trimethoprim associated with resveratrol for the treatment of toxoplasmosis in mice: Influence on the activity of enzymes involved in brain neurotransmission
    Nathieli B. Bottari, Matheus D. Baldissera, Alexandre A. Tonin, Virginia C. Rech, Vivian S.K. Nishihira, Gustavo R. Thomé, Maria Rosa C. Schetinger, Vera M. Morsch, Giovana Camillo, Fernanda F. Vogel, Camila Tochetto, Rafael Fighera, Gustavo Machado, Leni
    Microbial Pathogenesis.2015; 79: 17.     CrossRef
  • 9,297 View
  • 70 Download
  • Crossref

Mini Review

Clinical Features and Treatment of Ocular Toxoplasmosis
Young-Hoon Park, Ho-Woo Nam
Korean J Parasitol 2013;51(4):393-399.
Published online August 30, 2013
DOI: https://doi.org/10.3347/kjp.2013.51.4.393

Ocular toxoplasmosis is a disease caused by the infection with Toxoplasma gondii through congenital or acquired routes. Once the parasite reaches the retina, it proliferates within host cells followed by rupture of the host cells and invasion into neighboring cells to make primary lesions. Sometimes the restricted parasite by the host immunity in the first scar is activated to infect another lesion nearby the scar. Blurred vision is the main complaint of ocular toxoplasmic patients and can be diagnosed by detection of antibodies or parasite DNA. Ocular toxoplasmosis needs therapy with several combinations of drugs to eliminate the parasite and accompanying inflammation; if not treated it sometimes leads to loss of vision. We describe here clinical features and currently available chemotherapy of ocular toxoplasmosis.

Citations

Citations to this article as recorded by  Crossref logo
  • Systematic screening identifies medication and disease factors associated with schizophrenia risk
    Ariel Israel, Abraham Weizman, Sarah Israel, Joshua Stokar, Shai Ashkenazi, Shlomo Vinker, Eli Magen, Eugene Merzon
    Brain, Behavior, and Immunity.2026; 131: 106135.     CrossRef
  • Alternative Treatment of Recurrent Ocular Toxoplasmosis in Pregnant Women – Case Report
    Karolina Agnieszka Korycińska, Agnieszka Cisek, Mariusz Spyra
    Ophthalmology.2026; 28(3): 35.     CrossRef
  • Okuläre Toxoplasmose im Erwachsenenalter
    Arash Askaryanzardak, Vinodh Kakkassery, Graziella Paolo Tartaglione Gracia, Olga Furashova, Hida Al-Rahman Al-Badri, Stefan Spyra
    Die Ophthalmologie.2026; 123(2): 154.     CrossRef
  • The importance of translational research in the study of ocular toxoplasmosis: insights from the 17th International Congress on Toxoplasmosis 2024
    Alejandra de-la-Torre, Germán Mejía-Salgado, Gereon Schares
    FEMS Microbes.2025;[Epub]     CrossRef
  • A COMBINATION REGIMEN OF INTRAVITREAL CLINDAMYCIN WITH DEXAMETHASONE, SYSTEMIC CO-TRIMOXAZOLE AND STEROIDS FOR MACULAR TOXOPLASMA RETINOCHOROIDITIS IN IMMUNOCOMPETENT CASES
    Sushree Satavasia, Akshay Mishra, Vishal Jadhav, Talluri Ronnie Abhishek, Anup Kelgaonkar, Anamika Patel, Soumyava Basu, Avinash Pathengay
    Retina.2025; 45(5): 871.     CrossRef
  • Deep Learning-Based Classification of Ocular Toxoplasmosis Fundus Images: A Comparative Study of CNN and SVM Models
    Shivam Tiwari, Kalicharan Sahu, Surbhi Vijh, Charu Awasthi
    Procedia Computer Science.2025; 259: 1189.     CrossRef
  • Epidemiological spectrum of infectious uveitis in the Asia-Pacific
    Alexander Newman, Peter McCluskey
    Taiwan Journal of Ophthalmology.2025; 15(2): 157.     CrossRef
  • Toxoplasmosis in patient underwent stem cell transplantation, bone marrow transplantation due to multiple myeloma
    Magdalena Bulek, Aleksandra Kopyś-Wócik, Natalie Papachristoforou, Aleksandra Kocjan
    Postępy Higieny i Medycyny Doświadczalnej.2025; 79(1): 106.     CrossRef
  • Toxoplasma gondii at the Host Interface: Immune Modulation and Translational Strategies for Infection Control
    Billy J. Erazo Flores, Laura J. Knoll
    Vaccines.2025; 13(8): 819.     CrossRef
  • A Comprehensive Review of Toxoplasmosis: Serious Threat to Human Health
    Aswin Rafif Khairullah, Shendy Canadya Kurniawan, Agus Widodo, Mustofa Helmi Effendi, Abdullah Hasib, Otto Sahat Martua Silaen, Sancaka Chasyer Ramandinianto, Ikechukwu Benjamin Moses, Katty Hendriana Priscilia Riwu, Sheila Marty Yanestria, Muhammad Esa E
    The Open Public Health Journal.2024;[Epub]     CrossRef
  • Benchmarking Deep Learning Frameworks for Automated Diagnosis of Ocular Toxoplasmosis: A Comprehensive Approach to Classification and Segmentation
    Syed Samiul Alam, Samiul Based Shuvo, Shams Nafisa Ali, Fardeen Ahmed, Arbil Chakma, Yeong Min Jang
    IEEE Access.2024; 12: 22759.     CrossRef
  • From Misdiagnosis to Management: A Case Report of Ocular Inflammatory Disease
    Catarina M Francisco, Miguel Santos, Sofia Mano, Inês Leal, Joana Coelho
    Cureus.2024;[Epub]     CrossRef
  • Posterior segment optical coherence tomography: A diagnostic aid in posterior uveitis
    Parul M. Danayak, Rupal M. Chaudhary, Zalak Shah
    Kerala Journal of Ophthalmology.2024; 36(2): 152.     CrossRef
  • Human Ocular Toxoplasmosis in Romania: History, Epidemiology, and Public Health: A Narrative Review
    Laura Andreea Ghenciu, Ovidiu Alin Hațegan, Sorin Lucian Bolintineanu, Alexandra-Ioana Dănilă, Roxana Iacob, Emil Robert Stoicescu, Maria Alina Lupu, Tudor Rareș Olariu
    Microorganisms.2024; 12(8): 1541.     CrossRef
  • Ocular Toxoplasmosis
    Eunice Jin Hui Goh, Ikhwanuliman Putera, Rina La Distia Nora, Padmamalini Mahendradas, Jyotirmay Biswas, Soon-Phaik Chee, Ilaria Testi, Carlos E Pavesio, Andre Luiz Land Curi, Daniel Vitor Vasconcelos-Santos, Atul Arora, Vishali Gupta, Alejandra de-la-Tor
    Ocular Immunology and Inflammation.2023; 31(7): 1342.     CrossRef
  • Etiology of Pediatric Uveitis in a Tertiary Pediatric Eye Hospital in Egypt
    Eiman Abd El Latif, Rasha Mousa, Mohammed Tawfeeq Mahdi, Ahmed Mahmoud Amin, Mahmoud Mohammed Ahmed Ali, Nour Eldin Abdelhamid, Mohamed Elmoddather, Hassan Shamselden Yousef, Ehab Hafez Gouda Hafez, Sameh Galal Taher Salem, Ashraf Hassan Soliman
    Ocular Immunology and Inflammation.2023; 31(10): 1978.     CrossRef
  • Interferon-gamma release assay and chest X-ray to classify intraocular tuberculosis among clinically undifferentiated uveitis
    Mei Riasanti, Ikhwanuliman Putera, Priscilla Jessica, Muhammad Zakiy Waliyuddin, Faiz Alwan Tagar, Andini Karlina CH, Yulia Aziza, Made Susiyanti, Lukman Edwar, Ratna Sitompul, Rina La Distia Nora
    Medical Journal of Indonesia.2023; 31(4): 225.     CrossRef
  • Stepwise approach for fundus imaging in the diagnosis and management of posterior uveitis
    Aniruddha Agarwal, Francesco Pichi, Alessandro Invernizzi, Dilraj S. Grewal, Rohan Bir Singh, Awaneesh Upadhyay
    Survey of Ophthalmology.2023; 68(3): 446.     CrossRef
  • Macular Pucker: A Devastating Complication in Ocular Toxoplasmosis
    Syarifah Nur Humaira Syed Mohd Khomsah, Julieana Muhammed, Wan-Hazabbah Wan Hitam
    Cureus.2023;[Epub]     CrossRef
  • Optical Coherence Tomography Angiography of the Choriocapillaris in Subclinical Toxoplasma Chorioretinitis: A Case Report
    Ahmed B Alsatrawi
    Cureus.2023;[Epub]     CrossRef
  • Retinal ferroptosis as a critical mechanism for the induction of retinochoroiditis during ocular toxoplasmosis
    Kazuhisa Yamada, Akira Tazaki, Nanako Ushio-Watanabe, Yoshihiko Usui, Atsunobu Takeda, Masaaki Matsunaga, Ayana Suzumura, Hideyuki Shimizu, Hao Zheng, Nanang R. Ariefta, Masahiro Yamamoto, Hideaki Hara, Hiroshi Goto, Koh-Hei Sonoda, Koji M. Nishiguchi, Ma
    Redox Biology.2023; 67: 102890.     CrossRef
  • Pediatric Posterior Infectious Uveitis
    André Luiz Land Curi, Alejandra de-la-Torre, Ariel Schlaen, Papdmamalini Mahendradas, Jyortimay Biswas
    Ocular Immunology and Inflammation.2023; 31(10): 1944.     CrossRef
  • Toxoplasmosis Related Neuroretinitis: More than Meets the Eye
    Alastair Coulson, Divya Jacob, Lyudmila Kishikova, Ahmed Saad
    Ocular Immunology and Inflammation.2022; 30(3): 556.     CrossRef
  • Utility of blood as the clinical specimen for the diagnosis of ocular toxoplasmosis using uracil DNA glycosylase-supplemented loop-mediated isothermal amplification and real-time polymerase chain reaction assays based on REP-529 sequence and B1 gene
    Bahman Rahimi Esboei, Shirzad Fallahi, Mohammad Zarei, Bahram Kazemi, Mehdi Mohebali, Saeedeh Shojaee, Parisa Mousavi, Aref Teimouri, Raziyeh Mahmoudzadeh, Mirataollah Salabati, Hossein Keshavarz Valian
    BMC Infectious Diseases.2022;[Epub]     CrossRef
  • Toxoplasma Chorioretinitis
    Somya Ish, Shreyash Agrawal, Pranav Ish
    Indian Journal of Medical Specialities.2022; 13(1): 67.     CrossRef
  • Ocular Toxoplasmosis: A Review of Current Literature
    Neal S. Patel, Demetrios G. Vavvas
    International Ophthalmology Clinics.2022; 62(2): 231.     CrossRef
  • Calomys callosus: An Experimental Animal Model Applied to Parasitic Diseases Investigations of Public Health Concern
    Rafael Borges Rosa, Mylla Spirandelli da Costa, Samuel Cota Teixeira, Emilene Ferreira de Castro, Willyenne Marília Dantas, Eloisa Amália Vieira Ferro, Murilo Vieira da Silva
    Pathogens.2022; 11(3): 369.     CrossRef
  • Insights From the Eye for Patients With Kidney Transplant
    Christine Xu, Alisa J. Prager, Carolyn D. Alonso, Aditya S. Pawar
    Transplantation Proceedings.2022; 54(8): 2182.     CrossRef
  • An illustration of ocular toxoplasmosis with consequent lenticular opacities and asteroid hyalosis
    Dimakatso G. Mashala
    African Vision and Eye Health.2022;[Epub]     CrossRef
  • Azithromycin concentration in rabbits’ plasma and posterior segment of the eyes following oral drug administration: a dose-finding study for the application in ocular toxoplasmosis
    Hisar Daniel, Melva Louisa, Lukman Edwar
    Journal of Pharmacy and Pharmacology.2022; 74(12): 1743.     CrossRef
  • Revenge of the Tick: Tick-Borne Diseases and the Eye in the Age of Climate Change and Globalisation
    Xin Le Ng, Berdjette Y. Y. Lau, Cassandra X. C. Chan, Dawn K. A. Lim, Blanche X. H. Lim, Chris H. L. Lim
    Zoonotic Diseases.2022; 2(4): 183.     CrossRef
  • Infectious Sclerouveitis in an Immunocompetent Patient: A Probable Case of Simultaneous Ocular Tuberculosis and Toxoplasmosis
    Wen K Chong, Karen Khoo Kah Kuen, Lam Mun-Wei, Abdul-Salim Ismail, Azhany Yaakub
    Cureus.2022;[Epub]     CrossRef
  • Insights from the Eye for Patients with Kidney Transplant
    Christine Xu, Alisa J. Prager, Carolyn D. Alonso, Aditya Pawar
    SSRN Electronic Journal.2022;[Epub]     CrossRef
  • Ocular toxoplasmosis: phenotype differences between toxoplasma IgM positive and IgM negative patients in a large cohort
    Sofia Ajamil-Rodanes, Joshua Luis, Rabia Bourkiza, Benedict Girling, Angela Rees, Catherine Cosgrove, Carlos Pavesio, Mark Westcott
    British Journal of Ophthalmology.2021; 105(2): 210.     CrossRef
  • Retinal vasculitis: A framework and proposal for a classification system
    Ghazala A. Datoo O'Keefe, Narsing Rao
    Survey of Ophthalmology.2021; 66(1): 54.     CrossRef
  • Retinocoroiditis toxoplásmica de presentación atípica en pacientes con enfermedades hematológicas malignas
    J.P. Figueroa-Vercellino, L. Miguel, A. Moll-Udina, C. Alba-Linero, V. Llorenç, A. Adán
    Archivos de la Sociedad Española de Oftalmología.2021; 96(3): 152.     CrossRef
  • Atypical toxoplasmic retinochoroiditis in patients with malignant hematological diseases
    J.P. Figueroa-Vercellino, L. Miguel, A. Moll-Udina, C. Alba-Linero, V. Llorenç, A. Adán
    Archivos de la Sociedad Española de Oftalmología (English Edition).2021; 96(3): 152.     CrossRef
  • Detection of antibodies to Toxoplasma gondii among owned dogs in Cambodia
    Thi Thuy Nguyen, Chanya Kengradomkij, Tawin Inpankaew
    Food and Waterborne Parasitology.2021; 22: e00103.     CrossRef
  • Etiology of Uveitis in Upper Egypt
    Eiman Abd El Latif, Asaad Nooreldin, Mohammed Shikhoun Ahmed, Mohamed Elmoddather, Wael El Gendy
    Clinical Ophthalmology.2021; Volume 15: 195.     CrossRef
  • Screening for common eye diseases in the elderly with Optos ultra-wide-field scanning laser ophthalmoscopy: a pilot study with focus on ocular toxoplasmosis
    Pablo Eduardo Logroño Wiese, Frank Seeber, Anne-Sophie Endres, Claudia Brockmann, Uwe Pleyer
    International Ophthalmology.2021; 41(5): 1573.     CrossRef
  • Ocular Toxoplasmosis: Mechanisms of Retinal Infection and Experimental Models
    Veronica Rodriguez Fernandez, Giovanni Casini, Fabrizio Bruschi
    Parasitologia.2021; 1(2): 50.     CrossRef
  • Acquired Immunodeficiency Syndrome Presented as Atypical Ocular Toxoplasmosis
    Elias Khalili Pour, Hamid Riazi-Esfahani, Nazanin Ebrahimiadib, Violet Zaker Esteghamati, Mohammad Zarei, Kamal Kishore
    Case Reports in Ophthalmological Medicine.2021; 2021: 1.     CrossRef
  • The challenges of treating a patient with recurrent congenital toxoplasmic chorioretinitis
    Aleksandra Krasińska, Kamila Jaz, Joanna Mamczur, Jarosław Kocięcki
    Medical Journal of Cell Biology.2021; 9(2): 56.     CrossRef
  • A Trust-Based Methodology to Evaluate Deep Learning Models for Automatic Diagnosis of Ocular Toxoplasmosis from Fundus Images
    Rodrigo Parra, Verena Ojeda, Jose Luis Vázquez Noguera, Miguel García-Torres, Julio César Mello-Román, Cynthia Villalba, Jacques Facon, Federico Divina, Olivia Cardozo, Verónica Elisa Castillo, Ingrid Castro Matto
    Diagnostics.2021; 11(11): 1951.     CrossRef
  • The pathogenicity and virulence of Toxoplasma gondii
    Syrian G. Sanchez, Sébastien Besteiro
    Virulence.2021; 12(1): 3095.     CrossRef
  • Toxoplasma Retinochoroiditis with Chorioretinal Neovascularization in a Young Patient
    Nikhila S. Khandwala, Robert A. Hyde, Cagri G. Besirli
    Case Reports in Ophthalmology.2021; 12(1): 259.     CrossRef
  • The Diagnostic Conundrum of Retinitis and a Pigmented Scar
    Nikhila S. Khandwala, Jason M.L. Miller, Robert A. Hyde, Christopher D. Conrady, Rajesh C. Rao, Cagri G. Besirli
    Case Reports in Ophthalmology.2021; 12(1): 164.     CrossRef
  • OCULAR TOXOPLASMOSIS
    Iskren Kaftandjiev, Rumen Harizanov
    PROBLEMS of Infectious and Parasitic Diseases.2021; 49(1): 41.     CrossRef
  • TRATAMENTOS ALTERNATIVOS PARA TOXOPLASMOSE OCULAR: uma revisão integrativa
    Patricia Emanuella Ramos Marzola, Rodrigo Vasconcelos Marzola
    Arquivos Catarinenses de Medicina.2021; 49(4): 98.     CrossRef
  • Effectiveness of Treatments for Ocular Toxoplasmosis
    Julio Casoy, Heloisa Nascimento, Luci Meire P. Silva, Yuslay Fernández-Zamora, Cristina Muccioli, João Rafael de Oliveira Dias, Mário Junqueira Nóbrega, Heloísa Amaral Junqueira Nóbrega, Jacqueline Zummo, Rubens Belfort
    Ocular Immunology and Inflammation.2020; 28(2): 249.     CrossRef
  • Chorio-retinal toxoplasmosis: treatment outcomes, lesion evolution and long-term follow-up in a single tertiary center
    Vicktoria Vishnevskia-Dai, Asaf Achiron, Ortal Buhbut, Ofri Vorobichik Berar, Anne Ampaire Musika, Sivan M. Elyashiv, Idan Hecht
    International Ophthalmology.2020; 40(4): 811.     CrossRef
  • Toxoplasma gondii Parasitophorous Vacuole Membrane-Associated Dense Granule Proteins Regulate Maturation of the Cyst Wall
    Rebekah B. Guevara, Barbara A. Fox, David J. Bzik, Silvia N. J. Moreno
    mSphere.2020;[Epub]     CrossRef
  • Optical coherence tomography angiography findings in macular toxoplasma retinochoroiditis: A case report
    Alejandro L. Perez, Rosa A. Lozada, Andres Emanuelli, Armando L. Oliver
    American Journal of Ophthalmology Case Reports.2020; 19: 100764.     CrossRef
  • New findings useful for clinical practice using swept-source optical coherence tomography angiography in the follow-up of active ocular toxoplasmosis
    João Rafael de Oliveira Dias, Camila Campelo, Eduardo Amorim Novais, Gabriel Costa de Andrade, Paula Marinho, Yusláy Fernández Zamora, Luciana Finamor Peixoto, Maurício Maia, Heloísa Nascimento, Rubens Belfort
    International Journal of Retina and Vitreous.2020;[Epub]     CrossRef
  • Optical Coherence Tomography Angiography Analysis of Retinal and Choroidal Vascular Networks during Acute, Relapsing, and Quiescent Stages of Macular Toxoplasma Retinochoroiditis
    Georges Azar, Catherine Favard, Sawsen Salah, Antoine Brézin, Vivien Vasseur, Martine Mauget-Faÿsse, Luca Di Antonio
    BioMed Research International.2020;[Epub]     CrossRef
  • Dual-Stage Picolinic Acid-Derived Inhibitors of Toxoplasma gondii
    Muhammad M. Khalifa, Bruno Martorelli Di Genova, Sarah G. McAlpine, Gina M. Gallego-Lopez, David M. Stevenson, Soren D. Rozema, Neil P. Monaghan, James C. Morris, Laura J. Knoll, Jennifer E. Golden
    ACS Medicinal Chemistry Letters.2020; 11(12): 2382.     CrossRef
  • TOXOPLASMA NEURO-RETINITIS IN AN IMMUNO-COMPETENT ADULT- A CASE REPORT AND REVIEW OF LITERATURE
    Tharini Senthamizh, Subashini Kaliaperumal
    INTERNATIONAL JOURNAL OF SCIENTIFIC RESEARCH.2020; : 1.     CrossRef
  • Bilateral Ocular Toxoplasmosis that Caused Optic Atrophy Secondary to Papillitis
    Donghun Lee, Minwoo Kim, Jong Won Moon
    Journal of the Korean Ophthalmological Society.2020; 61(9): 1109.     CrossRef
  • A white circular-spot pattern of iridian atrophy associated with Varicella-zoster virus and Toxoplasma gondii coinfection: a case report
    Juliana Muñoz-Ortiz, Olga Lorena Rubio-Romero, Maria Cecilia Cedeño, Karla Arteaga-Rivera, Alejandra de-la-Torre
    BMC Ophthalmology.2020;[Epub]     CrossRef
  • Dipenyleneiodonium Induces Growth Inhibition of Toxoplasma gondii through ROS Induction in ARPE-19 Cells
    Pu Reum Sun, Fei Fei Gao, Hei Gwon Choi, Wei Zhou, Jae-Min Yuk, Jaeyul Kwon, Young-Ha Lee, Guang-Ho Cha
    The Korean Journal of Parasitology.2019; 57(2): 83.     CrossRef
  • Management of Advanced HIV Disease
    Nathan A. Summers, Wendy S. Armstrong
    Infectious Disease Clinics of North America.2019; 33(3): 743.     CrossRef
  • Profil clinique et épidémiologique de la toxoplasmose oculaire à Kinshasa
    N. Nsiangani Lusambo, D. Kaimbo Wa Kaimbo
    Journal Français d'Ophtalmologie.2019; 42(8): 900.     CrossRef
  • Electrochemiluminescence Epidemiologic Detection of Toxoplasma gondii Infection in Pregnant Women With Direct and Indirect Diagnostic Techniques (ELISA Avidity Plus Biochemical Assay), Tehran, Iran
    Ehsan Shariat Bahadory, Ali Dalir Ghaffari, Somayyeh Namrood, Seyyedeh Somayyeh Mosavipour, Javid Sadraie
    International Journal of Epidemiologic Research.2019; 6(2): 49.     CrossRef
  • Status of common parasitic diseases in Korea in 2019
    Sun Huh
    Journal of the Korean Medical Association.2019; 62(8): 437.     CrossRef
  • Fulminant Toxoplasmic Chorioretinitis Following Intravitreal Dexamethasone Implantation
    Areum Jeong, Dong-Geun Park, Min Sagong
    Journal of the Korean Ophthalmological Society.2019; 60(9): 896.     CrossRef
  • The Eye as a Window to Systemic Infectious Diseases: Old Enemies, New Imaging
    Vittorio Pirani, Paolo Pelliccioni, Serena De Turris, Alessandro Rosati, Alessandro Franceschi, Claudia Cesari, Michele Nicolai, Cesare Mariotti
    Journal of Clinical Medicine.2019; 8(9): 1392.     CrossRef
  • Association of TREM-1, IL-1β, IL-33/ST2, and TLR Expressions With the Pathogenesis of Ocular Toxoplasmosis in Mouse Models on Different Genetic Backgrounds
    Yanxia Zhang, Jian He, Huanqin Zheng, Shiguang Huang, Fangli Lu
    Frontiers in Microbiology.2019;[Epub]     CrossRef
  • Toxoplasma gondii Intravacuolar-Network-Associated Dense Granule Proteins Regulate Maturation of the Cyst Matrix and Cyst Wall
    Rebekah B. Guevara, Barbara A. Fox, Alejandra Falla, David J. Bzik, Silvia N. J. Moreno
    mSphere.2019;[Epub]     CrossRef
  • Ocular toxoplasmosis with surprisingly good retinal function
    Tove Lise Morisbakk, Per O Lundmark
    Scandinavian Journal of Optometry and Visual Science.2019; 12(1): 1.     CrossRef
  • Water related ocular diseases
    Syed Shoeb Ahmad
    Saudi Journal of Ophthalmology.2018; 32(3): 227.     CrossRef
  • Assessment of ocular toxoplasmosis patients reported at a tertiary center in the northeast of Iran
    Seyedeh Maryam Hosseini, Elham Moghaddas, Karim Sharifi, Malihe Dadgar Moghaddam, Seyed Aliakbar Shamsian
    International Ophthalmology.2018; 38(6): 2527.     CrossRef
  • Ocular Toxoplasmosis Mimicking Choroidal Metastasis From Colorectal Adenocarcinoma
    Samuel C. Fowler, Daniel R. Capiz-Correa, Hans E. Grossniklaus, Rebecca D. Shadowen, David A. Reichstein
    Journal of VitreoRetinal Diseases.2018; 2(6): 384.     CrossRef
  • A Perspective on Thiazolidinone Scaffold Development as a New Therapeutic Strategy for Toxoplasmosis
    Cristian Rocha-Roa, Diego Molina, Néstor Cardona
    Frontiers in Cellular and Infection Microbiology.2018;[Epub]     CrossRef
  • Diagnostic and Therapeutic Challenges
    Quraish Ghadiali, Orly Gal-Or, Jonathan Naysan, James Klancnik, K. Bailey Freund, SriniVas R. Sadda
    Retina.2018; 38(12): 2429.     CrossRef
  • Swept-source optical coherence tomography and optical coherence tomography angiography in acquired toxoplasmic chorioretinitis: a case report
    Diego Vezzola, Davide Allegrini, Alfredo Borgia, Paolo Fogagnolo, Luca Mario Rossetti, Mario R. Romano, Stefano De Cillà
    Journal of Medical Case Reports.2018;[Epub]     CrossRef
  • Analysis Concentration of <i>Toxoplasma gondii</i> on Anti-Toxoplasma IgG-IgM Antibody Levels, and the Outcomes of Pregnancy in Mice Balb/c
    Tigor Peniel Simanjuntak, Mochammad Hatta, Robert H. Sirait, Marni Br Karo, Lenny Irmawaty Sirait, Tetty Rina Aritonang, Syahrul Rauf, Ressy Dwiyanti
    Open Journal of Obstetrics and Gynecology.2017; 07(03): 281.     CrossRef
  • Recent Developments in the Diagnosis and Treatment of Ocular Toxoplasmosis
    Cem Ozgonul, Cagri Giray Besirli
    Ophthalmic Research.2017; 57(1): 1.     CrossRef
  • Infectious uveitis: An enigma
    Parthopratim Dutta Majumder, Avirupa Ghosh, Jyotirmay Biswas
    Middle East African Journal of Ophthalmology.2017; 24(1): 2.     CrossRef
  • Effect of Nigella sativa oil on experimental toxoplasmosis
    Rasha F. Mady, Wessam El-Hadidy, Samar Elachy
    Parasitology Research.2016; 115(1): 379.     CrossRef
  • Host and Toxoplasma gondii genetic and non-genetic factors influencing the development of ocular toxoplasmosis: A systematic review
    Carolina Fernández, Jesús Jaimes, María Camila Ortiz, Juan David Ramírez
    Infection, Genetics and Evolution.2016; 44: 199.     CrossRef
  • Ocular Inflammation Associated with Systemic Infection
    Byung Gil Moon, Joo Yong Lee
    Hanyang Medical Reviews.2016; 36(3): 192.     CrossRef
  • DNA Microarray Detection of 18 Important Human Blood Protozoan Species
    Mu-Xin Chen, Lin Ai, Jun-Hu Chen, Xin-Yu Feng, Shao-Hong Chen, Yu-Chun Cai, Yan Lu, Xiao-Nong Zhou, Jia-Xu Chen, Wei Hu, Enock Matovu
    PLOS Neglected Tropical Diseases.2016; 10(12): e0005160.     CrossRef
  • Macular infarction in a patient with Toxoplasma retinochoroditis
    Vinod Kumar, Brijesh Takkar, Parijat Chandra, Atul Kumar
    BMJ Case Reports.2016; 2016: bcr2015212596.     CrossRef
  • Müller cell activation and photoreceptor depletion in a mice model of congenital ocular toxoplasmosis
    Ibtissem Lahmar, Alexander W. Pfaff, Luc Marcellin, Arnaud Sauer, Adnane Moussa, Hamouda Babba, Ermanno Candolfi
    Experimental Parasitology.2014; 144: 22.     CrossRef
  • Neuropsychiatric manifestations of latent toxoplasmosis on mothers and their offspring
    Amir Abdoli, Abdolhossein Dalimi, Mohsen Arbabi, Fatemeh Ghaffarifar
    The Journal of Maternal-Fetal & Neonatal Medicine.2014; 27(13): 1368.     CrossRef
  • Excretory–secretory antigens: A suitable candidate for immunization against ocular toxoplasmosis in a murine model
    Kiumars Norouzpour Deilami, Ahmad Daryani, Ehsan Ahmadpour, Mehdi Sharif, Yousef Dadimoghaddam, Shahabeddin Sarvi, Ahad Alizadeh
    Comparative Immunology, Microbiology and Infectious Diseases.2014; 37(5-6): 369.     CrossRef
  • 23,465 View
  • 347 Download
  • Crossref

Brief Communication

Detection of Ocular Toxoplasma gondii Infection in Chronic Irregular Recurrent Uveitis by PCR
Sang-Eun Lee, Sung-Hee Hong, Seong-Ho Lee, Young-Il Jeong, Su Jin Lim, Oh Woong Kwon, Sun Hyun Kim, Young Sung You, Shin-Hyeong Cho, Won-Ja Lee
Korean J Parasitol 2012;50(3):229-231.
Published online August 13, 2012
DOI: https://doi.org/10.3347/kjp.2012.50.3.229

Toxoplasma gondii is a zoonotic parasite resulting in human infections and one of the infectious pathogens leading to uveitis and retinochoroiditis. The present study was performed to assess T. gondii infection in 20 ocular patients with chronic irregular recurrent uveitis (20 aqueous humor and 20 peripheral blood samples) using PCR. All samples were analyzed by nested PCR targeting a specific B1 gene of T. gondii. The PCR-positive rate was 25% (5/20), including 5% (1) in blood samples, 25% (5) in aqueous humor samples, and 5% (1) in both sample types. A molecular screening test for T. gondii infection in ocular patients with common clinical findings of an unclear retinal margin and an inflammatory membrane over the retina, as seen by fundus examination, may be helpful for early diagnosis and treatment.

Citations

Citations to this article as recorded by  Crossref logo
  • A novel TaqMan probe-based pentaplex qPCR assay for the simultaneous detection of five pathogenic protozoans
    Zheng-qin Gao, Rui Fu
    Scientific Reports.2025;[Epub]     CrossRef
  • Serological evidence and associated risk factors of toxoplasmosis among pregnant women in District Mardan, Khyber Pakhtunkhwa, Pakistan
    Mudassir Shah, Muhammad Zahid, Sobia Attaullah
    International Journal of Biosciences (IJB).2018; : 179.     CrossRef
  • Molecular diagnosis of toxoplasmosis in immunocompromised patients
    Florence Robert-Gangneux, Sorya Belaz
    Current Opinion in Infectious Diseases.2016; 29(4): 330.     CrossRef
  • IgG Avidity Antibodies against Toxoplasma gondii in High Risk Females of Reproductive Age Group in India
    Naushaba Siddiqui, Fatima Shujatullah, Haris M. Khan, Tamkin Rabbani, Parvez A. Khan
    The Korean Journal of Parasitology.2014; 52(5): 487.     CrossRef
  • Establecimiento de una reacción en cadena de la polimerasa para la detección de bacterias y hongos
    Héctor Javier Pérez-Cano
    Revista Mexicana de Oftalmología.2014; 88(2): 67.     CrossRef
  • PCR-Based Detection of Toxoplasma gondii DNA in Blood and Ocular Samples for Diagnosis of Ocular Toxoplasmosis
    C. Bourdin, A. Busse, E. Kouamou, F. Touafek, B. Bodaghi, P. Le Hoang, D. Mazier, L. Paris, A. Fekkar, M. J. Loeffelholz
    Journal of Clinical Microbiology.2014; 52(11): 3987.     CrossRef
  • Prevalence and Genetic Characterization of Toxoplasma gondii in House Sparrows (Passer domesticus) in Lanzhou, China
    Wei Cong, Si-Yang Huang, Dong-Hui Zhou, Xiao-Xuan Zhang, Nian-Zhang Zhang, Quan Zhao, Xing-Quan Zhu
    The Korean Journal of Parasitology.2013; 51(3): 363.     CrossRef
  • Serologic Survey of Toxoplasmosis in Seoul and Jeju-do, and a Brief Review of Its Seroprevalence in Korea
    Hyemi Lim, Sang-Eun Lee, Bong-Kwang Jung, Min-Ki Kim, Mi Youn Lee, Ho-Woo Nam, Jong-Gyun Shin, Cheong-Ha Yun, Han-Ik Cho, Eun-Hee Shin, Jong-Yil Chai
    The Korean Journal of Parasitology.2012; 50(4): 287.     CrossRef
  • 10,648 View
  • 64 Download
  • Crossref

Case Report

Clinical Features of Ocular Toxoplasmosis in Korean Patients
Young-Hoon Park, Jae-Hyung Han, Ho-Woo Nam
Korean J Parasitol 2011;49(2):167-171.
Published online June 14, 2011
DOI: https://doi.org/10.3347/kjp.2011.49.2.167

We report here the records of 10 consecutive Korean patients (10 eyes) with ocular toxoplasmosis which showed the typical clinical manifestations with seropositivity for Toxoplasma gondii specific IgG antibodies by micro-ELISA between 2006 and 2010. Nine patients were males and 1 was female; their age was 50.5±13.8 years. The most common accompanying signs were vitritis (100%), anterior uveitis (70%), and scattered white deposit (80%). Pre-existing retinochoroidal scar was found in 1 (10%) patient. All patients received antiparasitic chemotherapy and systemic corticosteroid treatment, which resolved the presenting attack and recovered the visual acuity better than initial one in 9 patients and worse in 1. Optic atrophy, cataract, and retinal neovascularization were observed during the follow-up period and recurrence was detected in 3 eyes (30%) 6 to 20 months after the initial attack. In Korea, although rarely detected and reported, ocular toxoplasmosis needs more attention in clinical field of retinal diseases.

Citations

Citations to this article as recorded by  Crossref logo
  • Identification of Coumarin-Chalcone and Coumarin-Pyrazoline Derivatives as Novel Anti-Toxoplasma gondii Agents
    Manal Ebaid, Maciej Chyb, Veronika Furlan, Hoda Ibrahim, Urban Bren, Justyna Gatkowska, Jarosław Dziadek, Wagdy Eldehna, Ahmed Sabt
    Drug Design, Development and Therapy.2024; Volume 18: 5599.     CrossRef
  • Sulfadiazine analogs: anti-Toxoplasma in vitro study of sulfonamide triazoles
    Fadwa M Arafa, Doaa Hassan Osman, Mona Mohamed Tolba, Nadjet Rezki, Mohamed R Aouad, Mohamed Hagar, Mervat Osman, Heba Said
    Parasitology Research.2023; 122(10): 2353.     CrossRef
  • Ocular Toxoplasmosis
    Eunice Jin Hui Goh, Ikhwanuliman Putera, Rina La Distia Nora, Padmamalini Mahendradas, Jyotirmay Biswas, Soon-Phaik Chee, Ilaria Testi, Carlos E Pavesio, Andre Luiz Land Curi, Daniel Vitor Vasconcelos-Santos, Atul Arora, Vishali Gupta, Alejandra de-la-Tor
    Ocular Immunology and Inflammation.2023; 31(7): 1342.     CrossRef
  • Nanoformulation-Based 1,2,3-Triazole Sulfonamides for Anti-Toxoplasma In Vitro Study
    Fadwa M. Arafa, Heba Said, Doaa Osman, Nadjet Rezki, Mohamed R. Aouad, Mohamed Hagar, Mervat Osman, Bassma H. Elwakil, Mariusz Jaremko, Mona Mohamed Tolba
    Tropical Medicine and Infectious Disease.2023; 8(8): 401.     CrossRef
  • Seroprevalence of Toxoplasma gondii assayed using Rapid Diagnostic Tests among Residents in Three Counties Adjacent to The Demilitarized Zone, Korea
    Jeehi Jung, Jinyoung Lee, Yoon Kyung Chang, Seong Kyu Ahn, Seo Hye Park, Sung-Jong Hong, Jihoo Lee, Chom-Kyu Chong, Hye-Jin Ahn, Ho-Woo Nam, Tong-Soo Kim, Dongjae Kim
    The Korean Journal of Parasitology.2021; 59(1): 9.     CrossRef
  • Clusters of Toxoplasmosis in Ganghwa-gun, Cheorwon-gun, and Goseong-gun, Korea
    Jihye Yu, Woojin Kim, Yoon Kyung Chang, Tong-Soo Kim, Sung-Jong Hong, Hye-Jin Ahn, Ho-Woo Nam, Dongjae Kim
    The Korean Journal of Parasitology.2021; 59(3): 251.     CrossRef
  • Recurrent Toxoplasma Retinitis Treated with Long-Term Oral Antibiotics
    Hosuck Yeom, Seung Hun Park, Heeyoon Cho, Yong Un Shin
    Journal of the Korean Ophthalmological Society.2021; 62(11): 1565.     CrossRef
  • Review of Successful Control of Parasitic Infections in Korea
    Sung-Tae Hong, Tai-Soon Yong
    Infection & Chemotherapy.2020; 52(3): 427.     CrossRef
  • Clusters of Toxoplasmosis in Gyodong-Myeon and Samsan-Myeon, Ganghwa-Gun, Korea
    Woojin Kim, Yoon Kyung Chang, Tong-Soo Kim, Sung-Jong Hong, Hye-Jin Ahn, Ho-Woo Nam, Dongjae Kim
    The Korean Journal of Parasitology.2020; 58(5): 493.     CrossRef
  • Fulminant Toxoplasmic Chorioretinitis Following Intravitreal Dexamethasone Implantation
    Areum Jeong, Dong-Geun Park, Min Sagong
    Journal of the Korean Ophthalmological Society.2019; 60(9): 896.     CrossRef
  • Patterns of ocular toxoplasmosis presenting at a tertiary eye care center in Korean patients
    Mirinae Kim, Seung Yong Choi, Jae Yon Won, Young-Hoon Park
    Medicine.2018; 97(15): e0399.     CrossRef
  • Seroprevalence of Toxoplasmosis with ELISA and Rapid Diagnostic Test among Residents in Gyodong-do, Inchon city, Korea: A Four-Year Follow-up
    Yeong Hoon Kim, Ji hoo Lee, Seong kyu Ahn, Tong-Soo Kim, Sung-Jong Hong, Chom-Kyu Chong, Hye-Jin Ahn, Ho-Woo Nam
    The Korean Journal of Parasitology.2017; 55(3): 247.     CrossRef
  • Seroprevalence of Toxoplasmosis Detected by RDT in Residents near the DMZ (demilitarized zone) of Cheorwon-gun, Gangwon-do, Korea
    Yeong Hoon Kim, Jihoo Lee, Young-Eun Kim, Seongkyu Ahn, Tong-Soo Kim, Sung-Jong Hong, Chom-Kyu Chong, Hye-Jin Ahn, Ho-Woo Nam
    The Korean Journal of Parasitology.2017; 55(4): 385.     CrossRef
  • Seroprevalence of anti-Toxoplasma IgG and IgM among individuals who were referred to medical laboratories in Mazandaran province, northern Iran
    Mehdi Sharif, Ahmad Daryani, Zahra Ebrahimnejad, Shirzad Gholami, Ehsan Ahmadpour, Samaneh Borhani, Narges Lamsechi
    Journal of Infection and Public Health.2016; 9(1): 75.     CrossRef
  • Spread and genotype of Toxoplasma gondii in naturally infected alpine chamois (Rupicapra r. rupicapra)
    Nicoletta Formenti, Alessandra Gaffuri, Tiziana Trogu, Roberto Viganò, Nicola Ferrari, Paolo Lanfranchi
    Parasitology Research.2016; 115(5): 2115.     CrossRef
  • Ocular Inflammation Associated with Systemic Infection
    Byung Gil Moon, Joo Yong Lee
    Hanyang Medical Reviews.2016; 36(3): 192.     CrossRef
  • Gefitinib Inhibits the Growth ofToxoplasma gondii in HeLa Cells
    Zhaoshou Yang, Hye-Jin Ahn, Ho-Woo Nam
    The Korean Journal of Parasitology.2014; 52(4): 439.     CrossRef
  • High Expression of Water-Soluble Recombinant Antigenic Domains ofToxoplasma gondii Secretory Organelles
    Zhaoshou Yang, Hye-Jin Ahn, Ho-Woo Nam
    The Korean Journal of Parasitology.2014; 52(4): 367.     CrossRef
  • Clinical Features and Treatment of Ocular Toxoplasmosis
    Young-Hoon Park, Ho-Woo Nam
    The Korean Journal of Parasitology.2013; 51(4): 393.     CrossRef
  • A Surge in the Seroprevalence of Toxoplasmosis among the Residents of Islands in Gangwha-gun, Incheon, Korea
    Zhaoshou Yang, Pyo Yun Cho, Seong Kyu Ahn, Hye-Jin Ahn, Tong-Soo Kim, Chom-Kyu Chong, Sung-Jong Hong, Seok Ho Cha, Ho-Woo Nam
    The Korean Journal of Parasitology.2012; 50(3): 191.     CrossRef
  • Seroprevalence of Toxoplasmosis in the Residents of Cheorwon-gun, Gangwon-do, Korea
    Hye-Jin Ahn, Pyo Yun Cho, Seong Kyu Ahn, Tong-Soo Kim, Chom-Kyu Chong, Sung-Jong Hong, Seok Ho Cha, Ho-Woo Nam
    The Korean Journal of Parasitology.2012; 50(3): 225.     CrossRef
  • Detection of Ocular Toxoplasma gondii Infection in Chronic Irregular Recurrent Uveitis by PCR
    Sang-Eun Lee, Sung-Hee Hong, Seong-Ho Lee, Young-Il Jeong, Su Jin Lim, Oh Woong Kwon, Sun Hyun Kim, Young Sung You, Shin-Hyeong Cho, Won-Ja Lee
    The Korean Journal of Parasitology.2012; 50(3): 229.     CrossRef
  • Maintained Seroprevalence of Toxoplasmosis among the Residents of Jeju Island, Korea
    Sung-Jong Hong, Chom-Kyu Chong, Kyutaeg Lee, Tong-Soo Kim, Yeon-Pyo Hong, Hye-Jin Ahn, Hak-Yong Kim, A-Ra Ko, Yong-Joo Kim, Ho-Woo Nam
    The Korean Journal of Parasitology.2011; 49(3): 309.     CrossRef
  • 10,505 View
  • 69 Download
  • Crossref

Brief Communications

A Serological Study on Toxoplasma gondii Infection Among People in South of Tehran, Iran
Abdoreza Salahi-Moghaddam, Abbas Hafizi
Korean J Parasitol 2009;47(1):61-63.
Published online March 12, 2009
DOI: https://doi.org/10.3347/kjp.2009.47.1.61

Although Toxoplasma gondii infection generally shows subclinical courses in adults, it may have severe pathologic effects on the fetus. For a survey of toxoplasmosis in Shahr-e-Rey area, south of Tehran, Iran, we conducted a serological study on 1,187 general populations using indirect fluorescent antibody (IFA) test. In this cross sectional study, cases were selected randomly by a local primary health care (PHC) system. Blood samples were collected in microcapillary tubes and sera were examined by IFA after centrifugation. It has been shown that 68.3% of cases in all age groups had IFA titer of 1 : 10 and higher, which we consider as positive cases, and the rate for 1 : 400 or over was 30.2%. There was meaningful correlation between anti-Toxoplasma antibody titers and age, sex, and occupation of subjected people (P < 0.05%). The incidence was higher in females and highest in the children age group (10-14 years old). The present study demonstrates high prevalence of Toxoplasma infection among the people in south of Tehran, Iran.

Citations

Citations to this article as recorded by  Crossref logo
  • Colombian Ocular Infectious Epidemiology Study (COIES): Ocular Toxoplasmosis Incidence and Sociodemographic Characterization, 2015-2019
    Carlos Cifuentes-González, Estefanía Zapata-Bravo, María Camila Sierra-Cote, Laura Boada-Robayo, Ángela Paola Vargas-Largo, Juliana Reyes-Guanes, Alejandra de-la-Torre
    International Journal of Infectious Diseases.2022; 117: 349.     CrossRef
  • The Relationship of Latent Toxoplasmosis and Cigarette Smoking: Seroprevalence, Risk Factor, and Case-Control Study in Fars Province, Southern Iran
    Mohammad Saleh Bahreini, Sareh Sami Jahromi, Amir Hossein Radfar, Amir Masoud Salemi, Naghmeh Dastan, Qasem Asgari
    Pathogens.2022; 11(11): 1274.     CrossRef
  • Seroepidemiology and risk factors of toxoplasmosis among children age ranged from 1 to 14 years referred to medical diagnostic laboratories in Southeast Iran
    Vahid Raissi, Fatemeh Bayat, Ali Taghipour, Omid Raiesi, Asmaa Ibrahim, Muhammad Getso, Ziba Hoseiny, Gita Alizadeh, Mehdi Khoshsima Shahraki, Soudabeh Etemadi
    Clinical Epidemiology and Global Health.2020; 8(2): 595.     CrossRef
  • Evaluation of Toxoplasma gondii infection in western Iran: seroepidemiology and risk factors analysis
    Morteza Mousavi-Hasanzadeh, Hossein Sarmadian, Reza Ghasemikhah, Mojtaba Didehdar, Maryam Shahdoust, Mahshid Maleki, Mahdieh Taheri
    Tropical Medicine and Health.2020;[Epub]     CrossRef
  • Seroepidemiological evaluation of Toxoplasma gondii immunity among the general population in southwest of Iran
    Shahrzad Soltani, Masoud Foroutan, Hamed Afshari, Maryam Hezarian, Mehdi Sagha Kahvaz
    Journal of Parasitic Diseases.2018; 42(4): 636.     CrossRef
  • Prevalence of Toxoplasma infection in veterinary laboratory sciences students comparing to ordinary people: a case–control study
    Mohammad Sadaghian, Rasool Jafari
    Journal of Parasitic Diseases.2016; 40(3): 768.     CrossRef
  • Seroprevalence of anti-Toxoplasma IgG and IgM among individuals who were referred to medical laboratories in Mazandaran province, northern Iran
    Mehdi Sharif, Ahmad Daryani, Zahra Ebrahimnejad, Shirzad Gholami, Ehsan Ahmadpour, Samaneh Borhani, Narges Lamsechi
    Journal of Infection and Public Health.2016; 9(1): 75.     CrossRef
  • Evaluation of Anti-Toxoplasma gondii Antibodies in Hemodialysis Patients with Chronic Kidney Disease in Sari, Iran
    Seyyed Hosein Seyyedpour, Parvaneh Afshar, Ayoub Barzegarnejad, Shamsi Kalhori, Reza Agah
    Nephro-Urology Monthly.2016;[Epub]     CrossRef
  • Seroepidemiology of Toxoplasma infection in blood donors in Jahrom District, Southern Iran
    Mohammad Hassan Davami, Morteza Pourahmad, Rasoul Baharlou, Abdolreza Sotoodeh Jahromi, Abbass Ahmadi Vasmejani, Kavous Solhjoo, Hamid Reza Fallah, Mohsen Kalantari
    Asian Pacific Journal of Tropical Biomedicine.2015; 5(12): 1060.     CrossRef
  • Seroprevalence of Toxoplasma gondii in the Iranian general population: A systematic review and meta-analysis
    Ahmad Daryani, Shahabeddin Sarvi, Mohsen Aarabi, Azadeh Mizani, Ehsan Ahmadpour, Azar Shokri, Mohammad-Taghi Rahimi, Mehdi Sharif
    Acta Tropica.2014; 137: 185.     CrossRef
  • Toxoplasma gondii Seroprevalence Among Blood Donors in Zahedan, Southeastern Iran
    Mohammad Jafari Modrek, Mohammad Mousavi, Ramin Saravani
    International Journal of Infection.2014;[Epub]     CrossRef
  • Study the Anti-Toxoplasma Antibodies (IgG and IgM) in Hemodialysis Patients of Abadan and Khoramshahr Cities Southwest Iran in 2011 using ELISA
    Sharif Maraghi, Mohammad Jafar Yadyad, Marjan Sheikhi, Fatemeh Shamakhteh, Seyed Mahmood Latifi
    Jundishapur Journal of Microbiology.2013;[Epub]     CrossRef
  • Detection of toxoplasmosis in patients with end-stage renal disease by enzyme-linked immunosorbent assay and polymerase chain reaction methods
    J. Saki, S. Khademvatan, S. Soltani, H. Shahbazian
    Parasitology Research.2013; 112(1): 163.     CrossRef
  • Prevalence of toxoplasmosis in France in 1998: Is there a difference between men and women? At what age do children become infected?
    H. Bellali, H. Pelloux, I. Villena, H. Fricker-Hidalgo, Y. Le Strat, V. Goulet
    Revue d'Épidémiologie et de Santé Publique.2013; 61(4): 311.     CrossRef
  • Seroprevalence and Risk Factors for Toxoplasma gondii Infection among Pregnant Women in Northeast Iran
    Jalal Babaie, Samira Amiri, Ehsan Mostafavi, Nayereh Hassan, Peyman Lotfi, Ahmad Reza Esmaeili Rastaghi, Majid Golkar
    Clinical and Vaccine Immunology.2013; 20(11): 1771.     CrossRef
  • Clinical manifestation and prognosis of active ocular toxoplasmosis in Iran
    Farzan Kianersi, Afsaneh Naderi Beni, Zahra Naderi Beni
    International Ophthalmology.2012; 32(6): 539.     CrossRef
  • Seroepidemiology of Toxoplasma gondii Infection in Elderly People in a Northern Mexican City
    Cosme Alvarado-Esquivel, Oliver Liesenfeld, Blanca Delia Burciaga-López, Agar Ramos-Nevárez, Sergio Estrada-Martínez, Sandra Margarita Cerrillo-Soto, Francisco Antolín Carrete-Ramírez, María de Lourdes López-Centeno, María Magdalena Ruiz-Martínez
    Vector-Borne and Zoonotic Diseases.2012; 12(7): 568.     CrossRef
  • Immunological Status Against Toxoplasma gondii in Non-Cat Owners from an Endemic Region of Mexico
    Matilde Jiménez-Coello, Eugenia Guzmán-Marín, Antonio Ortega-Pacheco, Karla Y. Acosta-Viana
    Vector-Borne and Zoonotic Diseases.2011; 11(8): 1057.     CrossRef
  • Anti-Toxoplasma gondii Antibodies in Haemodialysis Patients
    Solhjoo
    American Journal of Infectious Diseases.2010; 6(1): 13.     CrossRef
  • 9,705 View
  • 89 Download
  • Crossref
Evaluation of the Korean Isolate-1 Tachyzoite Antigen for Serodiagnosis of Toxoplasmosis
Eun-Hee Shin, Dong-Hee Kim, Aifen Lin, Jo-Woon-Yi Lee, Hyo-Jin Kim, Myoung-Hee Ahn, Jong-Yil Chai
Korean J Parasitol 2008;46(1):45-48.
Published online March 20, 2008
DOI: https://doi.org/10.3347/kjp.2008.46.1.45

To evaluate the usefulness of the Korean Isolate-1 (KI-1) antigen for serodiagnosis of toxoplasmosis, antigen profiles of KI-1 tachyzoites were analyzed in comparison with RH tachyzoites by SDS-PAGE and immunoblotting. ELISA was performed on latex agglutination (LA)-positive and negative serum samples using KI-1 and RH antigens. Immunoblotting of the KI-1 antigen showed multiple antigen bands with molecular sizes of 22-105 kDa. Among them, 1 and 6 common bands were noted against a KI-1-infected and a RH-infected human serum, respectively, which represented differences in antigenic profiles between KI-1 and RH tachyzoites. However, all 9 LA-positive human sera were found positive by ELISA, and all 12 LA-negative sera were negative by ELISA; the correlation between the ELISA titers and LA titers was high (r = 0.749). Our results suggest that tachyzoites of KI-1 may be useful for serodiagnosis of human toxoplasmosis.

Citations

Citations to this article as recorded by  Crossref logo
  • Resistance toToxoplasma gondiiInfection in Mice Treated with Silk Protein by Enhanced Immune Responses
    Joung-Ho Moon, Kyoung-Ho Pyo, Bong-Kwang Jung, Hyang Sook Chun, Jong-Yil Chai, Eun-Hee Shin
    The Korean Journal of Parasitology.2011; 49(3): 303.     CrossRef
  • 8,933 View
  • 64 Download
  • Crossref
Seroprevalence of toxoplasmosis in Korean pregnant women
Kyoung-Ju Song, Jong-Chul Shin, Ho-Joon Shin, Ho-Woo Nam
Korean J Parasitol 2005;43(2):69-71.
Published online June 20, 2005
DOI: https://doi.org/10.3347/kjp.2005.43.2.69

This study was performed in order to evaluate the sero-epidemiological status of toxoplasmosis in pregnant Korean women. Among 5,175 sera and 750 amniotic fluid samples obtained from pregnant women, 41 serum samples (0.79%) and 10 (1.33%) amniotic fluid samples tested positive for IgG antibodies by ELISA. Fifty one cases showing a score more than 0.25 on ELISA were tested for PCR reaction against the SAG1 gene. Only one case of the 51 ELISA positive cases exhibited a positive reaction on all tests. This case had a history of acute nephropyelitis during early pregnancy, but fortunately, had delivered a phenotypically healthy baby. In this study, the seroprevalence of toxoplasmosis in pregnant women was found to be comparatively low, consistent with previous reports from Korea. However our trials, performed with a variety of diagnostic tools, were considered to be useful for the precise diagnosis of congenital toxoplasmosis.

Citations

Citations to this article as recorded by  Crossref logo
  • Real‐World Utilization Patterns of Toxoplasmosis Diagnostic Testing in Korea: A Large‐Scale Laboratory‐Based Study
    Rihwa Choi, Sang Gon Lee
    Journal of Clinical Laboratory Analysis.2026;[Epub]     CrossRef
  • Global seroprevalence of Toxoplasma gondii in pregnant women: a systematic review and meta-analysis
    Nader Salari, Avijeh Rahimi, Hosna Zarei, Amir Abdolmaleki, Shabnam Rasoulpoor, Shamarina Shohaimi, Masoud Mohammadi
    BMC Pregnancy and Childbirth.2025;[Epub]     CrossRef
  • Toxoplasmosis as a Possible Cause of Chronic Granulomatous Tonsillitis: A Case Report
    Hae Won Choi, Min Kyu Park, Hyeon A Lee, Jae Ho Chung
    Journal of Clinical Otolaryngology Head and Neck Surgery.2022; 33(1): 30.     CrossRef
  • MIC17A is a novel diagnostic marker for feline toxoplasmosis
    Jinling Chen, Lilan Xue, Hongxia Hu, Xiaoyan Yin, Hui Cao, Bang Shen
    Animal Diseases.2022;[Epub]     CrossRef
  • Toxoplasmosis infection in newborn: A systematic review and meta-analysis
    Mehran Akbari, Davood Azadi, Danial Habibi, Sahar Khodashenas, Fakhreddin Shariatmadari, Behnam Abedi
    Advanced Biomedical Research.2022; 11(1): 75.     CrossRef
  • Seroprevalence of Toxoplasma gondii assayed using Rapid Diagnostic Tests among Residents in Three Counties Adjacent to The Demilitarized Zone, Korea
    Jeehi Jung, Jinyoung Lee, Yoon Kyung Chang, Seong Kyu Ahn, Seo Hye Park, Sung-Jong Hong, Jihoo Lee, Chom-Kyu Chong, Hye-Jin Ahn, Ho-Woo Nam, Tong-Soo Kim, Dongjae Kim
    The Korean Journal of Parasitology.2021; 59(1): 9.     CrossRef
  • Clusters of Toxoplasmosis in Ganghwa-gun, Cheorwon-gun, and Goseong-gun, Korea
    Jihye Yu, Woojin Kim, Yoon Kyung Chang, Tong-Soo Kim, Sung-Jong Hong, Hye-Jin Ahn, Ho-Woo Nam, Dongjae Kim
    The Korean Journal of Parasitology.2021; 59(3): 251.     CrossRef
  • Seroprevalence of Toxoplasma gondii and Toxocara spp. infections among pregnant women with and without previous abortions in the west of Iran
    Vahid Raissi, Ali Taghipour, Zahra Navi, Soudabeh Etemadi, Zahra Sohrabi, Nasrin Sohrabi, Muhammad Getso, Sina Shamsaei, Maryam Fasihi Karami, Omid Raiesi
    Journal of Obstetrics and Gynaecology Research.2020; 46(3): 382.     CrossRef
  • The global seroprevalence of anti-Toxoplasma gondii antibodies in women who had spontaneous abortion: A systematic review and meta-analysis
    Tooran Nayeri, Shahabeddin Sarvi, Mahmood Moosazadeh, Afsaneh Amouei, Zahra Hosseininejad, Ahmad Daryani, Maria Angeles Gómez-Morales
    PLOS Neglected Tropical Diseases.2020; 14(3): e0008103.     CrossRef
  • Seroprevalence and B1 gene Phylogeny of Toxoplasma gondii of Dogs and Cats in Republic of Korea
    Yeojin Park, Jinhyeong Noh, Hyun-Ji Seo, Keun-Ho Kim, Subin Min, Mi-Sun Yoo, Bo-Ram Yun, Jong-Ho Kim, Eun-Jin Choi, Doo-Sung Cheon, Sung-Jong Hong, Soon-Seek Yoon, Yun Sang Cho
    The Korean Journal of Parasitology.2020; 58(3): 257.     CrossRef
  • Seroprevalence of toxoplasma gondii infection: An umbrella review of updated systematic reviews and meta-analyses
    Vahid Rahmanian, Karamatollah Rahmanian, AbdolrezaSotoodeh Jahromi, Saied Bokaie
    Journal of Family Medicine and Primary Care.2020; 9(8): 3848.     CrossRef
  • Clusters of Toxoplasmosis in Gyodong-Myeon and Samsan-Myeon, Ganghwa-Gun, Korea
    Woojin Kim, Yoon Kyung Chang, Tong-Soo Kim, Sung-Jong Hong, Hye-Jin Ahn, Ho-Woo Nam, Dongjae Kim
    The Korean Journal of Parasitology.2020; 58(5): 493.     CrossRef
  • Distribution of Toxoplasma gondii IgM and IgG antibody seropositivity among age groups and gestational periods in pregnant women
    Shahida Sadiqui, Syed Rafiq Hussain Shah, Babiker Saad Almugadam, Qismat Shakeela, Shehzad Ahmad
    F1000Research.2019; 7: 1823.     CrossRef
  • Distribution of Toxoplasma gondii IgM and IgG antibody seropositivity among age groups and gestational periods in pregnant women
    Shahida Sadiqui, Syed Rafiq Hussain Shah, Babiker Saad Almugadam, Qismat Shakeela, Shehzad Ahmad
    F1000Research.2019; 7: 1823.     CrossRef
  • Congenital toxoplasmosis among Iranian neonates: a systematic review and meta-analysis
    Shahabeddin Sarvi, Tooran Nayeri Chegeni, Mehdi Sharif, Mahbobeh Montazeri, Seyed Abdollah Hosseini, Afsaneh Amouei, Zahra Hosseininejad, Davood Anvari, Reza Saberi, Shaban Gohardehi, Ahmad Daryani
    Epidemiology and Health.2019; 41: e2019021.     CrossRef
  • Status of common parasitic diseases in Korea in 2019
    Sun Huh
    Journal of the Korean Medical Association.2019; 62(8): 437.     CrossRef
  • Seroprevalence of Toxoplasma gondii among pregnant women attending antenatal clinics at Hawassa University comprehensive specialized and Yirgalem General Hospitals, in Southern Ethiopia
    Demissie Assegu Fenta
    BMC Infectious Diseases.2019;[Epub]     CrossRef
  • Excretion of Toxoplasma gondii oocysts from Feral Cats in Korea
    Kyu-Sung Ahn, Ah-Jin Ahn, Sang-ik Park, Woon-Mok Sohn, Jae-han Shim, Sung-Shik Shin
    The Korean Journal of Parasitology.2019; 57(6): 665.     CrossRef
  • Seroprevalence of TORCH Infections in Pregnant Women Attending Antenatal Clinic in a Tertiary Care Hospital
    Kavitha Paul Konikkara, Irene Jose Manjiyil, Vimalraj Angattukuzhiyil Narayanan, Prithi Nair Kannambra
    Journal of Evolution of Medical and Dental Sciences.2019; 8(39): 2958.     CrossRef
  • Prevalence of Food-Borne Toxoplasma in Pregnant Women Population of Urmia, Iran
    A. Eshratkhah Mohammadnejad, G. Eslami, F. Shamsi, A. Pirnejad, A. Samie, J. Safabakhsh, A. Sakhavand, M. Elloumi
    Journal of Food Quality and Hazards Conrol.2018; 5(1): 17.     CrossRef
  • TORCH (toxoplasmosis, rubella, cytomegalovirus, and herpes simplex virus) screening of small for gestational age and intrauterine growth restricted neonates: efficacy study in a single institute in Korea
    Mi Hae Chung, Chan Ok Shin, Juyoung Lee
    Korean Journal of Pediatrics.2018; 61(4): 114.     CrossRef
  • Genotyping of Toxoplasma gondii Isolated from cat Feces in Songkhla, Southern Thailand
    Waenurama Chemoh, Nongyao Sawangjaroen, Veeranoot Nissapatorn, Natthawan Sermwittayawong
    Veterinary Parasitology: Regional Studies and Reports.2018; 13: 105.     CrossRef
  • An outbreak of toxoplasmosis in squirrel monkeys (Saimiri sciureus) in South Korea
    Hanseul Oh, Kyung‐Yeon Eo, Sanjeev Gumber, Jung Joo Hong, C‐Yoon Kim, Hyun‐Ho Lee, Young‐Mok Jung, Jin Kim, Gyu‐Whan Whang, Ji‐Min Lee, Yong‐Gu Yeo, Bokyeong Ryu, Ji‐Sook Ryu, Seul‐Kee Lee, Ukjin Kim, Sin‐Geun Kang, Jae‐Hak Park
    Journal of Medical Primatology.2018; 47(4): 238.     CrossRef
  • Tissue Fluid Enzyme-Linked Immunosorbant Assay for Piglets Experimentally Infected with Toxoplasma gondii and Survey on Local and Imported Pork in Korean Retail Meat Markets
    Won Gi Yoo, Sun-Min Kim, Eun Jeong Won, Ji-Yun Lee, Fuhong Dai, Ho Choon Woo, Ho-Woo Nam, Tae Im Kim, Jeong-Hee Han, Dongmi Kwak, Yun Sang Cho, Seung-Won Kang, Tong-Soo Kim, Xing-Quan Zhu, Chunren Wang, Heejeong Youn, Sung-Jong Hong
    The Korean Journal of Parasitology.2018; 56(5): 437.     CrossRef
  • Distribution of Toxoplasma gondii IgM and IgG antibody seropositivity among age groups and gestational periods in pregnant women
    Shahida Sadiqui, Syed Rafiq Hussain Shah, Babiker Saad Almugadam, Qismat Shakeela, Shehzad Ahmad
    F1000Research.2018; 7: 1823.     CrossRef
  • Toxoplasmose et cancer : connaissances actuelles et perspectives de recherche
    M. Vittecoq, F. Thomas
    Bulletin de la Société de pathologie exotique.2017; 110(1): 76.     CrossRef
  • Seroprevalence and potential risk factors of T. gondii infection in pregnant women attending antenatal care at Bonga Hospital, Southwestern Ethiopia
    Jalel Negero, Moti Yohannes, Kifle Woldemichael, Dechassa Tegegne
    International Journal of Infectious Diseases.2017; 57: 44.     CrossRef
  • Toxoplasma gondii survey in cats from two environments of the city of Rio de Janeiro, Brazil by Modified Agglutination Test on sera and filter-paper
    Paula F. Bolais, Philippe Vignoles, Pamela F. Pereira, Rafael Keim, Abdelkrim Aroussi, Khadja Ismail, Marie-Laure Dardé, Maria Regina Amendoeira, Aurélien Mercier
    Parasites & Vectors.2017;[Epub]     CrossRef
  • Toxoplasmosis seroprevalence in Iranian women and risk factors of the disease: a systematic review and meta-analysis
    Azadeh Mizani, Abbas Alipour, Mehdi Sharif, Shahabeddin Sarvi, Afsaneh Amouei, Azar Shokri, Mohammad-Taghi Rahimi, Seyed Abdollah Hosseini, Ahmad Daryani
    Tropical Medicine and Health.2017;[Epub]     CrossRef
  • Seroprevalence of Toxoplasmosis with ELISA and Rapid Diagnostic Test among Residents in Gyodong-do, Inchon city, Korea: A Four-Year Follow-up
    Yeong Hoon Kim, Ji hoo Lee, Seong kyu Ahn, Tong-Soo Kim, Sung-Jong Hong, Chom-Kyu Chong, Hye-Jin Ahn, Ho-Woo Nam
    The Korean Journal of Parasitology.2017; 55(3): 247.     CrossRef
  • Seroprevalence of Toxoplasmosis Detected by RDT in Residents near the DMZ (demilitarized zone) of Cheorwon-gun, Gangwon-do, Korea
    Yeong Hoon Kim, Jihoo Lee, Young-Eun Kim, Seongkyu Ahn, Tong-Soo Kim, Sung-Jong Hong, Chom-Kyu Chong, Hye-Jin Ahn, Ho-Woo Nam
    The Korean Journal of Parasitology.2017; 55(4): 385.     CrossRef
  • Some epidemiological and serological studies on schistosomiasis in Najran area, Saudi Arabia
    I. S. El-Shahawy, M. I. Khalil, A. S. Adail
    Helminthologia.2016; 53(2): 172.     CrossRef
  • Serological study of toxoplasmosis in women with previous history of abortion at Hamedan’s medical centers during 2012–2013
    M. Abedi, H. Heidari, Z. Sadeghi Dehkordi, M. R. Youssefi
    Comparative Clinical Pathology.2015; 24(3): 589.     CrossRef
  • Seroprevalence of Toxoplasma gondii infection and associated risk factors among pregnant women in Debre Tabor, Northwest Ethiopia
    Birhan Agmas, Reta Tesfaye, Digsu Negese Koye
    BMC Research Notes.2015;[Epub]     CrossRef
  • Frequency of Toxoplasma Infection Among Pregnant Women and Their Newborn in Kashan, Iran
    Sima Rasti, Hossein Hooshyar, Mohsen Arbabi, Atefeh Fatahian, Mitra Behrashi, Ahmad Talebian, Mojgan Bandehpour, Seyed Gholamabbas Mousavi
    Zahedan Journal of Research in Medical Sciences.2015;[Epub]     CrossRef
  • Toxoplasma gondiiInfection in Pregnant Women: A Seroprevalence and Case-Control Study in Eastern China
    Wei Cong, Xiao-Yan Dong, Qing-Feng Meng, Na Zhou, Xiang-Yang Wang, Si-Yang Huang, Xing-Quan Zhu, Ai-Dong Qian
    BioMed Research International.2015; 2015: 1.     CrossRef
  • Seroprevalence of Coxiella burnetii and Toxoplasam gondii in cattle in Seoul, Korea
    Neung-Hee Kim, Hye-Ra Kim, Hyung-Suk Park, Young-sub Kim, Ju-Hyung Lee
    Korean Journal of Veterinary Service.2015; 38(4): 233.     CrossRef
  • Mesial Temporal Lobe Epilepsy in Congenital Toxoplasmosis: A Case Report
    Woo Kyo Jeong, Byung-Euk Joo, Ji-hye Seo, Jun Kyu Mun, Juhyeon Kim, Dae-Won Seo
    Journal of Epilepsy Research.2015; 5(1): 25.     CrossRef
  • Seroprevalence of Toxoplasma gondii in the Iranian general population: A systematic review and meta-analysis
    Ahmad Daryani, Shahabeddin Sarvi, Mohsen Aarabi, Azadeh Mizani, Ehsan Ahmadpour, Azar Shokri, Mohammad-Taghi Rahimi, Mehdi Sharif
    Acta Tropica.2014; 137: 185.     CrossRef
  • Seroprevalence and Risk Factors for Toxoplasma gondii Infection among Pregnant Women in Northeast Iran
    Jalal Babaie, Samira Amiri, Ehsan Mostafavi, Nayereh Hassan, Peyman Lotfi, Ahmad Reza Esmaeili Rastaghi, Majid Golkar
    Clinical and Vaccine Immunology.2013; 20(11): 1771.     CrossRef
  • Seroprevalence of Toxoplasmosis in the Residents of Cheorwon-gun, Gangwon-do, Korea
    Hye-Jin Ahn, Pyo Yun Cho, Seong Kyu Ahn, Tong-Soo Kim, Chom-Kyu Chong, Sung-Jong Hong, Seok Ho Cha, Ho-Woo Nam
    The Korean Journal of Parasitology.2012; 50(3): 225.     CrossRef
  • Serologic Survey of Toxoplasmosis in Seoul and Jeju-do, and a Brief Review of Its Seroprevalence in Korea
    Hyemi Lim, Sang-Eun Lee, Bong-Kwang Jung, Min-Ki Kim, Mi Youn Lee, Ho-Woo Nam, Jong-Gyun Shin, Cheong-Ha Yun, Han-Ik Cho, Eun-Hee Shin, Jong-Yil Chai
    The Korean Journal of Parasitology.2012; 50(4): 287.     CrossRef
  • A Surge in the Seroprevalence of Toxoplasmosis among the Residents of Islands in Gangwha-gun, Incheon, Korea
    Zhaoshou Yang, Pyo Yun Cho, Seong Kyu Ahn, Hye-Jin Ahn, Tong-Soo Kim, Chom-Kyu Chong, Sung-Jong Hong, Seok Ho Cha, Ho-Woo Nam
    The Korean Journal of Parasitology.2012; 50(3): 191.     CrossRef
  • Prevalence of Toxoplasma gondii infection in antenatal population in Menoufia governorate, Egypt
    Hala K. El Deeb, Hesham Salah-Eldin, Seham Khodeer, Azza Abdu Allah
    Acta Tropica.2012; 124(3): 185.     CrossRef
  • Epidemiology of Ocular Toxoplasmosis
    Eskild Petersen, Aize Kijlstra, Miles Stanford
    Ocular Immunology and Inflammation.2012; 20(2): 68.     CrossRef
  • Seroprevalence of Toxoplasmosis in Pregnant Women in Daejeon, Korea
    Young Hyun Ko, Mina Lee, So Young Shin, Sun Hoe Koo, Jeong Hoon Song, Jinsook Lim, Kye Chul Kwon
    Laboratory Medicine Online.2011; 1(4): 190.     CrossRef
  • Maintained Seroprevalence of Toxoplasmosis among the Residents of Jeju Island, Korea
    Sung-Jong Hong, Chom-Kyu Chong, Kyutaeg Lee, Tong-Soo Kim, Yeon-Pyo Hong, Hye-Jin Ahn, Hak-Yong Kim, A-Ra Ko, Yong-Joo Kim, Ho-Woo Nam
    The Korean Journal of Parasitology.2011; 49(3): 309.     CrossRef
  • A Case of Cerebral Toxoplasmosis Following Tandem Autologous Stem Cell Transplantation in a Multiple Myeloma Patient
    Kye-Hyung Kim, Kyoung-Ho Song, Jae Hyun Jeon, Wan Beom Park, Sang-Won Park, Hong Bin Kim, Nam Joong Kim, Inho Kim, Myoung-don Oh
    Infection and Chemotherapy.2010; 42(3): 181.     CrossRef
  • What Do We Know About Risk Factors for Infection in Humans withToxoplasma gondiiand How Can We Prevent Infections?
    E. Petersen, G. Vesco, S. Villari, W. Buffolano
    Zoonoses and Public Health.2010; 57(1): 8.     CrossRef
  • Spectrum of Intracranial Parenchymal Lesions in Patients with Human Immunodeficiency Virus Infection in the Republic of Korea
    Pyoeng Gyun Choe, Wan Beom Park, Jin Su Song, Kyoung-Ho Song, Jae Hyun Jeon, Sang-Won Park, Hong Bin Kim, Kee-Hyun Chang, Myoung-don Oh, Kang Won Choe, Nam Joong Kim
    Journal of Korean Medical Science.2010; 25(7): 1005.     CrossRef
  • Toxoplasmosis among the pregnant women attending a Saudi maternity hospital: seroprevalence and possible risk factors
    H. I. AL Mohammad, T. T. Amin, M. H. Balaha, M. S. AL Moghannum
    Annals of Tropical Medicine & Parasitology.2010; 104(6): 493.     CrossRef
  • Toxoplasmosis snapshots: Global status of Toxoplasma gondii seroprevalence and implications for pregnancy and congenital toxoplasmosis
    Georgios Pappas, Nikos Roussos, Matthew E. Falagas
    International Journal for Parasitology.2009; 39(12): 1385.     CrossRef
  • Seroprevalence of Toxoplasma gondii Infection and Characteristics of Seropositive Patients in General Hospitals in Daejeon, Korea
    Dae-Whan Shin, Dong-Yeub Cha, Quan Juan Hua, Guang-Ho Cha, Young-Ha Lee
    The Korean Journal of Parasitology.2009; 47(2): 125.     CrossRef
  • Nested PCR-based detection of Toxoplasma gondii in German shepherd dogs and stray cats in South Korea
    J.Y. Lee, S.E. Lee, E.G. Lee, K.H. Song
    Research in Veterinary Science.2008; 85(1): 125.     CrossRef
  • Genotyping of a Korean isolate of Toxoplasma gondii by multilocus PCR-RFLP and microsatellite analysis
    Juan-Hua Quan, Tae Yun Kim, In-Uk Choi, Young-Ha Lee
    The Korean Journal of Parasitology.2008; 46(2): 105.     CrossRef
  • Seroprevalence of Toxoplasma gondii Infection and Risk Factors Associated with Seropositivity of Pregnant Women in Korea
    Kyun Han, Dae-Whan Shin, Tae-Yong Lee, Young-Ha Lee
    Journal of Parasitology.2008; 94(4): 963.     CrossRef
  • Seroepidemiology of Toxoplasma gondii infection in pregnant women in a public hospital in northern Mexico
    Cosme Alvarado-Esquivel, Antonio Sifuentes-Álvarez, Sergio Guadalupe Narro-Duarte, Sergio Estrada-Martínez, Juan Humberto Díaz-García, Oliver Liesenfeld, Sergio Arturo Martínez-García, Arturo Canales-Molina
    BMC Infectious Diseases.2006;[Epub]     CrossRef
  • 10,548 View
  • 130 Download
  • Crossref
Original Articles

Among the panel of monoclonal antibodies (mAb) against Toxoplasma gondii, mAb of Tg621 (Tg621) clone blotted 38 kDa protein which localized in the cytoplasm of tachyzoites by immunofluorescence microscopy. The protein was not released into the parasitophorous vacuole during or after invasion. The cDNA fragment encoding the protein was obtained by screening a T. gondii cDNA expression library with Tg621. The full length cDNA sequence was completed with 5'-RACE as 1,592 bp, which contained open reading frame of 942 bp. The deduced amino acid sequence of Tg621 consisted of a polypeptide of 313 amino acids, with significant homology to ribosomal P proteins (RPP) of other organisms especially high to those of apicomplexan species. The expressed and purified TgRPP was assayed in western blot with the sera of toxoplasmosis patients and normal sera, which resulted in the 74.0% of positive reactions in toxoplasmosis patients whereas 8.3% in normal group. Therefore, the antibody formation against TgRPP in toxoplasmosis patients was regarded as specific for T. gondii infection and suggested a potential autoantibody.

Citations

Citations to this article as recorded by  Crossref logo
  • Expression and characterization of Pen b 26 allergen of Penicillium brevicompactum in Escherichia coli
    M. Serdal Sevinc, Veena Kumar, Makonnen Abebe, Susantha Mohottalage, Premkumari Kumarathasan, Renaud Vincent, Hari M. Vijay
    Protein Expression and Purification.2009; 65(1): 8.     CrossRef
  • Identification of ribosomal phosphoprotein P0 of Neospora caninum as a potential common vaccine candidate for the control of both neosporosis and toxoplasmosis
    Houshuang Zhang, Eung-goo Lee, Min Liao, Muller K.A. Compaore, Guohong Zhang, Osamu Kawase, Kozo Fujisaki, Chihiro Sugimoto, Yoshifumi Nishikawa, Xuenan Xuan
    Molecular and Biochemical Parasitology.2007; 153(2): 141.     CrossRef
  • Enzyme-catalyzed amplified immunoassay for the detection of Toxoplasma gondii-specific IgG using Faradaic impedance spectroscopy, CV and QCM
    Yanjun Ding, Hua Wang, Guoli Shen, Ruqin Yu
    Analytical and Bioanalytical Chemistry.2005; 382(7): 1491.     CrossRef
  • Host cell binding of GRA10, a novel, constitutively secreted dense granular protein from Toxoplasma gondii
    Hye-Jin Ahn, Sehra Kim, Ho-Woo Nam
    Biochemical and Biophysical Research Communications.2005; 331(2): 614.     CrossRef
  • The P Domain of the P0 Protein ofPlasmodium falciparumProtects against Challenge with Malaria Parasites
    K. Rajeshwari, Kalpesh Patel, Savithri Nambeesan, Monika Mehta, Alfica Sehgal, Tirtha Chakraborty, Shobhona Sharma
    Infection and Immunity.2004; 72(9): 5515.     CrossRef
  • 8,853 View
  • 66 Download
  • Crossref
Seroepidemiological study of Toxoplasma gondii infection in the rural area Okcheon-gun, Korea
Young-Ha Lee, Hyung-Jun Noh, Ok-Sun Hwang, Sang-Keol Lee, Dae-Whan Shin
Korean J Parasitol 2000;38(4):251-256.
Published online December 31, 2000
DOI: https://doi.org/10.3347/kjp.2000.38.4.251

There have been some reports about the prevalence of anti-Toxoplasma gondii antibody among Koreans, and most of all data were taken from patients visiting hospitals. However, the epidemiological data of the community-based study in Korea are rare. This study was performed to evaluate the seroprevalence of toxoplasmosis among the inhabitants of the rural area Okcheon-gun, Korea. A total of 1,109 serum samples (499 males, 610 females) were examined for the IgG antibodies by ELISA. To set up the cut-off point for ELISA, we used a commercial latex agglutination (LA) kit. The sensitivity and specificity of ELISA against LA test were 89.5%, and 98.6% respectively. Among 1,109 sera, 6.9% showed seropositivity by ELISA. The positive rates of males and females were 6.0% and 7.2%, respectively. However, there were no significant differences between sexes. Comparing the age groups, the highest seropositive rate showed in the seventies or higher, and their rates had a tendency to increase with age (0.05 < p < 0.3). These results revealed that the seroprevalence of toxoplasmosis in rural inhabitants is similar to previous reports in Korea; however we need further investigation to clarify the prevalence of toxoplasmosis in the general population.

Citations

Citations to this article as recorded by  Crossref logo
  • Molecular Detection of Toxoplasma gondii and Neospora caninum in Naturally Infected sheep, cow, and buffalo Milk
    Tuğçe Tuygun, Serbülent Yiğit, Elif Burcu Gençay Topçu, Şinasi Umur
    Acta Parasitologica.2025;[Epub]     CrossRef
  • Clinical characteristics of toxoplasmosis patients in Korea: A retrospective study using health insurance review and assessment service data and electronic medical records
    Do-Won Ham, Bong-Kwang Jung, Ji-Hun Shin, Yong Joon Kim, Kyoung Yul Seo, Seung Mi Lee, Jae Hyoung Im, Jeong-Ran Kwon, Ho-Sung Lee, Kyung-Won Hwang, Eun-Hee Shin
    Parasites, Hosts and Diseases.2024; 62(4): 424.     CrossRef
  • Seroprevalence of Toxoplasma gondii among general population in Bosnia and Herzegovina: 10-Years single center experience
    Božo Šušak, Katarina Martinović, Sanja Jakovac, Jurica Arapović
    Clinical Epidemiology and Global Health.2023; 22: 101336.     CrossRef
  • Epidemiology of Toxoplasmosis among the Pakistani Population: A Systematic Review and Meta-Analysis
    Tehniat Shoukat, Usman Ayub Awan, Tahir Mahmood, Muhammad Sohail Afzal, Samia Wasif, Haroon Ahmed, Jianping Cao
    Pathogens.2022; 11(6): 675.     CrossRef
  • toxoplasmosis

    CABI Compendium.2022;[Epub]     CrossRef
  • Evaluation of Toxoplasma gondii infection in western Iran: seroepidemiology and risk factors analysis
    Morteza Mousavi-Hasanzadeh, Hossein Sarmadian, Reza Ghasemikhah, Mojtaba Didehdar, Maryam Shahdoust, Mahshid Maleki, Mahdieh Taheri
    Tropical Medicine and Health.2020;[Epub]     CrossRef
  • Seroprevalence of anti-Toxoplasma IgG and IgM among individuals who were referred to medical laboratories in Mazandaran province, northern Iran
    Mehdi Sharif, Ahmad Daryani, Zahra Ebrahimnejad, Shirzad Gholami, Ehsan Ahmadpour, Samaneh Borhani, Narges Lamsechi
    Journal of Infection and Public Health.2016; 9(1): 75.     CrossRef
  • Seroprevalence of toxoplasmosis in mentally retarded patients in Iranian rehabilitation centers
    Behrouz Ezatpour, Mohammad Zibaie, Hessam Rahmati, Yadollah Pournia, Mehdi Azami, Farzad Ebrahimzadeh, Mozhgan Azadpour, Maryam Jamshidian Ghalesefidi
    Journal of Parasitic Diseases.2015; 39(1): 13.     CrossRef
  • Seroprevalence of Toxoplasma gondii in the Iranian general population: A systematic review and meta-analysis
    Ahmad Daryani, Shahabeddin Sarvi, Mohsen Aarabi, Azadeh Mizani, Ehsan Ahmadpour, Azar Shokri, Mohammad-Taghi Rahimi, Mehdi Sharif
    Acta Tropica.2014; 137: 185.     CrossRef
  • Prevalence of toxoplasmosis in France in 1998: Is there a difference between men and women? At what age do children become infected?
    H. Bellali, H. Pelloux, I. Villena, H. Fricker-Hidalgo, Y. Le Strat, V. Goulet
    Revue d'Épidémiologie et de Santé Publique.2013; 61(4): 311.     CrossRef
  • Serologic Survey of Toxoplasmosis in Seoul and Jeju-do, and a Brief Review of Its Seroprevalence in Korea
    Hyemi Lim, Sang-Eun Lee, Bong-Kwang Jung, Min-Ki Kim, Mi Youn Lee, Ho-Woo Nam, Jong-Gyun Shin, Cheong-Ha Yun, Han-Ik Cho, Eun-Hee Shin, Jong-Yil Chai
    The Korean Journal of Parasitology.2012; 50(4): 287.     CrossRef
  • Fine Needle Aspiration Cytology(FNAC) and Excisional Biopsy Results in Seropositive Toxoplasmic Lymphadenitis
    Jun Ho Park, Kyoung Kyu Lee, Young Min Lee, Hun Po Cho
    Journal of Clinical Otolaryngology Head and Neck Surgery.2012; 23(2): 237.     CrossRef
  • Frequency of Detection of Immunoglobulins ofToxoplasma gondii, Leptospiraspp., andBrucella abortusin Livestock/Farm and Abattoir Workers in Trinidad
    Abiodun Adesiyun, Mervyn Campbell, Saed Rahaman, Sham Bissessar, Alva Stewart-Johnson, Shakti Dookeran, Marquita Gittens-St. Hilaire
    Journal of Agromedicine.2011; 16(3): 200.     CrossRef
  • Proteomic Analysis ofToxoplasma gondiiKI-1 Tachyzoites
    Si-Hwan Choi, Tae Yun Kim, Sung Goo Park, Guang-Ho Cha, Dae-Whan Shin, Jong-Yil Chai, Young-Ha Lee
    The Korean Journal of Parasitology.2010; 48(3): 195.     CrossRef
  • A Case of Cerebral Toxoplasmosis Following Tandem Autologous Stem Cell Transplantation in a Multiple Myeloma Patient
    Kye-Hyung Kim, Kyoung-Ho Song, Jae Hyun Jeon, Wan Beom Park, Sang-Won Park, Hong Bin Kim, Nam Joong Kim, Inho Kim, Myoung-don Oh
    Infection and Chemotherapy.2010; 42(3): 181.     CrossRef
  • Review of Zoonotic Parasites in Medical and Veterinary Fields in the Republic of Korea
    Heejeong Youn
    The Korean Journal of Parasitology.2009; 47(Suppl): S133.     CrossRef
  • Seroprevalence of Toxoplasma gondii Infection and Characteristics of Seropositive Patients in General Hospitals in Daejeon, Korea
    Dae-Whan Shin, Dong-Yeub Cha, Quan Juan Hua, Guang-Ho Cha, Young-Ha Lee
    The Korean Journal of Parasitology.2009; 47(2): 125.     CrossRef
  • Genotyping of a Korean isolate of Toxoplasma gondii by multilocus PCR-RFLP and microsatellite analysis
    Juan-Hua Quan, Tae Yun Kim, In-Uk Choi, Young-Ha Lee
    The Korean Journal of Parasitology.2008; 46(2): 105.     CrossRef
  • Seroepidemiological study of toxoplasmosis in intellectual disability children in rehabilitation centers of northern Iran
    M. Sharif, H. Ziaei, A. Daryani, A. Ajami
    Research in Developmental Disabilities.2007; 28(3): 219.     CrossRef
  • Serological evidence for remarkably variable prevalence rates of Toxoplasma gondii in children of major residential areas in United Arab Emirates
    Y.A Abu-Zeid
    Acta Tropica.2002; 83(1): 63.     CrossRef
  • 10,035 View
  • 93 Download
  • Crossref
Sequential analysis of cell differentials and IFN-γ production of splenocytes from mice infected with Toxoplasma gondii
Young-Ha Lee, Dae-Whan Shin, Lloyd H. Kasper
Korean J Parasitol 2000;38(2):85-90.
Published online June 30, 2000
DOI: https://doi.org/10.3347/kjp.2000.38.2.85

To assess the relationship between the changes of cellular components and the production of Th1 cytokine in the immune tissue, inbred C57BL/6 mice were orally infected with 40 cysts of 76K strain of Toxoplasma gondii. The sequential change of cell differentials and IFN-γ production of splenocytes were analyzed by Diff-Quik stain and RT-PCR. There were no significant proportional changes of cellular components of splenocytes until day 4 postinfection (PI) as compared to those of day 0, and the relative percentage of macrophages and neutrophils/eosinophils increased significantly (p<0.01) thereafter. The expression of IFN-γ mRNA of CD3- cells was observed from day 1 PI at a low level. However, IFN-γ production of CD3+ cells increased significantly from day 4 PI (p<0.01) which progressively increased thereafter. These findings provide the relative percentages of granulocytes and macrophages were increased in conjunction with increase of total number of splenocytes after oral infection with T. gondii in the susceptible murine hosts, and lymphocytes were the major cellular components and the important source of IFN-γ.

Citations

Citations to this article as recorded by  Crossref logo
  • Oral Tolerization with Cardiac Myosin Peptide (614–629) Ameliorates Experimental Autoimmune Myocarditis: Role of Stat 6 Genes in BALB/CJ Mice
    Patricia A. Gonnella, Pedro J. Del Nido, Francis X. McGowan
    Journal of Clinical Immunology.2009; 29(4): 434.     CrossRef
  • T cell phenotype and intracellular IFN-γ production in peritoneal exudate cells and gut intraepithelial lymphocytes during acute Toxoplasma gondii infection in mice
    Young-Ha Lee, Dae-Whan Shin
    The Korean Journal of Parasitology.2002; 40(3): 119.     CrossRef
  • 8,757 View
  • 82 Download
  • Crossref
Toxoplasma gondii antibody titers in sera of children admitted to the Seoul National University Children's Hospital
Jina Kook, Hong-Jin Lee, Beyong Il Kim, Chong-Ku Yun, Sang-Mee Guk, Min Seo, Yun-Kyu Park, Sung-Tae Hong, Jong-Yil Chai
Korean J Parasitol 1999;37(1):27-32.
Published online March 20, 1999
DOI: https://doi.org/10.3347/kjp.1999.37.1.27

A total of 542 children under 10 years of age, admitted to the Seoul National University Children's Hospital, was examined for antibody titers of Toxoplasma gondii using indirect latex agglutination (ILA) test. Among them, 7.7% showed positive titers higher than 1:32, without significant difference between males (7.3%) and females (8.5%). The seropositive rate increased with age although the statistical significance was negligible (0.05<P<0.1). By residential areas, the prevalence appeared higher among children from southern provinces (Kyongsang-do and Cholla-do) than those from other areas, but the statistical significance was also very low (0.05<P<0.1). When the seropositive cases were analyzed by coincidental diseases, the prevalence was significantly higher in patients with congenital diseases than in patients with non-congenital diseases (P<0.05). The results showed that the seropositive rate of toxoplasmosis in children examined was not high compared with other endemic countries. Some correlations are suggested between toxoplasmosis and congenital anomalies in Korea.

Citations

Citations to this article as recorded by  Crossref logo
  • Seroprevalence and Molecular Investigation of Toxoplasmosis Among Working Children in Tehran
    Farah Bokharaei-Salim, Khadijeh Khanaliha, Shirin Sayyahfar, Mohsen Sadeghi, Ahmad Tavakoli, Borna Salemi
    Archives of Pediatric Infectious Diseases.2022;[Epub]     CrossRef
  • Molecular Detection of Toxoplasma Gondii in Haemaphysalis Ticks in Korea
    Ju Yeong Kim, You Shine Kwak, In-Yong Lee, Tai-Soon Yong
    The Korean Journal of Parasitology.2020; 58(3): 327.     CrossRef
  • Seroprevalence of Toxoplasma gondii among a group of Egyptian patients with type I diabetes mellitus
    Hala M. Khattab, Safeya O. El Bassiouni, Manal H. Abuelela, Dalia O. Abd Elsalam
    Bulletin of the National Research Centre.2019;[Epub]     CrossRef
  • Seroprevalence of anti-Toxoplasma IgG and IgM among individuals who were referred to medical laboratories in Mazandaran province, northern Iran
    Mehdi Sharif, Ahmad Daryani, Zahra Ebrahimnejad, Shirzad Gholami, Ehsan Ahmadpour, Samaneh Borhani, Narges Lamsechi
    Journal of Infection and Public Health.2016; 9(1): 75.     CrossRef
  • Toxoplasma gondii infection: seroprevalence and associated risk factors among primary schoolchildren in Lagos City, Southern Nigeria
    Vincent Pam Gyang, Olaoluwa Pheabian Akinwale, Yueh-Lun Lee, Ting-Wu Chuang, Akwaowo Orok, Olusola Ajibaye, Chien-Wei Liao, Po-Ching Cheng, Chia-Mei Chou, Ying-Chieh Huang, Kuo-Hua Fan, Chia-Kwung Fan
    Revista da Sociedade Brasileira de Medicina Tropical.2015; 48(1): 56.     CrossRef
  • Prevalence of toxoplasmosis in France in 1998: Is there a difference between men and women? At what age do children become infected?
    H. Bellali, H. Pelloux, I. Villena, H. Fricker-Hidalgo, Y. Le Strat, V. Goulet
    Revue d'Épidémiologie et de Santé Publique.2013; 61(4): 311.     CrossRef
  • Toxoplasma gondii infection: relationship between seroprevalence and risk factors among primary schoolchildren in the capital areas of Democratic Republic of São Tomé and Príncipe, West Africa
    Chia-Kwung Fan, Lin-Wen Lee, Chien-Wei Liao, Ying-Chieh Huang, Yueh-Lun Lee, Yu-Tai Chang, Ângela dos Santos Ramos José da Costa, Vilfrido Gil, Li-Hsing Chi, Takeshi Nara, Akiko Tsubouchi, Olaoluwa Pheabian Akinwale
    Parasites & Vectors.2012;[Epub]     CrossRef
  • Serologic Survey of Toxoplasmosis in Seoul and Jeju-do, and a Brief Review of Its Seroprevalence in Korea
    Hyemi Lim, Sang-Eun Lee, Bong-Kwang Jung, Min-Ki Kim, Mi Youn Lee, Ho-Woo Nam, Jong-Gyun Shin, Cheong-Ha Yun, Han-Ik Cho, Eun-Hee Shin, Jong-Yil Chai
    The Korean Journal of Parasitology.2012; 50(4): 287.     CrossRef
  • Seroprevalence and Incidence of Toxoplasma gondii among Apparently Healthy and Visually or Hearing Disabled Children in Taiz City, Yemen
    Madha Mohammed Sheet Saleh, Adam Hezam AL-Shamiri, Abeer Ahmed Qaed
    The Korean Journal of Parasitology.2010; 48(1): 71.     CrossRef
  • Seroprevalence ofToxoplasmagondiiinfection among children in Swaziland, southern Africa
    C. W. Liao, Y. L. Lee, H. Sukati, P. D'lamini, Y. C. Huang, C. J. Chiu, Y. H. Liu, C. M. Chou, W. T. Chiu, W. Y. Du, C. C. Hung, H. C. Chan, B. Chu, H. C. Cheng, J. Su, C. C. Tu, C. Y. Cheng, C. K. Fan
    Annals of Tropical Medicine & Parasitology.2009; 103(8): 731.     CrossRef
  • Review of Zoonotic Parasites in Medical and Veterinary Fields in the Republic of Korea
    Heejeong Youn
    The Korean Journal of Parasitology.2009; 47(Suppl): S133.     CrossRef
  • Seroprevalence of Toxoplasma gondii Infection and Characteristics of Seropositive Patients in General Hospitals in Daejeon, Korea
    Dae-Whan Shin, Dong-Yeub Cha, Quan Juan Hua, Guang-Ho Cha, Young-Ha Lee
    The Korean Journal of Parasitology.2009; 47(2): 125.     CrossRef
  • Trends in parasitic diseases in the Republic of Korea
    Eun-Hee Shin, Sang-Mee Guk, Hyo-Jin Kim, Soon-Hyung Lee, Jong-Yil Chai
    Trends in Parasitology.2008; 24(3): 143.     CrossRef
  • Evaluation of the Korean Isolate-1 Tachyzoite Antigen for Serodiagnosis of Toxoplasmosis
    Eun-Hee Shin, Dong-Hee Kim, Aifen Lin, Jo-Woon-Yi Lee, Hyo-Jin Kim, Myoung-Hee Ahn, Jong-Yil Chai
    The Korean Journal of Parasitology.2008; 46(1): 45.     CrossRef
  • Serological screening and toxoplasmosis exposure factors among pregnant women in the Democratic Republic of Sao Tome and Principe
    Chien-Ching Hung, Chia-Kwung Fan, Kua-Eyre Su, Fung-Chang Sung, Hung-Yi Chiou, Vilfrido Gil, Maria da Conceicao dos Reis Ferreira, Jose Manuel de Carvalho, Claudina Cruz, Yu-Kuan Lin, Lian-Fen Tseng, Ke-Yun Sao, Wen-Cheun Chang, Hung-Shue Lan, Shing-Hsien
    Transactions of the Royal Society of Tropical Medicine and Hygiene.2007; 101(2): 134.     CrossRef
  • Seroprevalence of Toxoplasma gondii infection among pre-schoolchildren aged 1–5 years in the Democratic Republic of Sao Tome and Principe, Western Africa
    Chia-Kwung Fan, Chien-Ching Hung, Kua-Eyre Su, Fung-Chang Sung, Hung-Yi Chiou, Vilfrido Gil, Maria da Conceicao dos Reis Ferreira, Jose Manuel de Carvalho, Claudina Cruz, Yu-Kuan Lin, Lian-Fen Tseng, Ke-Yun Sao, Wen-Cheun Chang, Hung-Shue Lan, Shing-Hsien
    Transactions of the Royal Society of Tropical Medicine and Hygiene.2006; 100(5): 446.     CrossRef
  • USE OF MONOCLONAL ANTIBODIES FOR FLOW CYTOMETRIC DETECTION OF INTRACELLULAR TOXOPLASMA GONDII IN MURINE SPLENIC LYMPHOCYTES
    Eun-Hee Shin, Sung-Bum Kim, Ho-Woo Nam, Eun-Taek Han, Jae-Hwan Park, Hye-Jin Ahn, Jong-Yil Chai
    Journal of Parasitology.2004; 90(1): 161.     CrossRef
  • Laboratory passage and characterization of an isolate of Toxoplasma gondii from an ocular patient in Korea
    Jong-Yil Chai, Aifen Lin, Eun-Hee Shin, Myoung-Don Oh, Eun-Taek Han, Ho-Woo Nam, Soon-Hyung Lee
    The Korean Journal of Parasitology.2003; 41(3): 147.     CrossRef
  • Serological evidence for remarkably variable prevalence rates of Toxoplasma gondii in children of major residential areas in United Arab Emirates
    Y.A Abu-Zeid
    Acta Tropica.2002; 83(1): 63.     CrossRef
  • Seroepidemiological study of Toxoplasma gondii infection in the rural area Okcheon-gun, Korea
    Young-Ha Lee, Hyung-Jun Noh, Ok-Sun Hwang, Sang-Keol Lee, Dae-Whan Shin
    The Korean Journal of Parasitology.2000; 38(4): 251.     CrossRef
  • 9,873 View
  • 67 Download
  • Crossref